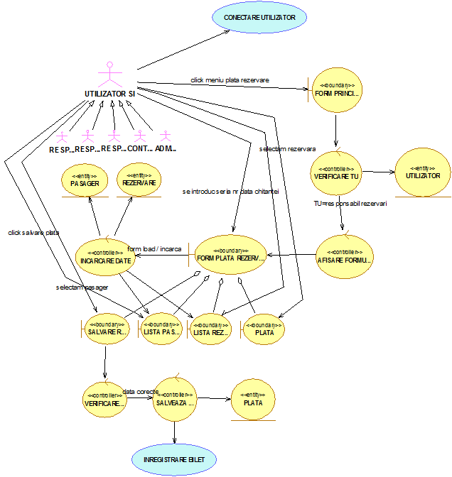
Diagrama de robustete
Caz de utilizare : Conectare utilizator
Nume :Conectare utilizator
Curs de baza :
Se introduc numele utilizatorului si parola. Se face click pe butonul „ok SI afiseaza formularul principal.
Cursuri alternative :
-daca utilizatorul sau parola sunt gresite atunci SI inchide programul;
-daca se face click pe inchide atunci SI inchide programul;

Caz de utilizare :Inregistra 949b18j re rezervare
Nume : Inregistrare rezervare
Curs de baza :
Conectare utilizator ; din meniul Operatiuni al formularului principal se va selecta comanda Rezervari . SI afiseaza formularul pentru inregistrare rezervare .Se intruduc codul rezervarii, data rezervarii. Se selecteaza pasagerul din lista pasagerilor. Se introduce orasul destinatie si data cursei.S I afiseaza lista rutelor posibile. Se selecteaza din lista ruta dorita de pasager. S I afiseaza o lista a curselor pe ruta aleasa. Se selecteaza cursa. Se introduce numarul de bilete.Se selecteaza clasa la care se face rezervare. S I afiseaza tariful , valoare bilet, valoare totala . Se face click pe butonul „salvare rezervare” .
Cursuri alternative :
-daca pasagerul nu este in lista atunci Inregistrare pasager ;
-daca nu s-a introdus orasul destinatie atunci S I afiseaza mesajul „ informatii insuficiente; introduceti orasul destinatie”;
-daca nu s-a introdus data cursei atunci S I afiseaza mesajul „ informatii insuficiente; introduceti data cursei”;
-daca nu exista nici o ruta pentru a ajunge la destinatia dorita atunci S I afiseaza mesajul „ ruta nedisponibila momentan” ;
-daca nu exista nici o cursa pentru ruta aleasa in data dorita atunci S I afiseaza mesajul „cursa inexistenta in data dorita” ;
-daca nu s-a inregistrat numar bilete atunci S I afiseaza mesajul „ informatii insuficiente; introduceti numarul de bilete” ;
-daca nu s-a selectat ruta atunci SI afiseaza mesajul „selecteaza ruta”;
-daca nu s-a selectat cursa atunci SI afiseaza mesajul „selecteaza cursa”;
-daca nu s-a selectat clasa atunci SI afiseaza mesajul „selecteaza clasa”;

Caz de utilizare :INREGISTRARE PASAGER
Nume : Inregistrare pasager
Curs de baza :
Se introduce CNP , numele si telefonul de contact. Se face click pe butonul „salvare pasager.Se revine in formularul principal.
Cursuri alternative :
-daca nu s-a introdus CNP atunci S I afiseaza mesajul „ informatii insuficiente; introduceti CNP”;
-daca nu s-a introdus numele atunci S I afiseaza mesajul „ informatii insuficiente; introduceti numele pasagerului”;
-daca nu s-a introdus telefonul atunci S I afiseaza mesajul „ informatii insuficiente; introduceti telefonul”;
-daca se face click pe butonul inchide formularul se inchide;

Caz de utilizare :INREGISTRARE PLATA REZERVARE
Nume : Inregistrare plata rezervare
Curs de baza :
Se introduce numarul , seria si data chitantei. Se selecteaza pasagerul.Se selecteaza rezervarea corespunzatoare pa care a venit sa o plateasca pasagerul. S I afiseaza valoarea totala de plata.Se selecteaza mijlocul de plata, Se face click pe butonul „salvare plata”. Se declanseaza „generare bilet” .
Cursuri alternative :
-daca nu s-a introdus numarul chiatntei atunci S I afiseaza mesajul „ informatii insuficiente; introduceti numarul chitantei” ;
-daca nu s-a introdus seria chiatntei atunci S I afiseaza mesajul „ informatii insuficiente; introduceti seria chitantei” ;
-daca nu s-a introdus data chiatntei atunci S I afiseaza mesajul „ informatii insuficiente; introduceti data chitantei” ;
-daca nu s-a selectat pasagerul atunci SI afiseaza mesajul „selecteaza pasagerul”;
-daca nu s-a selectat rezervarea atunci SI afiseaza mesajul „selecteaza rezervarea care se plateste”;
-daca nu s-a selectat mijlocul de plata atunci SI afiseaza mesajul „selecteaza mijlocul de plata”;-daca data chitantei>data cursei-1 atunsi S I afiseaza mesajul „rezervare anulata”;
Caz de utilizare :inregistrare VANZARE BILETE imbarcare
Nume : Inregistrare vanzare bilet la imbarcare
Curs de baza :
Se intruduce codul inregistrarii. Se selecteaza pasagerul din lista pasagerilor. Se introduce orasul destinatie .S I afiseaza lista rutelor posibile. Se selecteaza din lista ruta dorita de pasager. S I afiseaza o lista a curselor pe ruta aleasa. Se selecteaza cursa. Se introduce numarul de bilete.Se selecteaza clasa la care se cumpara bilete.S I afiseaza tariful pentru clasa respectiva, valoare bilet, valoare totala . Se selecteaza mijlocul de plata. Se face click pe butonul „salvare vanzare bilet” .
Cursuri alternative :
-daca pasagerul nu este in lista atunci Inregistrare pasager ;
-daca nu s-a inregistrat CNP atunci S I afiseaza mesajul „ informatii insuficiente; introduceti CNP” ;
-daca nu s-a introdus orasul destinatie atunci S I afiseaza mesajul „ informatii insuficiente; introduceti orasul destinatie”;
-daca nu exista nici o ruta pentru a ajunge la destinatia dorita atunci S I afiseaza mesajul „ ruta nedisponibila momentan” ;
-daca nu exista nici o cursa pentru ruta aleasa in data dorita atunci S I afiseaza mesajul „cursa inexistenta in data dorita” ;
-daca nu s-a inregistrat numar bilete atunci S I afiseaza mesajul „ informatii insuficiente; introduceti numarul de bilete” ;
-daca nu s-a selectat ruta atunci SI afiseaza mesajul „selecteaza ruta”;
-daca nu s-a selectat cursa atunci SI afiseaza mesajul „selecteaza cursa”;
-daca nu s-a selectat clasa atunci SI afiseaza mesajul „selecteaza clasa”;
-daca nu s-a selectat mijloc plata atunci SI afiseaza mesajul „selecteaza modul in care se va face plata”;

Caz de utilizare :INREGISTRARE CURSA
Nume : Inregistrare cursa
Curs de baza :
Se introduce numarul cursei ,tipul cursei, ora de placare Se selecteaza ruta pe care se va desfasura aceasta cursa.S I afiseaza sectoarele tranzistate,tarilele pe sectoarele corespunzatoare Se selecteaza tipul de avion care va realiza cursa. S I afiseaza valoarea unui bilet la fiecare clasa.Se face click pe butonul „salveaza cursa”.
Cursuri alternative :
-daca nu s-a introdus numarul cursei atunci S I afiseaza mesajul „informatii insufisiente; introduceti numarul cursei”;
-daca nu s-a introdus tipul cursei atunci S I afiseaza mesajul „informatii insufisiente; introduceti tipul cursei”;
-daca nu s-a introdus ora de plecare cursei atunci S I afiseaza mesajul „informatii insufisiente; introduceti ora de plecare”;
-daca nu s-a selectat ruta atunci S I afiseaza mesajul „selecteaza ruta”;
-daca ruta este noua sau nu este in lista atunci S I afiseaza mesajul „
introduceti informatii despre ruta „ .Se introduc codul rutei, oras plecare , oras sosire. Se face click pe butonul „salveaza tip ruta”;
-daca nu s-a selectat tipul de avion atunci S I afiseaza mesajul „selecteaza tip avion”;
-daca tipul de avion este nou sau nu este in lista atunci S I afiseaza mesajul „ avion inexistent; introduceti datele avionului „ .Se introduc codul avionului, nume , model, viteza de zbor, numar de locuri, locuri pe clase. Se face click pe butonul „salveaza tip avion”;

Caz de utilizare :INREGISTRARE TARIF
Nume :Inregistrare tarif
Curs de baza :
Se introduce codul tarifului.Se selecteaza sectorul.Se introduce tarif sector. Se selecteaza clasa.Se introduce tarif clasa. S I afiseaza valoarea tarifului final.Se face click pe butonul salveaza „inregistrare tarif”.
Cursuri alternative :
-daca nu s-a introdus codul tarifului atunci S I afiseaza mesajul „informatii insufisiente:introduceti codul tarifului”;
-daca nu s-a selectat sectorul atunci SI afiseaza mesajul „selecteaza sector”;
-daca sectorul este nou sau nu este in lista atunci SI afiseaza mesajul „introduceti datele sectorului”. Se introduc codul sectoruluui, aeropart decolare, aeroportul aterizare, distanta sector .Se face click pe butonul „salveaza sector”.
-daca nu s-a selectat clasa atunci S I afiseaza mesajul „ selectati clasa”;
-daca clasa este noua sau nu este in lista atunci S I afiseaza mesajul „
introduceti informatii despre clasa „ .Se introduc codul clasei, denumire. Se face click pe butonul „salveaza clasa”;
-daca nu s-a introdus tarif clasa atunci S I afiseaza mesajul „informatii insufisiente:introduceti tarif clasa”;
-daca nu s-a introdus tarif sector atunci S I afiseaza mesajul „informatii insufisiente:introduceti tarif sector”;

Caz de utilizare :INREGISTRARE FACTURA CENTRALIZATOARE
Nume :Inregistrare factura centralizatoare
Curs de baza :
Se introduc numarul,seria si data facturii centralizatoare.Se selecteaza dintr-o lista banca emitenta. Se introduc tipul cardului, numarul cardului si suma platita. S I afiseaza valoarea totala a facturii fara TVA, cu TVA si valoarea totala a TVA. Se face click pe butonul „salveaza factura centralizatoare”.
Cursuri alternative :
-daca nu s-a introdus numarul facturii atunci S I afiseaza mesajul „informatii insuficiente: introduceti numarul facturii;
-daca nu s-a introdus seria facturii atunci S I afiseaza mesajul „informatii insuficiente: introduceti seria facturii;
-daca nu s-a introdus data facturii atunci S I afiseaza mesajul „informatii insuficiente: introduceti data facturii;
-daca nu s-a selectat banca emitenta atunci S I afiseaza mesajul „selectati banca emitenta”;
-daca banca emitenta este noua sau nu este in lista atunci S I afiseaza mesajul „
introduceti informatii despre banca emitenta „ .Se introduc codul bancii, denumire , adresa. Se face click pe butonul „salveaza banca emitenta”;
-daca nu s-a introdus tipul cardului atunci S I afiseaza mesajul „informatii insuficiente: introduceti tipul cardului”;
-daca nu s-a introdus numarul cardului atunci S I afiseaza mesajul „informatii insuficiente: introduceti numarul cardului”;
-daca nu s-a introdus suma platita atunci S I afiseaza mesajul „informatii insuficiente: introduceti suma platita”;
|