Documente online.
Zona de administrare documente. Fisierele tale
Am uitat parola x Creaza cont nou
 HomeExploreaza
upload
Upload




Consideratii teoretice cu privire la analiza capitalurilor

Finante


Cuprins

Cap.1. Introducere



1.1. Prezentarea generala a SC.TRANSILVANIA COMPANY.SRL ...

1.2. Organizarea si conducerea SC. TRANSILVANIA COMPANY.SRL.

Cap.2. Consideratii teoretice cu privire la analiza capitalurilor..... 6

2.1. Definire. Clasificare ...................

2.1.1 Capitalul social...................

2.1.2 Primele de capital............ 717n1319h ........

2.1.3 Rezervele din reevaluare................

2.1.4 Rezervele......................

2.1.5 Actiunile proprii...................

2.1.6 Rezultatul.......................

2.1.7 Subventiile pentru investitii...............

2.1.8 Provizioanele ....................

2.1.9 Imprumuturile si datoriile asimilate ...........

2.2. Contabilitatea capitalurilor................ 16

2.3 Principalele documente utiliizate in evidenta operatiunilor privind capitalurile..........................

Cap.3. Evenimente si tranzactii cu privire la evidenta

contabila în cadrul SC. TRANSILVANIA COMPANY.SRL.... 22

3.1. Prezentarea evenimentelor si tranzactiilor .......... ..... ...... . 22

Cap.4. Concluzii si propuneri .......... ..... ...... ....................... 27

Bibliografie .......... ..... ...... .......... ..... ...... .............................

Cap.1 Introducere

1.1 Prezentarea generala a scocietatii :

"SC.TRANSILVANIA COMPANY SRL"

Denumirea societatii este " TRANSILVANIA COMPANY " SRL, Cluj-Napoca

Numarul de inregistrare la Oficiul Registrului Comertului este J40/13612/2007

Societatea Comerciala " TRANSILVANIA COMPANY " SRL, Cluj-Napoca, este persoana juridica romana, avand forma juridica de societate comerciala cu raspundere limitata

Sediul societatii : Cluj - Napoca, strada Rovine nr. 2 sc. II ap. 17

Durata societatii este nelimitata

Societatea poate infiinta sucursale , filiale in tara si in strainatate

Obiectul de activitate : este productia de confectii usoare: camasi barbatesti, de copii, de dama, bluze de dama, barbatesti, de copii, pantaloni barbatesti , de dame , de copii, costume barbatesti, de dama etc.

Capitalul social subscris si varsat in intregime de asociati este de 300 lei , divizat in 30 parti sociale a cate 10 lei fiecare.Aportul asociatilor la constituirea capitalului social este de : Marius Braekstad 120 lei integral in cont reprezentand 12 parti sociale,Dahl Tore 120 lei integral in cont,reprezentand 12 parti sociale,si Vasile Ioan Romanisin 60 lei reprezentand 6 parti sociale.

Repartizarea participarii la beneficii si pierderi este de : 45 % Marius Braekstad , 45 % Dahl Tore si 10 % Vasile Ioan Romanisin.

Reprezentarea si administrarea societatii : Administratorul societatii este : Vasile Ioan Romanisin

Hotararile societatii se adopta in Adunarea Generala a Asociatilor

Dizolvarea, lichidarea, fuziunea societatii : societatea nu se dizolva in caz de deces al unui asociat, mostenitorii legali putand continua activitatea.Prin retragerea sau excluderea unui asociat societatea nu se dizolva. Fuziunea societatii cu alte societati comerciale se va produce in conditiile legii.

Conducerea societatii apartine : Adunarii Generale a Asociatilor, care decide asupra activitatii acesteia

Personalul societatii: societatea se va stabili in functie de necesitati schema de organizare si plata personalului societatii cu respectarea legilor in vigoare

Litigii: toate diferendele ce ar putea sa apara intre asociati vor fi solutionate pe cale amiabila. Litigiile dintre asociati ce nu se vor solutiona pe aceasta cale, vor fi de competenta instantelor judecatoresti.

Furnizorii societatii sunt :

SC. AENTE SRL

SC. BRONTO SRL

SC. ELMET SRL

SC. IPROEB SRL

Pentru promovarea produselor firma a participat la targuri si expozitii:

Expo Transilvania Cluj - Napoca

Expo Satu Mare

Expo Magura

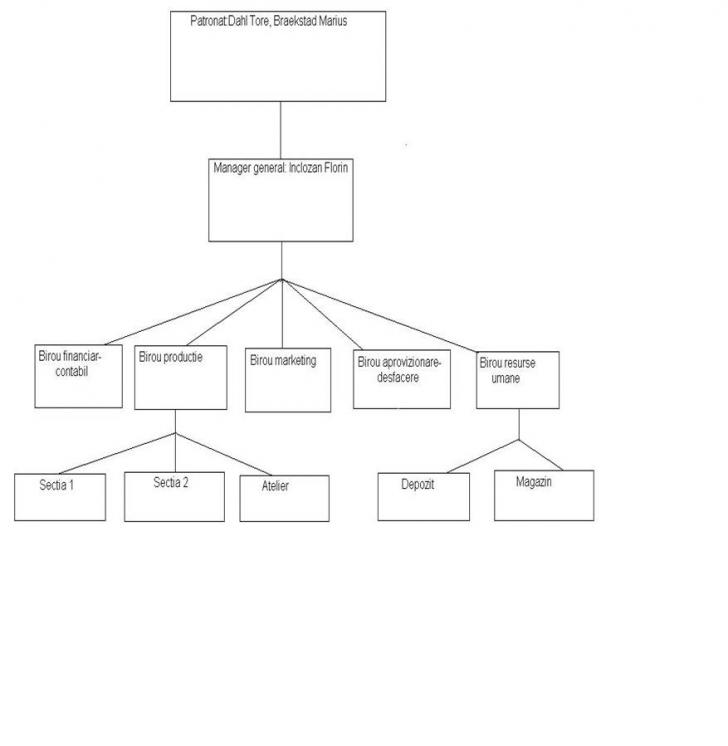
Organizarea si conducerea societatii:

"SC.TRANSILVANIA COMPANY SRL"

Resursele umane ale firmei:

Numarul persoanelor angajate de societate este de 70. Numeric cel mai insemnat compartiment al societatii este cel al muncitorilor utilizati in procesul de productie.

Compartimentul Aprovizionare- Desfacere : studiaza necesarul de aprovizionat, verifica si centralizeaza comenzile primite.

Compartiment Financiar - Contabil : asigura si raspunde de buna organizare si desfasurare a activitatii financiare a firmei

Compartiment Marketing : elaboreaza strategii de marketing, programele de marketing.

Compartiment Resurse Umane : se ocupa de recrutarea si selectia personalului

Compartiment Productie : se ocupa de executarea produselor.

Cap. 2 Consideratii teoretice cu privire la analiza contabila a capitalurilor

2.1 Definirea , clasificarea capitalurilor

Capitalurile proprii reprezinta interesul rezidual al actionarilor asupra activelor unei entitati, dupa deducerea (scaderea) tuturor datoriile sale.

Actiunilor proprii rascumparate, potrivit legii sunt prezente in bilant ca si o corelatie a capitalului propriu

Capitaluri Proprii

Capital

Social

Prime de capital

Rezerve din reevaluare

Rezerve

Rezultatul exercitiului

Rezultatul reportat

2.1.1 Capitalul social:

Capitalul social are un caracter avansabil si experima finantarea unitatii din aporturile in bani si in natura ale proprietarilor.El se constituie la infiintarea societatii , fiind o conditie a existentei si functionarii acesteia.

Capitalul social se diferentiaza in : capital subscris, adica angajat(promis) pentru constituirea societatii; capital subscris varsat care a fost aportat, pus la dispozitia unitatii ; capital subscris nevarsat nededus conform angajamentului asumat la infiintarea societatii si calculat ca diferenta intre capitalul subscris si capitalul subscris varsat.

Capitalul social  este impartit in actiuni. Aceste fractiuni de capital au o valoare inscrisa pe ele numita valoare nominala si care da posibilitatea evaluarii capitalului social al intreprinderii.

Capitalul social = Numar de actiuni x Valoarea nominala

Cumparatorul actiunilor poarta denumirea de actionar.Ca posesor a actiunilor cumparate, actionarul detine parti din capitalul unei societati, devenind astfel coproprietar cu alti actionari, iar actiunile respective constiutuie titluri de proprietate

( acte cu care ei fac dovada ca sunt proprietari ai societatii respective).

Posesorii actiunilor(actionari) primesc anual o cota-parte din profitul obtinut de societate din desfasurarea actiunii, numita dividend.

Capitalul are un caracter stabil, in sensul ca asigura finantarea activitatii agentului economic pe o perioada mai mare de un an. Capitalul se formeaza la inceputul activitatii agentilor economici , se modifica prin cresterea sau diminuarea lui pe parcursul desfasurarii activitatii si se lichideaza la incetarea existentei unitatii.

Constituirea capitalului social se realizeaza prin subscriere de aport social de catre actionari.Prin operatia de subscriere,actionarii se angajeaza prin actul constitutiv la o contributie in bani sau in natura(bunuri materiale) in vederea infiintarii societatii comerciale. Ulterior capitalul se poate majora sau diminua in functie de necesitati.

Majorarea capitalului social: Pe parcursul desfasurarii activitatii, entitatea poate sa redimensioneze capitalul prin majorare in conformitate cu hotararea Adunarii generale a actionarilor.Motivul cresterii este dat de necesitatea procurarii de noi resurse in vederea finantarii operatiilor de investitii sau pentru intarirea situatiei financiare si obtinerea unei imagini de solvabilitate fata de terti.

Cresterea capitalului se poate realiza pe urmatoarele cai :

Aducerea de noi aporturi

Operatiuni interne de capitalizare

Conversia obligatiunilor in actiuni

Aducerea de noi aporturi: aceasta cale presupune intrarea de noi aporturi in bani sau in bunuri puse la dispozitia societatii de catre vechii actionari. In aceasta situatie societatea trebuie sa emita un numar de noi actiuni. Noile actiuni se emit la valoarea de emisiune de regula valoarea de emisiune este mai mare decat valoarea nominala.

Diferenta dintre valoarea de emisiune mai mare fata de valoarea nominala mai mica, se numeste prima legata de capital.

Operatiuni interne de capital: aceasta cale poate fi utilizata atunci cand societatea dispune de surse proprii pe care le utilizeaza incorporandu-le in capital. Acest tip de majorare se face prin emisiunea de noi actiuni care se distribuie actionarilor cu titlu gratuit,deoarece este vorba de o majorare doar in acte, averea societatii ramanand neschimbata.Majorarea capitalului social se poate face prin incorporarea urmatoarelor resurse proprii: prime legate de capital,rezerve,rezerve din reevaluare,profitul curent, profitul nerepartizat din anii precedenti.

Acest tip de majorare produce urmatoarele modificari in patrimoniu : creste capitalul social subscris varsat si scad ca urmare a utilizarii lor capitalurile proprii.

Conversia obligatiunilor in actiuni: In cazul in care societatea a facut anterior un imprumut pe baza de obligatiuni la scadenta poate sa acorde creditorilor calitatea de actionari in schimbul transformarii obligatiunilor in actiuni.

Creditorul devine posesorul unui nr de actiuni in valoare egala cu suma imprumutata si nerestituita.

Micsorarea capitalului social: poate fi hotarata numai de Adunarea generala a actionarilor si poate intervenii in urmatoarele situatii :

Reducerea numarului de actionari

Rascumpararea unor actiuni

Acoperirea unor pierderi din exercitiile precedente

Reducerea numarului de actionari: In acest caz actionarii solicita restituirea aporturilor proprii, ceea ce pentru societate inseamna o reducere a capitalului social subscris varsat si o crestere a datoriei societatii fata de actionari privind sumele de plata catre acestia. La restituirea partii din capital scade datoria si scade disponibilul banesc.

Diminuarea prin rascumpararea de actiuni: Daca la constituirea capitalului social, societatea a vandut actionarilor actiunile proprii primind in schimb de la acestia o suma de bani la valoarea nominala, acum societatea primeste actiunile inapoi si restituie actionarilor sumele de bani.Operatiunea se numeste rascumparare si are loc la un pret de rascumparare egal mai mare sau mai mic decat valoarea nominala a actiunilor.

Actiunile proprii rascumparate se anuleaza diminuand capitalul social. Rascumpararea si anularea actiunilor se face la pretul de rascumparare iar diminuarea capitalului social numai la valoarea nominala.



In cazul in care pretul de rascumparare difera de valoarea nominala apar diferente care pot sa fie pentru unitate o cheltuiala sau un venit.

In cazul rascumpararii propriilor actiuni pot aparea 3 cazuri :

Pret Rascumparare = Valoare nominala

Pret Rascumparare > Valoare nominala

Pret Rascumparare < Valoare nominala

Acoperirea pierderilor precedente : Se recurge la acest caz atunci cand nu exista alte surse de acoperire a acesteia(rezerve,profit curent).Numai in acest caz scade capitalul subscris varsat si pierderea reportata.

2.1.2 Primele de capital:

Primele legate de capital (Pc): reprezinta excedentul dintre valoarea de emisiune (Ve) si valoarea nominala a actiunilor (Vn).

Pc= Ve-Vn

Primele de capital se clasifica in:

Prime De Capital

Prime de emisiune

Prime de fuziune/divizare

Prime de aport

Prime de conversie

Primele de emisiune (Pe) reprezinta diferenta dintre valoarea de vanzare a actiunilor, pretul de emisiune (Ve) si valoarea nominala, initiala, de la infiintarea societatii (V)

Pe= Ve-Vn

Valoarea de vanzare a actiunilor este determinata de raportul cerere- oferta de pe piata si de faptul ca noii actionari trebuie sa plateasca la intrarea in societate si o cota- parte din rezervele si rezultatele acumulate de societate pana la data respectiva.

Cheltuielile generate de operatia de emitere a actiunilor se inregistreaza separat in contul 201 "Cheltuieli de constituire".

Primele de fuziune/divizare (Pf) apar in cazul fuziunii sau divizarii a doua sau mai multe societati, operatiune care presupune emiterea de noi actiuni. Ele sunt egale cu diferenta dintre valoarea bunurilor primite prin fuziune/divizare (Vf) si valoarea nominala a actiunilor emise cu ocazia fuziunii/divizarii (Vn) adica valoarea cu care a crescut capitalul social al societatii absorbante.

Pf= Vf-Vn

Primele de aport (Pa) se stabilesc in cazul cresterii capitalului social prin aport in natura. Ele se determina ca diferenta intre valoarea aporturilor in natura la capitalul social (Va) si valoarea nominala (Vn) a actiunilor emise (suma cu care a crescut capitalul).

Pa= Va- Vn

Primele de conversie a obligatiunilor in actiuni (Pc) se determina ca diferenta intre valoarea imprumutului obtinut prin emiterea si vanzarea de obligatiuni si care a fost convertit in actiuni (Vo) si valoarea nominala a obligatiunilor emise (Vn).

Conversia datoriilor din obligatiuni este specifica societatilor mari care au dreptul de a emite obligatiuni.

2.1.3 Rezervele din reevaluare:

Entitatile pot proceda la reevaluarea imobilizarilor corporale existente la sfarsitul anului.

Rezervele din reevaluare reprezinta plusul sau minusul de valoare creat prin reevaluarea imobilizarilor corporale. Prin reevaluare rezulta o valuare actuala mai mare sau mai mica decat valoarea contabila de intrare. Astfel, cresterea sau micsorarea corespunzatoare a valorii elementelor de activ au corespondenta in cresteri sau micsorari de pasiv numite diferentele din reevaluare si din care se constituie rezerve din reevaluare.

Reevaluarea imobilizarilor corporale se face la valoarea justa de la data bilantului. Valoarea justa se determina pe baza unor evaluari efectuate de profesionisti calificati in evaluare, membri ai unui organism profesional in domeniu, recunoscut national si international.

Reevaluarea trebuie facuta cu suficienta regularitate astfel incat valoarea contabila sa nu difere substantial de cea anterioara.

Inregistrarea in contabilitate a rezervelor din reevaluare se face prin mai multe metode in functie de solutionarea amortizarii cumulate.

2.1.4 Rezervele:

Rezervele se constituie in scopul conservarii capitalului atunci cand activitatea intreprinderii se incheie cu pierderi, precum si in scopul majorarii capitalului social. Se realizeaza prin autofinantare din profit sau prin trecerea altor surse proprii la rezerve (prime de capital, rezerve din reevaluare etc.)

Rezervele se clasifica astfel :

Rezerve

Rezerve legale

Rezerve statutare sau contractuale

Rezerve reprezentand surplusul realizat din rezerve din reevaluare

Alte rezerve

Rezervele legale se constituie anual din profitul entitatii, in cotele si limitele stabilite de lege si din alte surse prevazute din lege. Utilizarea rezervelor legale se face pentru acoperirea pierderilor din exercitiile precedente. In conformitate cu reglementarile legislative, sumele inregistrate in conturi de rezerve legale si rezervele reprezentand facilitati fiscale nu pot fi utilizate pentru majorarea capitalului.Rezervele legale se constituie in proportie de 5% din profitul brut dar nu mai mult de 20% din capitalul social. Calculul se face cumulat de la inceputul anului.

Rezerve statutare sau contractuale se constituie anual din profitul net al entitatii, conform prevederilor din actul constitutiv al acesteia, pentru acoperirea pierderilor sau alte scopuri. Constituirea si utilizarea acestor rezerve se stabilesc in conformitate cu hotararile AGA.

Rezervele reprezentand surplusul de valoare din rezerve din reevaluare se evidentiaza in cazul inregistrarii operatiilor de reevaluare la imobilizarile corporale in conformitate cu normele legislative contabile.

Alte rezerve nu sunt prevazute de lege sau de statutul societatilor comerciale. Ele se constituie facultativ pe seama profitului net. Utilizarea lor se foloseste pentru acoperirea pierderilor contabile sau in alte scopuri, cu respectarea prevederilor legale. Constituirea si utilizarea se decide de AGA.

2.1.5 Actiunile proprii:

Actiunile proprii reprezinta titluri de valoare rascumparate de la proprii actionari. Aceasta cumparare se face in anumite conditii prevazute de normele legislative si cu amortizarea AGA.

Scopul acestei tranzactii poate fi : cumpararea in scopul anularii de capital, cumpararea in scopul revanzarii catre proprii salariati sau tertilor.

Actiunile proprii se clasifica in functie de intentia de detinere, pe termen scurt sau pe termen lung.

2.1.6 Rezultatul:

Rezultatul este reprezentat prin profitul sau pierderea obtinuta la sfarsitul exercitiului.

In functie de perioada la care se refera, rezultatul poate fi:

Rezultatul exercitiului financiar:

Rezultatul exercitiului (Rex) se concretizeaza in profit sau pierdere in functie de pozitia in care se afla cheltuielile fata de venituri. Daca veniturile (V) sunt mai mari decat cheltuielile (C) rezulta profit iar daca veniturile (V) sunt mai mici decat cheltuielile (C) rezulta pierdere. Ecuatia generala este :

+Rex = V - C

-Rex = V - C

Rezultatul exercitiului (rezultatul brut, rezultatul contabil) se stabileste pe baza informatiilor din contul 121 Profit si pierdere ca si diferenta intre venituri si cheltuieli. Pentru stabilirea impozitului pe profit se determina extracontabil, profitul fiscal (Rf) numit si baza de impozitare sau profit impozabil. Formula de calcul este :

Rf = Rex + Cn - Vn

unde :

Rf = rezultatul fiscal (profit fiscal, profit impozabil)

Rex = rezultatul exercitiului (rezultat contabil, profit brut)

Cn = cheltuieli nedeductibile fiscal

Vn = venituri neimpozabile

Impozitul pe profit se calculeaza prin aplicarea cotei de impozitare la baza de impozitare (rezultat fiscal).

Impozit pe profit = Rezultat fiscal x cota

Rezultatul financiar-contabil se determina lunar sau periodic si se cumuleaza de la inceputul anului pana la sfarsitul perioadei curente.

Rezultatul reportat

Rezultatul reportat este reprezentat de profitul nerepartizat pe destinatii sau pierderea reportata. Profitul nerepartizat urmeaza sa fie repartizat in perioadele urmatoare sau sa acopere pierderea anterioara. Pierderea reportata urmeaza sa fie acoperita din profiturile obtinute in perioadele urmatoare, din rezerve, din capital social.

2.1.7 Subventiile pentru investitii

Subventiile in sens general, reprezinta sume primite cu titlu gratuit , nerambursabile , si nepurtatoare de dobanda. Ele sunt primite de la stat sau de la intreprinderile interesate.

Subventiile pentru investitii sunt alocari de resurse financiare sau nemonetare de la bugetul statului sau din alte resurse, in scopul procurarii de imobilizari sau pentru acoperirea unor cheltuieli.

In cadrul subventiilor se cuprind : subventii guvernamentale, imprumuturi nerambursabile cu caracter de subventii, alte sume primite cu caracter de subventii.

In contextul economiei de piata, statul acorda entitatilor subventii pentru investitii destinate lucrarilor deosebite pentru economia nationala ( crearea de noi locuri de munca, protectia mediului etc ). A caror finantare depaseste puterea economica a unui agent economic.

Subventiile pentru investitii se clasifica in:

Subventiile aferente activelor reprezinta subventii pentru care se pune conditia ca entitatea primitoare sa cumpere , sa construiasca, sau sa achizitioneze active imobilizate.

Subventiile pentru investitii sunt incluse in bilant la « Venituri in avans » si nu la « Capitaluri si rezerve » , fiind considerat un «venit amanat ».Potrivit acestei particularitati subventiile pentru investitii se esaloneaza pe mai multe exercitii prin trecerea la « venituri din investitii » a unei sume egale cu marimea amortizarii imobilizarilor realizate din subventii.

Conform normelor contabile se asimileaza subventiilor :
imobilizarile primite prin donatii sau cu titlu gratuit

imobilizarile constatate plus la inventar

2.1.8 Provizioanele

Provizioanele sunt sume retinute din profit in scopul de a acoperi pierderi potentiale( litigii, amenzi, penalitati, despagubiri, daune ) sau cheltuieli previzibile in exercitiile viitoare ( pentru activitatea de service in perioada de gratie, pentru restructurarea intreprinderii) precum si provizioane pentru pensii ( cand intreprinderea este obligata sa cotizeze la un regim de pensii pentru proprii angajati si la conventiile privind indemnizatiile de plecare ale angajatilor, plati masive de impozite). Aceste provizioane sunt constituite la sfarsitul exercitiului, in scopul de a acoperi riscuri si cheltuieli fara posibilitatea afectarii unui element de activ. Ele reprezinta o categorie de resurse intermediare intre datorii si capitaluri proprii.

Provizioanele reprezinta o datorie cu exigibilitate sau valoare incerta

Formulele generale de contabilizare a provizioanelor sunt :

constituire , majorare : D C

Cheltuieli = Provizioane

diminuare , anulare : D C

Provizioane = Cheltuieli

Imprumuturile si datoriile asimilate

Pentru acoperirea temporara a resurselor financiare entitatea poate apela la imprumuturi concretizate in datorii financiare :

Imprumuturi din emisiunea de obligatiuni :



Obligatiunile sunt hartii de valoare care aduc detinatorului pentru suma data cu imprumut, venituri sub forma de dobanzi. Agentii econimici pot obtine asemenea imprumuturi prin intermediul bursei de valori. Imprumuturile din emisiunea de obligatiuni sunt denumite imprumuturi obligatare, pe termen lung si contractate numai de societatile pe actiuni ( societatile de capitaluri ) .Aceste imprumuturi sunt divizate in fractiuni de marimi egale pentru care se editeaza titluri ( hartii speciale de valoare).

Credite bancare :
Pentru acoperirea unor necesitati financiare temporare, agentul economic poate solicita bancilor credite pe o perioada data si pentru care plateste dobanda . Creditele se restituie la scadenta. In functie de perioada pentru care sunt acordate , ele pot fi pe termen scurt sau lung ( sub un an sau peste un an)

Imprumuturile din emisiunea de obligatiuni provin din vanzarea obligatiunilor prin intermediul unor institutii financiare catre terti. Ele sunt purtatoare de dobanda, care este o cheltuiala pentru agentul economic. Evaluarea obligatiunilor emise de catre entitate se realizeaza la diferite valori, in functie de tipul obligatiunii :

valoarea nominala = cea inscrisa pe hartia de valoare

pretul de emisiune = pretul de emitere, negociabil la bursa de valori

pretul de rambursare = valoarea de restituire a imprumutului care se obtine prin adaugarea la valoarea nominala a unei prime de rambursare.

Contabilizarea imprumuturilor din emisiunea de obligatiuni se face in functie de felul obligatiunilor : ordinare, cu prima , cu loterie.

Creditele bancare pe termen lung se contracteaza de la banci pe o perioada mai mare de un an. Ele sunt purtatoare de dobanda care este o cheltuiala pentru agentul economic. Dobanda mai este numita « pretul creditului ». Creditele nerambursate la termen se includ in categoria creditelor nerambursate la scadenta, la care se aplica o dobanda majorata. Creditele se pot acorda in lei sau in valuta.

2.2 Contabilitatea capitalurilor:

Conturi specifice: Capitalului social

101 Capital

1011 Capital subsris nevarsat (P)

1012 Capital subscris varsat (P)

456 Decontari cu actionarii privind capitalul (A/P)

Deoarece intre subscriere si depunerea efectiva a capitalului exista un decalaj de timp, contul de gradul I 101 Capital social se dezvolta in doua conturi de gradul II 1011 Capital:subscris nevarsat si 1012 Capital subscris varsat . Operatiile de contabilizare a capitalului se inregistreaza in conturile de gradul doi care sunt conturi operationale.

Contabilitatea analitica a capitalului social se tine pe actionari cuprinzand numarul si valoarea nominala a actiunilor subscrise si varsate.

Conturi specifice Primelor de capital

104 Prime de capital (P)

1041 Prime de emisiune

1042 Prime de fuziune/divizare (P)

1043 Prime de aport (P)

1044 Prime de conversie a obligatiunilor in actiuni (P)

Conturile care evidentiaza primele de capital sunt conturi de pasiv si inregistreaza in credit constituirea primelor iar in debit utilizarea lor. Soldul final creditor reflecta prime neutilizate. Conturile corespunzatoare primelor de capital pot avea numai sold pozitiv.

Conturi specifice  Rezervelor din reevaluare

D(-) 105 Rezerve din reevaluare (+)C

descresterile de valoare rezultate din reevaluarea imobilizarilor corporale

diferenta din reevaluare trecuta la rezerve

cresterile de valoare rezultate din reevaluarea imobilizarilor corporale

SfC = rezervele din reevaluare existente la sfarsitul perioadei

D(-) 1065 Rezerve reprezentand surplusul realizat din rezerve din (+)C reevaluare

utilizarea rezervelor la scoaterea din evidenta a imobilizarilor corporale

diferente din reevaluare trecute la rezerve

SfC = surplusul de valoare realizat din rezerve din reevaluare

In conformitate cu reglementarile legislative curente diminuarea rezervelor din reevaluare poate fi efectuata numai in limita soldului creditor existente

Conturi specifice  Rezervelor

106 Rezerve (P)

1061 Rezerve legale (P)

1063 Rezerve statutare sau contractuale (P)

1065 Rezerve reprezentand surplusul realizat din rezerve din reevaluare (P)

1068 Alte reserve (P)

Conturile care evidentiaza rezervele sunt conturi de pasiv si inregistreaza in credit constituirea rezervelor iar in debit utilizarea lor. Soldul final ceditor reflecta rezerve neutilizate.

Conturi specifice: Actiunilor proprii

109 Actiuni proprii( A)

1091 Actiuni proprii detinute pe termen scurt (A)

1092 Actiuni proprii detinute pe termen lung

Conturile privind actiunile proprii sunt conturi de activ, se debiteaza cu achizitii de actiuni proprii si se crediteaza cu iesirea din evidenta prin vanzarea sau anularea de capital. Soldul final debitor reprezinta actiuni proprii existente la sfarsitul perioadei.

Conturi specifice: Rezultatului exercitiului financiar

121 Profit sau pierdere (A/P)

129 Repartizarea profitului (A)

441 Impozitul pe profit/venit

4411 Impozit pe profit (P)

4418 Impozit pe venit (P)

691 Cheltuieli cu impozitul pe profit(A)

Contul 121 Profit sau pierdere tine evidenta rezultatului exercitiului.este cont bifunctional. Se crediteaza cu incorporarea veniturilor in rezultat si se debiteaza cu decontarea cheltuielilor asupra rezultatului.Soldul final poate fi creditor sau debitor (dar nu simultan).daca este sold final creditor arata profitul iar daca este sold final debitor arata pierdere

Contul 129 Repartizarea profitului tine evidenta repartizarii profitului pe destinatii stabilite de lege, de actul constitutiv, AGA. Este un cont de activ. Se debiteaza cu inregistrarea repartizarii profitului curent pe destinatii. La sfarsitul anului prezinta sold final debitor iar dupa aprobarea Situatiilor financiare anuale se crediteaza in corespondenta cu 121 Profit sau pierdere si se soldeaza.

Contul 441 Impozit pe profit/venit tine evidenta datoriei fata de buget pentru impozitul pe profit. Este cont de pasiv. Se crediteaza cu inregistrarea datoriei de plata si se debiteaza cu plata datoriei. Soldul final creditor arata impozit pe profit/venit datorat si neplatit. Contul de gradul I se dezvolta pe doua conturi de gradul II : 4411 Impozit pe profit este folosit de entitatile care utilizeaza, conform legii, baza de impozitare profitul iar contul 4418 Impozit pe venit este folosit de microintreprinderi care utilizeaza ca si baza de impozitare veniturile.

Contul 691 Cheltuieli cu impozitul pe profit tine evidenta inregistrarii impozitului pe cheltuieli specifice. Este cont de activ. Se debiteaza cu inregistrarea cheltuielilor si se crediteaza cu trecerea cheltuielii pe contul 121 Profit si pierdere. La sfarsitul perioadei (lunii) se soldeaza.

Conturi specifice: Rezultatului reportat:

117 Rezultatul reportat (A/P)

1171 Rezultatul reportat reprezentand profitul nerepartizat sau pierderea neacoperita (A/P)

1174 Rezultatul reportat provenind din corectarea erorilor contabile

Contul 1171 Rezultatul reportat reprezentand profitul nerepartizat sau pierderea neacoperita este cont bifuctional si inregistreaza in credit profitul reportat, rezerve utilizate pentru acoperirea pierderilor. Contul se debiteaza cu inregistrarea pierderilor, trecerea profitului nerepartizat la rezerve sau incorporarea in capitalul social. Poate avea fie sold final creditor si reprezinta profitul nerepartizat, fie sold debitor si reprezinta pierderea neacoperita.

Conturi specifice: Subventiilor pentru investitii:

13 Subventii pentru investitii

131 Subventii guvernamentale pentru investitii (P)

132 Imprumuturi nerambursabile cu caracter de subventii pentru investitii (P)

133 Donatii pentru investitii (P)

134 Plusuri de inventar de natura imobilizarilor (P)

138 Alte sume primite cu caracter de subventii pentru investitii (P)

445 Subventii (A)

Conturile de subventii pentru investitii sunt conturi de pasiv. Se crediteaza cu subventiile primite sau de primit si se debiteaza cu valoarea amortizarii trecuta la subventii

Contul 445 Subventii este un cont de activ care inregistreaza in debit subventia de primit iar in credit subventia primita efectiv.

Conturi specifice : Provizioanelor

151 Provizioane (P)

1512 Provizioane pentru litigii (P)

1513 Provizioane pentru garantii acordate clientilor (P)

1514 Provizioane pentru restructurare(P)

1515 Provizioane pentru pensii si obligatii similare (P)

1516 Provizioane pentru impozite (P)

1518 Alte provizioane (P)

Conturile de provizioane sunt conturi de pasiv. Se crediteaza cu operatiille privind constituirea , majorarea provizioanelor in corespondenta cu conturile de cheltuieli specifice. Se debiteaza cu diminuarile, anularile de provizioane in corespondenta cu conturile de venituri specifice. Soldul final creditor arata provizioanele existente la sfarsitul perioadei.

In momentul inregistrarii provizioanelor pe cheltuieli se maresc " artificial " nivelul cheltuielilor si implicit scade profitul si impozitul pe profit datorat bugetului. In momentul inregistrarii diminuarii sau anularii provizioanelor cresc

" artificial " veniturile si implicit profitul si impozitul pe profit. De aceea provizioanele au implicatii fiscale de tip " impozite amanate ". Dupa o perioada mai lunga de timp efectul asupra contului 121 Profit si pierdere este zero. Contabilizarea provizioanelor se face in temeiul unor norme legislative.]

Conturi specifice : Imprumuturilor si datorii asimilate 

161 Imprumuturi din emisiunea de obligatiuni (P)

162 Credite bancare pe termen lung (P)

168 Dobanzi aferente imprumuturilor si datoriilor asimilate (P)

Conturile de gradul I se dezvolta pe conturi specifice de gradul II in functie de natura datoriei finaciare

Conturile privind datoriile financiare sunt conturi de pasiv. Se crediteaza cu primirea resurselor financiare acordate si se debiteaza cu restituirea esalonata a datoriilor. Soldul final creditor arata valoarea creditelor nerambursate.

Conturile privind dobanzile aferente datoriilor financiare sunt conturi de pasiv. Se crediteaza cu valoarea dobanzii de platit in corespondenta cu conturile de cheltuieli si se debiteaza cu plata esalonata a dobanzilor. Soldul final creditor arata dobanzi neplatite.

2.3 Principalele documente utiliizate in evidenta operatiunilor privind capitalurile

Operatiile economice privind capitalul social se inregistreaza in urmatoarele documente: Act constitutiv, Registrul actionarilor, Chitanta, Foaie de varsamant,Extras de cont, Registru de casa, Proces verbal de predare primire, etc.

Registru de casa:

Document de înregistrare operativa a încasarilor si platilor în numerar, efectuate prin casieria unitatii pe baza actelor justificative;

Document de stabilire, la sfârsitul fiecarei zile, a soldului de casa;

Document de înregistrare în contabilitate a operatiunilor de casa.

Se întocmeste în doua exemplare, zilnic, de casierul unitatii sau de alta persoana împuternicita, pe baza actelor justificative de încasari si plati.

Extrasul de cont:

Serveste la comunicarea si solicitarea de la debitor a sumelor pretinse, ramase neachitate, provenite din relatii economico-financiare si ca instrument de conciliere prearbitrala. Se întocmeste în trei exemplare, de compartimentul financiar-contabil al unitatii beneficiare, pe baza datelor din contabilitatea analitica.

Chitanta:


Document justificativ privind incasarea unei sume in numerar de catre caseria unitatii

Se intocmeste in doua exemplare de catre casier, care semneaza de primirea sumei respective.

Se inregistreaza in Registrul de casa si contabilitate.

Cap. 3 Evenimente si tranzactii cu privire la evidenta contabila a capitalurilor proprii in cadrul societatii

3.1 Prezentarea evenimentelor si tranzactiilor

Cu ocazia infiintarii societatii comerciale cu raspundere limitata SC.Transilvania Company.SRL,au loc urmatoarele operatii:

La 10 08 2007 se subscriu 30 parti sociale cu o valoare nominala de 10 lei fiecare



Operatia de subscriere produce o crestere de activ a creantei fata de asociati privind sumele si bunurile pe care urmeaza sa le aduca(debit 456), si o crestere de pasiv a sursei numita "Capital social"(credit 1011)

456 B/A + D

1011 P + C

456 = 1011 300 Anexa 1

La 20 08 2007 aportul la capital se realizeaza de catre asociati astfel:

120 lei aport in bani prin cont Marius Braekstad

120 lei aport in bani prin cont Dahl Tore

60 lei aport in bani prin cont Vasile Ioan Romanisin

Operatia de varsare a capitalului social produce o micsorare de activ a creantei fata de asociati(credit 456) si concomitent o crestere activ a disponibilului in cont(debit 5121)

456 B/A - C

5121 A + D

5121 = 456 300 Anexa 2

La 21 08 2007 prin realizarea aporturilor de catre asociati, capitalul social trece de categoria " subscris nevarsat" in categoria " subscris varsat".

Se produce o miscorare de pasiv a capitalului subscris nevarsat( debit 1011), concomitent cu o crestere de pasiv a capitalului subscris varsat( credit 1012)

1011 P - D

1012 P - C

1011 = 1012 300 Anexa 3

La 31 12 2007 se inchid conturile de venituri si cheltuieli:

601 Cheltuieli cu materii prime 2 800

6021 Cheltuieli cu materiale auxiliare 1 000

605 Cheltuieli cu energia si apa 500

627 Cheltuieli cu servicii bancare 20

641 Cheltuieli cu salariile personalului 1 500

645 Cheltuieli privind asigurarile si protectia sociala 500

6581 Cheltuieli cu despagubiri amenzi si penalitati 200

121 = % 6 520 Anexa 4

601 2 800

6021 1 000

605 500

627 20

641 1 500

645 500

6581 200

701 Venituri din vanzarea produselor finite 10 600

766 Venituri din dobanzi 400

% = 121 11 000 Anexa 4

701 10 600

766 400

Se calculeaza profitul brut:

Profit brut = Venituri - Cheltuieli = 11 000- 6 520 = 4 480

Se calculeaza profitul impozabil :

Profit impozabil = Profit Brut + Cheltuielile nedeductibile

= 4 480 + 200 = 4 680

Impozit = 16 % x Profit impozabil = 16 % x 4 680 = 749

Profit net = Profit Brut - Impozit = 4 480 - 769= 3 711

La 01 01 2008 se inregistreaza impozitul pe profit datorat

691 A + D
4411 P - C

691 = 4411 749 Anexa 5

La 01 01 2008 se face inchiderea contului 691

691 A - C

121 B/A + D

121 = 691 749 Anexa 5

La 20 01 2008 profitul net obtinut de societate la sfarsitul exercitiului 3 711 lei se repartizeaza pe urmatoarele destinatii:

constituirea rezervei legale de 60 lei

5 % x 4 480 = 224

20 % x 300 = 60

constituirea rezervei statutare de 100 lei ( constituita din profitul net)

constituirea altor rezerve 200 lei ( constituita din profitul net )

crestere capital social 250 lei

restul se transmite( se reporteaza) in anul urmator ca profit nerepartizat.

Operatia produce o crestere de activ a elementului "Repartizarea profitului"(debit 129) si o crestere de pasiv a surselor mentionate (rezerve, capital social) - credit:1061,1063,1068,1012

129 A + D

1061 P + C

1063 P + C

1068 P + C

1012 P + C

129 = % 610 Anexa 6

1061 60

1063 100

1068 200

1012 250.

Suma ramasa nerepartizata: 3 711 - 610 = 3101

Operatia produce o crestere de activ a elementului "Repartizarea profitului" (debit 129) si o crestere de pasiv a sursei "Profit nerepartizat"(credit 1171)

129 A + D

1171 B/P + C

129 = 1171 3101 Anexa 6

La 25 01 2008 rezervele statutare se utilizeaza integral pentru majorarea capitalului social.Are loc o diminuare a rezervelor statutare si o crestere a capitalului social varsat

1063 P - D

1012 P + C

1063 = 1012 100 Anexa 7

La 27 01 2008 alte rezerve se utilizeaza integral pentru majorarea capitalului social.Are loc o diminuare a altor rezerve si o majorare a capitalului social varsat

1068 P - D

1012 P + C

1068 = 1012 200 Anexa 8

La 10 02 2008 o parte din profitul reportat se utilizeaza pentru dividende de plata.Are loc o diminuare a profitului reportat, concomitent cu o crestere a datoriei fata de asociati privind dividendele.

1171 B/P - D

457 P + C

1171 = 457 1 000 Anexa 9

La 15 02 2008 se face plata dobanzii datorate si a ratei unui credit bancar pe termen lung contractat de catre firma de la Banca Romana De Dezvoltare

5121 A - C

1682 P - D

1621 P - D

% = 5121 119 Anexa 10

84

1621 35

Cap.4. Concluzii si propuneri

Unitatea SC. TRANSILVANIA COMPANY .SRL are mai multe planuri pe care isi desfasoara activitatea. Are ca obiect de activitate atat achiztionarea de materii prime in vederea prelucrari, in urma acestui proces rezultand produsele finite pe care le desface atat prin magazinele proprii cat si catre alti comercianti

Calitatea produselor livrate au impus unitatea in fata concurentei, gama de produse oferite fiind corespunzatoare unor inalte standarde de calitate.

Din punct de vedere al evolutiei SC. TRANSILVANIA COMPANY .SRL s-a inscris pe un trend pozitiv din toate punctele de vedere.

Lipsa litigiilor de orice natura face din SC TRANSILVANIA COMPANY. SRL o societate fara probleme patrimoniale sau revendicative.

Volumul redus al personalului, semnifica o utilizare eficienta a fortei de munca, fapt care se realizeaza in principal prin incadrarea posturilor cu persoane specializate. Se remarca existenta unui compartiment de marketing puternic dezvoltat care aplica o politica agresiva de cucerire de noi piete si clienti.

Prin marirea capitalului social societatea a urmarit atragerea unor disponibilitatti banesti necesare extinderii activitatii sale, intentia societattii fiind de creare a unor lanturi si supermagazine ceea ce va crea o piata cu capacitate mare de absorbtie pentru productia de textile. De asemenea prin marirea capitalului social societatea a urmarit consolidarea situatiei financiare, scopul fiind posibilitatea cresterii cererii la export.

Societatea urmareste un caracter investitional continuu, si stabilitatea clientilor externi ceea ce a determinat o relatie de incredere reciproca si evitarea litigiilor comerciale si a riscurilor de neincasare a facturilor externe.

Capitalurile propriu este reprezentat de interesul asociatilor asupra activelor acestei entitati, dupa deducerea (scaderea) tuturor datoriile sale.

La infiintarea sociatatii, capitalul social a fost subcris si varsat in totalitate. Fiind o societate pe actiuni, posesorii partilor sociale sau asociatii primesc anual o cota-parte din profitul obtinut de societate din desfasurarea activitatii sale, cota-parte denumita dividend.

Capitalul are un caracter stabil, asigura finantarea activitatii agentului economic pe o perioada mai mare de un an. El se modifica prin cresterea sau diminuarea lui pe parcursul desfasurarii activitatii si se lichideaza la incetarea existentei unitatii.

Pe parcursul desfasurarii activitatii, capitalul se poate modifica in functie de ceea ce hotaraste Adunarea Generala a Actionarilor.Motivul cresterii este dat de necesitatea procurarii de noi resurse in vederea finantarii operatiilor de investitii sau pentru intarirea situatiei financiare si obtinerea unei imagini de solvabilitate fata de terti.

Aceasta modificare a capitalului se poate face prin aducerea de noi aporturi in bani sau in bunuri, care vor fi puse la dispozitia societatii de catre vechii asociati

In cazul in care societatea a facut anterior un imprumut pe baza de obligatiuni la scadenta poate sa acorde creditorilor calitatea de actionari in schimbul transformarii obligatiunilor in actiuni. Creditorul devine posesorul unui nr de actiuni in valoare egala cu suma imprumutata si nerestituita.

In ceea ce priveste micsorarea capitalului social, aceasta poate fi hotarata numai de Adunarea generala a actionarilor si poate intervenii in urmatoarele situatii: reducerea numarului de actionari,rascumpararea unor actiuni, acoperirea unor pierderi din exercitiile precedente.

Entitatile pot proceda si la reevaluarea imobilizarilor corporale existente la sfarsitul anului. Din reevaluare poate rezulta un plus sau minus de valoare fata de valoarea contabila de intrare. Astfel, cresterea sau micsorarea corespunzatoare a valorii elementelor de activ au corespondenta in cresteri sau micsorari de pasiv numite diferentele din reevaluare si din care se constituie rezerve din reevaluare.

Reevaluarea imobilizarilor corporale se face la valoarea justa de la data bilantului.

In cursul exercitiului financiar pentru acoperirea unor necesitati financiare temporare, agentul economic poate solicita bancilor credite pe o perioada data si pentru care plateste dobanda . Creditele se restituie la scadenta. In functie de perioada pentru care sunt acordate , ele pot fi pe termen scurt sau lung ( sub un an sau peste un an).

Toate aceste operatiuni se inregistreaza pe baza documentelor justificative, in contabilitate, reflectandu-se in balanta de verificare. Din aceasta, pe baza contului de profit si pierdere se stabileste rezultatul financiar.

Deoarece pentru o societate comerciala este foarte important pentru a supravietui sa aiba un rezultat financiar pozitiv, dar si pentru o buna desfasurare a activitatii si pentru o evidenta reala si corecta a tuturor operatiunilor pe care le desfasoara, consider ca este necesar ca toate operatiunile economice sa fie consemnate intr-un document justificativ care sa fie apoi inregistrat in contabilitate in mod sistematic si cronologic si prelucrat pana in faza de balanta de verificare.

Bibliografie :

Aurelia Guoadelia Cojocea, Doina Ana Maria Petre, Contabilitate manual pentru clasa a IX-a, Editura Economica Preuniversitaria, 2004

Violeta Isai, Contabilitate manual pentru clasa a X-a , Editura BIC ALL , 2005

Maria Popan, Contabilitatea evenimentelor si tranzactiilor , Editura Oscar Print , 2006

www. Biblioteca digitala ase. ro




Document Info


Accesari: 6081
Apreciat: hand-up

Comenteaza documentul:

Nu esti inregistrat
Trebuie sa fii utilizator inregistrat pentru a putea comenta


Creaza cont nou

A fost util?

Daca documentul a fost util si crezi ca merita
sa adaugi un link catre el la tine in site


in pagina web a site-ului tau.




eCoduri.com - coduri postale, contabile, CAEN sau bancare

Politica de confidentialitate | Termenii si conditii de utilizare




Copyright © Contact (SCRIGROUP Int. 2026 )