
Notes
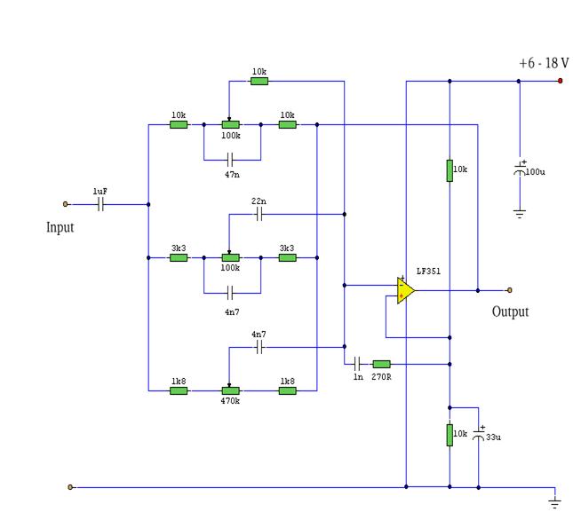
Using a single op-amp this easy to make equalizer offers three ranges, low
frequency,mid frequency,and high. With component values shown there is
approximately +/-2 616i813g 0dB of boost or cut at frequencies of 50Hz, 1kHz and 10kHz.
Supply voltage may be anything from 6 to 30 Volts. Maximum boost 20dB is only
realized with maximum supply voltage.
Return to Audio Circuits
|