Documente online.
Zona de administrare documente. Fisierele tale
Am uitat parola x Creaza cont nou
 HomeExploreaza
upload
Upload




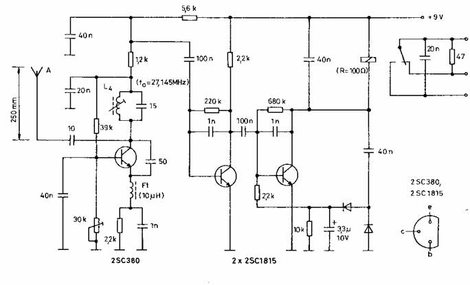
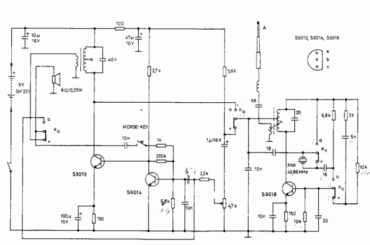
27 Mhz Tramsmitter reciver

technical


27 Mhz Tramsmitter reciver

reciver

Transmitter

]



L1, L4=9 turns, .15mm wire on 4.5mm diameter tunable ferrite coil former

L2=15 turns, .5mm wire, 5mm diameter

L3=3.5 turns, .5mm 939d34j wire, 5mm diameter

49MHz walkie-talkie




Document Info


Accesari: 2232
Apreciat: hand-up

Comenteaza documentul:

Nu esti inregistrat
Trebuie sa fii utilizator inregistrat pentru a putea comenta


Creaza cont nou

A fost util?

Daca documentul a fost util si crezi ca merita
sa adaugi un link catre el la tine in site


in pagina web a site-ului tau.




eCoduri.com - coduri postale, contabile, CAEN sau bancare

Politica de confidentialitate | Termenii si conditii de utilizare




Copyright © Contact (SCRIGROUP Int. 2025 )