
AMPLIFICATOARE INTEGRATE
7.1. Amplificatoare diferentiale
Amplificatoarele diferentiale elementare sunt caracterizate prin faptul ca dispun de doua intrari si doua iesiri toate fiind raportate la punctul de potential zero (numit masa sau "ground"), ca în figura 7.1.

De fapt structura din figura 7.1 este formata din doua amplificatoare separate, fiecare fiind caracterizat printr-un factor de amplificare. Pentru ca amplificatorul global sa devina diferential se impune sa amplifice diferenta a doua marimi.
Se definesc
tensiunea diferentiala de intrare

tensiunea de intrare de mod diferential
![]()
tensiunea de intrare de mod comun
Se constata ca tensiunile de la borne pot fi exprimate în functie de marimile mai sus definite
![]()
![]()
Corespunzator se definesc factorii de amplificare
factorul de amplificare de mod diferential (MD)
![]()
factorul de amplificare de mod comun (MC)
![]()
factorul de amplificare de transfer de la modul comun la modul diferential
![]()
factorul de amplificare de transfer de la modul diferential la modul comun
![]()
Cu ajutorul factorilor de amplificare se pot exprima tensiunile
![]()
Daca nu exista transfer de la MC la MD sau invers, tensiunile de iesire se exprima
![]()
În cazul amplificatoarelor diferentiale semnalul de intrare util este semnalul diferential, iar semnalul util de la iesire este semnalul de iesire diferential. Ne intereseaza ca semnalul de mod comun de la intrare sa nu modifice iesirea, motiv pentru care se defineste factorul de rejectie a modului comun
![]()
care intervine în expresia tensiunii de iesire de mod diferential
.
Din expresia tensiunii de iesire de mod
diferential
se constata ca, pentru ca
sa nu afecteze
iesirea, se impune ca RMC sa aiba valori cât mai mari.
La una din intrari se aplica rezultatul sumarii semnalului variabil "e" si a semnalului de mod comun VMC, iar la cealalta se aplica numai semnalul de mod comun, ca în figura 7.2. Se poate exprima tensiunea de iesire V0 în functie de semnalul diferential Vd.

Fig. 7.2.
De notat ca perturbarile generale (de ex. cele datorate frecventei tensiunii de 50Hz) afecteaza în principal semnalul de mod comun
VMC - pentru ca afecteaza la fel semnalul furnizat de toate traductoarele.
Schema desfasurata a unui amplificator diferential este prezentata în figura 7.3.
Factorii de amplificare, pentru amplificatoarele Au se noteaza

Tensiunea de iesire diferentiala este suma tensiunilor furnizate de cele doua amplificatoare
.
Se noteaza tensiunea de intrare diferentiala si respectiv tensiunea de mod comun

Tensiunea de iesire, cu aceste notatii, este rezultatul contributiei celor doua tensiuni Vid si VMC
,
Ad fiind amplificarea diferentiala.
Fig. 7.3.

Prin identificare se stabilesc relatiile dintre Ad factorul de amplificare diferential respectiv AMC factorul de amplificare a tensiunii de mod comun si factorii de amplificare (A1, A2 ) a celor doua cai de prelucrare a semnalelor
,
Se constata ca, daca cele doua amplificatoare sunt identice (A2=A1=A) ,avem
Ad=A si AMC=0 =>
Tensiunea V0d poate fi scrisa
,
în functie de factorul de rejectie a tensiunii de mod comun
.
RMC = mare => tensiunea de iesire este putin influentata de tensiunea de mod comun VMC , chiar daca cele doua amplificatoare din figura 7.3 nu sunt identice.
Exemplul 1. Una din intrari este conectata la masa (V1 = 0 ) iar la cealalta intrare se aplica atât semnalul util Vi cât si perturbatia VP,
V = Vi + VP.
Avem

Se constata ca la iesire se obtine un semnal proportional cu perturbatia (sunt amplificate potentialele care apar ca semnal diferential).
Exemplul 2. La una din intrari se aplica numai semnalul perturbator V1 = VP , iar la cealalta intrare se aplica atât semnalul util Vi cât si perturbatia VP, V2 = Vi + VP.
Avem

de unde tensiunea diferentiala este
.
Se constata ca la iesire tensiunea este în functie numai de semnalul util. Tensiunea de mod comun determina un semnal de eroare
![]()
mic daca factorul de rejectie RMC este de valoare mare.
În cazul amplificatoarelor reale trebuie sa se ia în consideratie atât impedanta de intrare Zi a fiecarei intrari fata de masa de semnal, cât si impedanta firelor de legatura Z2 pâna la borna neinversoare si Z1 pâna la borna inversoare, ca în figura 7.4.
Pentru a aduce inelul de garda la acelasi potential cu intrarea de semnal se poate folosi metoda urmaririi de potential - intercalând un tranzistor cu efect de câmp între sursa de semnal Vi si amplificatorul de semnal AS, ca în figura 7.23.

Fig. 7.23.
Tranzistorul T este în montaj de repetor (Av <1) ceea ce face ca, la intrarea AS sa avem viAV~vi . Impedanta pe care o vede sursa de semnal este
,
unde XC este reactanta capacitatii dintre tresa si firul de semnal .
(Pentru AV =0,99 ZIt=100R )
Scaderea capacitatii totale se face prin micsorarea traseului de la sursa de semnal la amplificator si uneori prin compensarea capacitatii.
Se utilizeaza, ca si în contextul precedent teorema lui Miller privind valoarea impedantei de intrare a unui amplificator.

Fig. 7.24.
Fata de schema
anterioara factorul de amplificare al schemei în bucla deschisa
de reactie este usor supraunitar A >1 ![]()
![]()
Amplificatorul AR controleaza factorul de amplificare global fara a afecta semnalul de iesire V0.
7.6. Amplificatoare de instrumentatie
Amplificatoarele de instrumentatie sunt caracterizate prin:
impedanta de intrare foarte mare, de
ordinul 108..1012
;
impedanta de iesire foarte mica Zout = 10-2,...,
10-1
;
tensiune de decalaj a nulului de valoare mica, mai mica de Vdo=200mV;
RMC > 100.
În figura 7.25 este prezentata schema clasica a unui amplificator de instrumentatie, realizat cu trei amplificatoare operationale.
Fig. 7.25.

Deoarece tensiunea diferentiala Vd1=0, pentru A1 si A2 avem
.
|
Fig. 7.26. |
În figura 7.26 a fost desenata numai partea de intrare a amplificatorului de instrumentatie.
Prin R6 circula curentul
.
Tensiunea la iesirea A2 este
.
Pe de alta parte
=>
![]()
În figura 7.27 a fost desenata numai partea de iesire a amplificatorului de instrumentatie.
Prin rezistorul R3 si R4 circula, ca în figura 7.28, curentul I, a carei expresie este
.
Tensiunea VA, pe baza potentialelor si prin înlocuirea expresiei curentului, devine
.
Tensiunea VB este stabilita de divizorul de tensiune
.
Dar tensiunea diferentiala la intrarea A3 este foarte mica asa încât
,
de unde
![]()
si, în final se obtine expresia tensiunii de iesire a amplificatorului de instrumentatie
.
Se constata ca valoarea amplificarii poate fi modificata prin ajustarea valorii rezistorului RG.
AD623 este un amplificator de instrumentatie integrat, a carui schema simplificata este prezentata în figura 7.29.
Tensiunile de intrare se aplica prin intermediul unui etaj cu tranzistor PNP, având rolul de buffer si de adaptor de nivel.
Borna 5 este borna de referinta a semnalelor de intrare, conectata de regula, la masa amplificatorului. Rezistorul G stabileste valoarea amplificarii, conform relatiei
.
Rezistorul de 50 kΩ de pe reactia fiecarui amplificator fixeaza valoarea amplificarii.
Deoarece tranzistorii lucreaza la potentialul masei, circuitul nu a fost prevazut cu posibilitatea compensarii curentului de alimentare a intrarilor, dar acesta are valori mici de ordinul a 25 nA.
Fig. 7.29.
Diodele de pe intrare limiteaza tensiunea la aproximativ 0,3 V.
Precizia de realizare a rezistorilor asigura o precizie a factorului de amplificare de 0,1%.
Amplificatorul de izolatie este un amplificator la care nu exista legatura galvanica între pinii de intrare si pinii de iesire ai semnalului
Întreruperea legaturii galvanice se face prin intermediul asa-numitei bariere (de izolatie), care trebuie sa aiba
o tensiune de strapungere mare;
pierderi mici în curent continuu;
pierderi mici în curent alternativ;
izolatie între sursa de alimentare a circuitului si sursa de semnal.
Izolarea intrarilor de semnal de iesirea circuitului se face prin doua metode
prin intermediul optocuploarelor (BB 3652, BB 3650);
prin intermediul unui transformator de izolare ( BB 3656).
Modelele BB 3650 si BB 3652 sunt amplificatoare izolate optic.
Întrucât utilizeaza o tehnica de modulatie analogica, se evita problemele de interferenta electromagnetica atât transmisa cât si primita, care se întâlnesc la majoritatea amplificatoarelor de izolatie modulara.
Neliniaritatea este specificata ca fiind abaterea valorii de vârf de la o linie dreapta exprimata ca un procent din semnalul de iesire vârf-vârf.

Modelele 3650 si 3652 folosesc o tehnologie unica pentru a depasi inconvenientele izolatorului cu un singur led si o fotodioda.
În figura 7.32 este prezentata schema simplificata a BB 3650.
Sunt folosite doua fotodiode identice: una la intrare (CR3) si cealalta (CR2) la etajul de iesire; pentru a reduce considerabil neliniaritatile si instabilitatile timp-temperatura.
Functia de transfer este independenta de orice degradare a semnalului de iesire a LED-ului atât timp cât valorile celor doua fotodiode sunt aproape identice.
Liniaritatea este acum o functie a preciziei de masurare si este îmbunatatita prin folosirea reactiei negative în etajul de intrare.
Iesirea este o sursa de
tensiune dependenta de curent, a carei valoare depinde de curentul de
intrare. Astfel, 3650 este un amplificator cu conductanta
mutuala /de transfer, cu un câstig de (
) un volt pe un microamper. Când sursele de tensiune sunt
folosite, curentul de intrare este obtinut prin folosirea
rezistentelor de reglare a amplificarii cuplate în serie cu sursa de
tensiune. RIN este impedanta de intrare diferentiala.
Impedantele pe mod comun si pe mod izolat sunt foarte mari si se presupune ca sunt infinite pentru acest model.
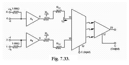
O schema simplificata a modelului 3652 este prezentata în figura 7.33.
Izolatia si etajele de iesire sunt identice cu cele de la modelul 3650. Circuitele de intrare suplimentare, constând în amplificatoare tampon de tip FET si rezistentele de intrare au fost adaugate pentru a da impedante de intrare pe modul diferential si comun cu valori ridicate (1011W), curenti de polarizare redusi (50pA) si protectie la supratensiune. Intrarile +I si -I au un impuls de 10ms la 6000V pe mod diferential si la 3000V pe mod comun.

Adaugarea amplificatoarelor tampon creeaza de asemenea o functie de transfer tensiune de intrare-tensiune de iesire cu un câstig stabilit (setat) de RG1 si RG2 .
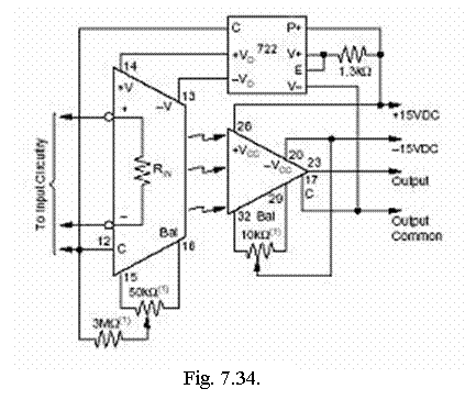
Modul de conectare la sursa a amplificatorului 3650 sau 3652 este aratat în figura 7.34.

Când pentru alimentare se foloseste un convertor DC-DC, acesta este plasat paralel cu bariera de izolatie a amplificatorului.
Acest lucru poate micsora impedanta de izolatie si de asemenea factorul de rejectie pe mod izolat (RMI) din tot circuitul.
Din acest motiv ar trebui sa se foloseasca un convertor DC/DC de tip 722 fabricat de firma Burr - Brown, care este de calitate ridicata.
Zgomotul de iesire este dat de relatia
unde :
-EN este zgomotul de iesire total ;
-ENI este zgomotul rejectiei pe mod comun al etajului de intrare ;
-ENO include contributia zgomotului datorata opticii si zgomotele curentilor din etajul de iesire.
Erorile create de interferenta curentului din etajul de intrare sunt nesemnificative în comparatie cu alte surse de zgomot si sunt astfel neglijate.
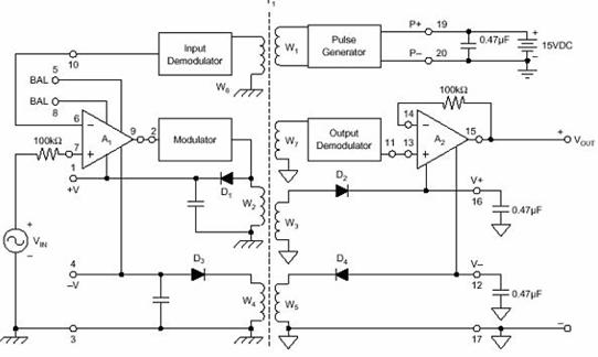
Modelul BB 3656 este un amplificator de izolatie cu bariera de izolatie realizata prin intermediul unui transformator.
Schema bloc a circuitului este prezentata în figura 7.35.

Fig. 7.35.
Semnalul de intrare VIN se aplica la intrarea neinversoare a amplificatorului A1, iar la intrarea inversoare se aplica un semnal de reactie. Iesirea amplificatorului este convertita în semnal variabil în timp de catre un modulator, care injecteaza în circuitul magnetic al transformatorului un flux variabil, cu bobina W2.
Fluxul variabil induce o tensiune electromotoare în inductivitatea W7. Semnalul este demodulat si este aplicat amplificatorului de iesire A2.
Acelasi flux variabil induce o tensiune de reactie în spirele bobinei W6. Semnalul este demodulat si este aplicat pe borna inversoare a amplificatorului A1.
Alimentarea este realizata cu un generator de oscilatii dreptunghiulare de la o baterie. Generatorul injecteaza în circuitul magnetic fluxul variabil, prin bobina W1.
În spirele bobinelor W3, W4, W5, se induc tensiuni electromotoare de frecventa generatorului care sunt redresate cu câte o dioda si filtrate cu un condensator, fiind aplicate drept tensiuni de curent continuu pe alimentarile circuitelor.
În acest mod s-a separat sursa de c.c. de intrarile si de iesirile de semnal.
|