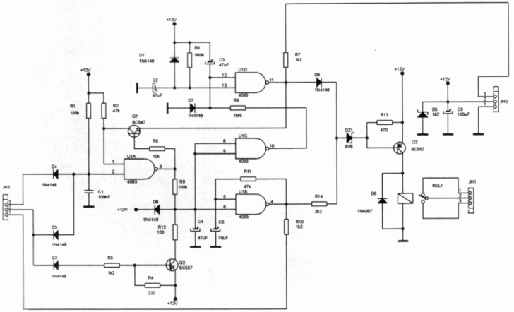
Alarma auto

schema electronica
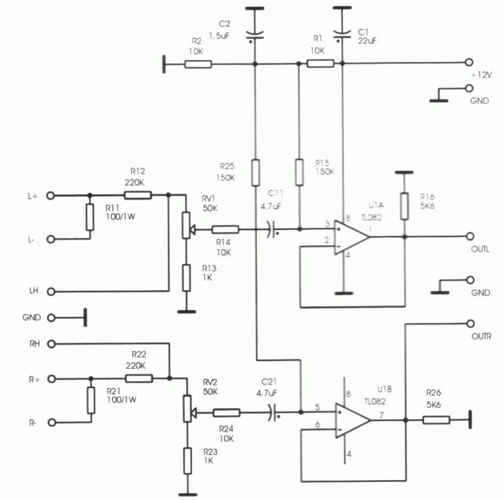
Adaptor Stereo
Acest adaptor Stereo permite interfatarea dintre
un casetofon auto si un amplificator audio de putere īn scopul
suplimentarii puterii de audiofrecventa disponibila la
iesire.

schema electronica
Statie amplificator auto 2 x 22 W schema electronica

schema electronica
Statie/amplificator audio 50 W

schema electronica
Statie/amplificator audio 75 W

schema electronica
Statie/amplificator audio 80 W

schema electronica
Mini emitator fm

schema electronica
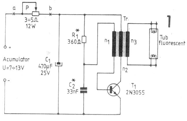
Alimetarea tuburilor fluorescente cu ajutorul unui acumulator

schema electronica
Alimentator
schema electronica
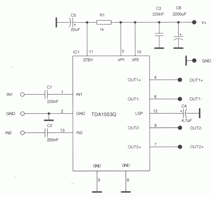
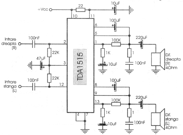
Amplificator pentru casetofoane auto realizat cu circuit integrat - TDA1515

schema electronica
Circuit loudness

schema electronica
|