
Placuta privita de sus apare ca si in imaginea de mai jos, dati click pe ea pentru a o vedea la o rezolutie mai buna.
Alimentarea
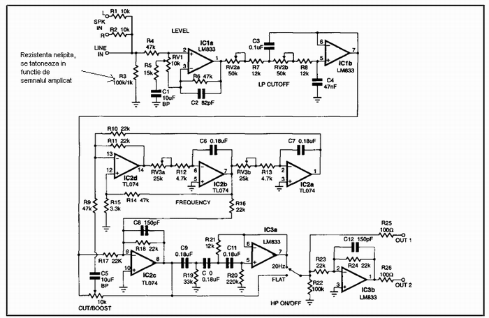
Alimentarea montajului se
face la punctele figurate in imagine cu -/GND/+ si are nevoie de o tensiune continua 2x15V.
Intrarile de semnal
Intrarile de semnal sunt figurate pe imaginea de mai jos cu notatiile cu 1 si 3. Daca
modulul este "atacat" de la o sursa de semnal mic atunci
se leaga intrarea numarul 1 si GND. Semnalul de linie poate proveni de la placa de sunet a calculatorului sau de la iesirea speciala pentru subwoofer a unui receiver
AV.
Daca nu aveti un semnal de nivel mic cu care sa atacati acet modul atunci nu-i nici o problema pentru ca atacarea se va face direct de la iesirile stereo ale amplificatorului dvs, adica direct de pe cablul care duce la boxe. In acest caz semnalul se va introduce in filtru prin punctele notate cu 2, 3 si GND, in punctul 2 legati de la boxa din dreapta iar in punctul 3 vine semnalul de la boxa din stanga. Nu iutati ca sa legati si GND-ul care este comun pentru amble canale adica este masa semnalului.
Rezistenta
din imagine figurata cu VERDE
Aceasta rezistenta are un rol foarte
important in functionarea corecta
a filtrului pentru
subwoofer. Ea se tatoneaza intre
valorile de 10K Ohmi pana la 100K ohmi in functie de semnalul aplicat la intrarea acestui filtru, dupa ce gasiti
valoarea corecta filtru va lucra
la parametrii lui optimi. Aceasta rezistenta nu a fost montata de catre mine pe placuta
pentru a va
da posibilitatea de a o0 alege din cele 4 bucati diferite primite odata cu modulul.
Pozitia de pe placuta marcata COMUTATOR
In acel oc se monteaza comutatorul primit odata cu placuta. Acest
comutator
are rolul de a activa
sau dezactiva filtru subsonic al montajului.
Daca filtru subsonic este dezactivat
atunci prin montaj trec si
frecventele sub 20Hz
Daca filtru subsonic este activat atunci
frecventele mai mici de 20Hz nu mai se regasesc la iesirea modulului,
Eu recomand ca filtru subsonic sa fie activat permanent pentru ca oricum frecventele sub 20Hz nu se aud dar au asupra difuzoarelor influenta destul de mare, poate a-ti vazut de multe ori cum membrana difuzoarului se misca dar nu se aude nimic, acest lucru a fost provocat de frecvente subsonice.
Pozitia pe placuta marcata
cu OUT
In aceste pozitii sunt iesirile de pe acest modul
.Poate
o sa va
intrebat dece are 2 iesiri pentru ca ar trebui sa
aiba doar 1 :)
Pozitia marcata cu OUT 1 este iesirea
normala a filtrului iar pozitia marcata
cu OUT 2 este iesirea inversata cu 180 grade a semnalului
Legati iesirea care va convine cel mai mult in privinta sunetului, unii prefera iesirea normala iar altii cea inversata. Nu uitati ca trebuie legata una din iesiri si GND-ul. Aceasta iesire merge la amplificatorul dvs de putere.
Pentru aplicatii PROFESIONALE se leaga ambele iesiri si in acest caz le zice IESIRE BALANSDATA


Iaca era sa uit ca sa va dau si schema :)

.Va doresc spor la treaba si daca intampinati probleme nu ezitati sa scrieti la [email protected]
Toate cele bune, Vasile
|