LUMINA GRADATA

Variatoare de tensiune continua si alternativa cu comutatie naturala.
Variatoare de tensiune cu comutatie naturala (de la reteaua de ca) asigura reglarea tensiunii continue sau alternative (valoarea eficace) prin intermediul tiristoarelor sau triacelor, ale caror momente de 727b19h intrare in conductie sunt controlate prin intermediul unor circuite de comanda. Prin comutatie naturala se intelege stingerea tiristorului sau al triacului la trecerea (naturala) prin zero a tensiunii de alimentare (alternativa sau pulsatorie).
Un redresor comandat se obtine dintr-un redresor necomandat in care diodele (sau o parte dintre ele) se inlocuiesc cu tiristoare - fig.1a.d. O schema practica de redresor comandat monofazat bialternanta - utilizabil cu sarcina rezistiva, impreuna cu circuitul de comanda este prezentat in fig.2. Circuitul de comanda este un oscilator de relaxare realizat cu un tranzistor unijonctiune (sau un circuit echivalent - fig.2b), sincronizat cu reteaua de alimentare, prin circuitul formator realizat cu dioda Zener DZ si rezistorul R1.
Diagramele de functionare ale redresorului sunt prezentate in fig.2c. Marimea de comanda pentru tensiunea redresata este unghiul aI amin amax ], care reprezinta, in timp, intarzierea impulsului de comanda fata de momentul trecerii prin zero a tensiunii de alimentare. Valoarea tensiunii medii redresate este:
(1)
Aplicatie:
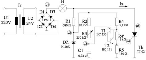
se va studia schema din fig. 2 si se va explica functionarea acesteia;
se vor dimensiona si implementa elementele de circuit in schema fig.5a ;
se vor oscilografia formele de unda in pct.1.5 ;
se va ridica caracteristica de comanda:
Um = f(a) si se va compara cu valorile calculate cf. rel. (1);
|
e). |
|
Fig. 1. Configuratii tipice de redresoare comandate a)-monoalternanta; b)-bialternanta ; c)- in punte complet comandata; c)- in punte semicomandata asimetrica; e)- caracteristica I(U) a tiristorului; Do - dioda de conductie libera; L - bobina de netezire a curentului |
![]() |


c). Fig.
2. redresor comandat bialternanta a)-schema electrica;
b)-structura echivalenta a TUJ; c)-diagramele de functionare
Variatorul de tensiune alternativa cu triac
Prin inlocuirea diodei dintr-un redresor monofazat monoalternanta cu un triac (sau echivalent - doua tiristoare in montaj antiparalel) (fig.3) se obtine un variator de tensiune alternativa la care valoarea eficace a tensiunii de iesire se regleaza prin modificarea unghiului de comanda pentru intrarea in conductie a triacului.
Schema de aplicatie este prezentata in fig.4a.
Circuitul de comanda este un oscilator de relaxare bipolar realizat cu un diac si reteaua de defazare aferenta.
Caracteristicile dispozitivelor si diagramele de functionare sunt prezentate in fig.4b,c,d.
Aplicatie:
se va studia schema din fig. 4 si se va explica functionarea acesteia;
se vor dimensiona si implementa elementele de circuit din schema fig.4;
se vor determina prin masurari limitele de reglare ale tensiunii de iesire;
se va reconfigura circuitul din fig.5a pentru functionare ca si variator de tensiune alternativa (fig.5b).
a).- triac; b).-doua tiristoare antiparalel; c).- doua tiristoare serie; d).- un tiristor in diagonala unei punti de diode
a). Fig.5. Variatoare de tensiune continua (a) si
alternativa (b). d). b). c). UG d).


![]()

|