CUPRINS
Tema proiectare..................pag. 3
Sisteme achizitii de date...............pag. 3
Amplificator instrumentatie..............pag. 6
Schema si functionare A.i...............pag. 7
Circuit esantionare&memorare cu TEC........pag. 10
Schema si functionare CEM cu TEC...........pag. 11
Convertor analogic-digital (CAD)..........pag. 13
Schema CAD...................pag. 14
Functionare CAD...................pag. 15
Schema completa SISTEM DE ACHIZITIE DATE....pag. 16
TEMA PROIECTARE:
Sa se proiecteze un sistem de achizitii de date cu :
1 singur canal de intrare
amplificatorul de instrumantatie - asimetric
blocul de esantionare &memorare sa fie realizat cu tranziator TEC
convertorul analogic-digital sa aiba caracteristica rampa liniara

![]()


Un sistem de achizitii de date are in compunerea sa un multiplexor(MUX), un amplificator de instrumentatie (A.I.), un circuit de esantionare/memorare (S/H) si un convertor analogic- digital (CAD sau CAN (analogic-numeric)).
SISTEME DE ACHIZITIE DE DATE.
Generalitati si Clasificari ale sistemelor de achizitii de date (SAD)
Sistemele de achizitie de date sunt sisteme
complexe de supraveghere a unor procese in care intervin, de regula, mai multe
marimi fizice. Ele realizeaza prelevarea, prin intermediul unor traductoare
adecvate, de semnale analogice sau numerice (in functie de natura
traductorului), in scopul memorarii, transmiterii sau prelucrarii informatiei
achizitionate.
Memorarea poate fi facuta direct sau dupa prelucrarea datelor, pe intervale de
timp mai lungi, medii sau scurte.
Transmiterea datelor e necesar a fi facuta pe distante mai lungi sau mai
scurte.
Prelucrarea informatiei poate consta in operatii simple (comparari), pana la
prelucrari matematice complicate (integrari, diferentieri, medieri, calcul de
transformate Fourier, etc.). Scopul prelucrarii difera de la caz la caz:
comanda unui proces (industrial, militar, de cercetare), sau numai informare
asupra evolutiei procesului prin vizualizarea datelor.
Operatia cea mai importanta este conversia analog - numerica, realizata cu unul
sau mai multe circuite. In functie de tipul aplicatiei mai pot fi necesare si
alte circuite analogice de prelucrare.
Configuratia si tipurile de circuite utilizate intr-un sistem de achizitie de
date - SAD - depind de o serie de factori:
rezolutia si precizia cu care se cere realizarea conversiei A/N;
numarul de canale analogice investigate;
frecventa de esantionare pe fiecare canal;
capacitatea sistemului de prelucrare in timp real a datelor;
necesitatea conditionarii (adaptarii) semnalului analogic de intrare.
Datele achizitionate pot fi:
analogice (tensiuni, curenti - continue sau alternative) si reprezinta, de regula, iesirile unor traductoare ce supravegheaza marimile care intervin in procesul condus;
numerice, provenind de la traductoare cu iesire numerica sau de la alte echipamente implicate in desfasurarea procesului.
SAD va fi prevazut deci cu un numar corespunzator de intrari adecvate acestor date:
intrari analogice;
intrari numerice.
Alta operatie frecvent intalnita in SAD este esantionarea si memorarea temporara a esantioanelor prelevate. Frecventa de esantionare se stabileste in functie de:
spectrul de frecventa al semnalelor de intrare;
viteza de lucru a convertorului A/N;
precizia impusa procesului de prelucrare.
O frecventa minima si care permite determinarea parametrilor statistici
ai semnalului este dublul frecventei maxime din spectrul acestui semnal. Daca
se cere ca esantioanele prelevate sa reprezinte cu suficienta precizie un
semnal continuu de la intrare, fara a mai calcula valori intermediare
esantioanelor prelevate, frecventa de esantionare trebuie sa fie de cel putin
8.10 ori mai mare decat frecventa celei mai inalte armonici. Perioada de
esantionare nu poate fi mai mica decat timpul de conversie.
Inaintea esantionarii, semnalele analogice sunt supuse unor operatii de adaptare cu sistemul de prelucrare, numite generic conditionare. Acestea pot fi:
amplificare/atenuare cu castig programabil;
amplificare cu izolare galvanica;
comutare automata a intervalelor de masurare;
compresie logaritmica;
filtrare;
conversie tensiune - frecventa;
conversie curent - tensiune.
Clasificari ale sistemelor de achizitie de date:
Dupa conditiile de mediu in care lucreaza:
sisteme destinate unor medii favorabile (laborator),
SAD destinate utilizarii in conditii grele de lucru (echipamente militare, instalatii telecomandate, anumite procese industriale, etc.).
Dupa numarul de canale supravegheate:
monocanal, cu una din variantele:
numai circuite pentru conversia directa a semnalului;
preamplificator urmat de circuitele de conversie;
preamplificator, circuite de esantionare-memorare, urmate de circuite de conversie;
preamplificator, circuite de conditionare a semnalului si una din variantele anterioare;
SAD multicanal in una din variantele:
cu multiplexarea iesirilor unor convertoare analog-numerice, fiecare convertor corespunzand unui canal;
cu multiplexarea intrarilor circuitelor de esantionare-memorare (S/H - sample and hold -engl.);
sisteme de achizitie destinate multiplexarii semnalelor de nivel scazut.
Circuitele de esantionare si memorare reprezinta mijlocul prin care se poate realiza primul pas in conversia datelor - discretizarea.
In acest caz nu este nevoie de multiplexor deoarece avem doar un canel de intrare; multiplexorul fiind un circuit de selectare a canalului dintr-o serie de mai multe canale.
AMPLIFICATORUL DE INSTRUMENTATIE:
Amplificatorul de instrumentatie (A.I.) este un amplificator diferential cu performante deosebite: o mare impedanta de intrare, o amplificare finita, stabila si cunoscuta cu precizie (reglata cu ajutorul unui singur rezistor exterior), o buna rejectie de mod comun (CMRR in gama de 100. 120 dB), tensiunea de iesire referentiala la masa.
Caracteristica de transfer are expresia:
U =(V -V ) * f (RG
Schema de functionare a amplificatorului operational:
![]()
![]()
S

R U RL
V
"R"
![]()
![]()
![]()
G
U =VS-VR
Caracteristici functionale specifice amplificatorului de instrumentatie sunt:
Factorul de amplificare A
In modulele integrate factorul de amplificare A este in general, reglabil intre limitele 1-1000. Fabricantul indica, adesea, eroare de neliniaritate a factorului de amplificare.
Tensiunea de decalaj. Curenti de polarizatie.
Fabricantul indica tensiunea de decalaj la iesire (offset-ul) (de exemplu, 200mV pentru AD 521). Insa trebuie tinut cant si de deriva acestui parametru cu temperatura (450uV/grad Celsius). Curentul de polarizatie intervine in cazul cand rezistentele surselor de semnal sunt importante. O valoare orientativa pentru acelasi AI , este 80nA, cu o variatie a temperaturii de 1nA/grad Celsius.
Impedanta de iesire
Are o valoare scazuta, de ordinul 0.09
Rejectia semnalelor de mod comun
CMRR(dB)=lg(UCM/Up
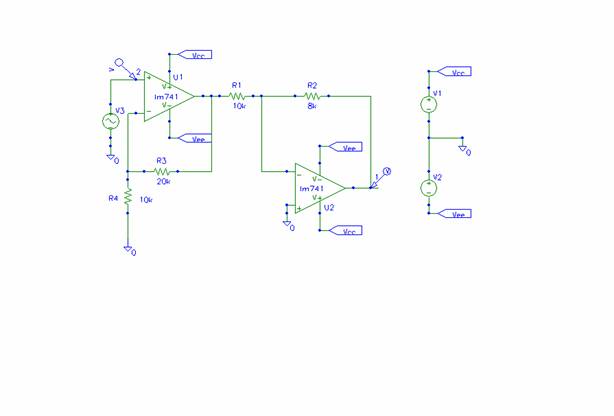
Schema amplificatorului de instrumentatie asimetric:

Functionare amplificatorului de instrumentatie:
Rezistenta R Amplificarea
8 k ~2
10 k ~3
6 k ~1,6
Semnalul de intrare (Uvf-Vf ~4V): semnalul de intrare este de la o sursa de tensiune alternativa de amplitudine 2V si frecventa 1000Hz. In cazul sistemului de achizitii de date cu mai multe intrari (2 sau 4 canale), semnalele de intrare in sistem trec intai prin multiplexor (MUX), iar semnalul de iesire al acestuia este chiar semnalul de intrare pentru amplificatorul de instrumentatie. Aici nu este cazul pentru ca exista un singur canal de intrare. (Nu este nevoie de multiplexor).
Semnalul de iesire (Uvf-Vf ~ 8V): semnalul de iesire este tot o tensiune alternativa de amplitudine aproximativ 6V dar este in antifaza cu semnalul de intrare. Acest semnal de iesire pentru amplificatorul de instrumentatie v-a fi semnal de intrare pentru blocul urmator adica circuitul de esantionare&memorare.
Tensiunea de intrare se aplica pe intrarea neinversoare a amplificatorului operational.
Schema de principiu a unui amplificator de instrumentatie cu trei amplificatoare operationale pune in evidenta doua etaje. Primul etaj asigura o impedanta foarte mare de intrare si posibilitatea de modificare a amplificarii cu ajutorul unui rezistor reglabil. Al doilea etaj este un amplificator diferential cu iesirea referinta la masa.
Semnalul de iesire este in antifaza cu cel de intrare.

Daca amplificarea este prea mare adica daca marim rezistorul R2 , spre exemplu R2=35k amplificatorul de instrumentatie intra in limitare. Aceasta limitare apare datorita factorului de amplificare.
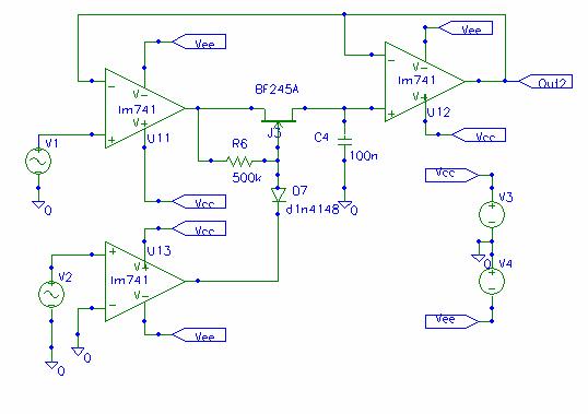
CIRCUIT ESANTIONARE& MEMORARE
Acest etaj are in compunerea sa un tranzistor cu efect de camp cu rol de comutator asociat cu un condensator.
i*A/(A-1)
Schema circuitului de esantionare memorare:

Functionare circuit esantionare memorare:
Acest grafic rezulta pentru o tensiune aleatoare :

Pentru semnalul V~2V va rezulta:

Semnalul U~2V: este tensiunea memorata de la bornele condensatorului care trebuie sa urmareasca tensiunea de intrare.
Semnalul de la iesire U~2V:este tensiunea deja discretizata cu care va fi atacat convertorul analogic-digital (CAD-ul).
CAD ~CONVERTOR ANALOGIC DIGITAL
Convertoare pentru traductoare numerice
. Necesitatea traductoarelor cu iesire numerica a crescut odata cu extinderea
tratarii proceselor cu calculatoare de proces.
Modalitatea cea mai simpla de obtinere a iesirilor numerice consta in conversia
analog-numerica a semnalului.
Tipurile cele mai utilizate de CAN sunt :
- CAN cu compensare :
- cu trepte egale de tensiune;
- cu aproximari succesive;
- CAN cu conversie directa :
- cu conversie in durata;
- cu conversie in frecventa.
CAN fiind circuite complexe, cu componente de complexitate apreciabila, solutia
este mai economica daca se aplica mai multe semnale analogice multiplexate
analogic.
Un avantaj il prezinta elementele sensibile care furnizeaza semnale periodice sinusoidale sau impulsuri a caror frecventa depinde liniar de marimea de masurat (tahogeneratoarele, traductoarele de debit cu turbina, elemente sensibile inductive sau capacitive incluse in oscilatoare comandate), rezultand conversia directa in frecventa a marimilor aplicate la intrare.
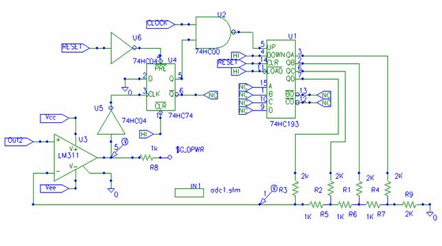
Convertorul analogic digital cu rampa liniara:
Cuprinde un numarator, un comparator si un convertor D/A.

Schema convertorului A-D:
Functionarea convertorului A-D:

La fiecare impuls al ceasului (impuls de tact) numaratorul isi mareste continutul cu 1 bit, iar convertorul D/A are la iesirea sa o tensiune Ue liniar variabila in trepte. Numaratorul primeste impulsuri de tact prin poarta pana cand Ue ajunge egala cu Ux. Cand Ue depaseste Ux iesirea comparatorului isi schimba starea blocand poarta. Seria celor "n" iesiri ale numaratorului reprezinta rezultatul conversiei in codul numeric considerat.

Functionarea schemei complete adica al sistemului de achizitii:

Program convertorului analogic-digital:
UCLK STIM(1,1) $G_DPWR $G_DGND
CLOCK
IO_STM TIMESTEP=5u
0c 0
label=loop
1c 1
2c 0
3c goto loop -1 times
URESET STIM(1,1) $G_DPWR $G_DGND
RESET
IO_STM
TIMESTEP=5u
0c 1
4.5c 0
50c 1
54.5c 0
100c 1
104.5c 0
Bibliografie :
Circuite electronice cu amplificatoare operationale-Sorin Dan Grigorescu
Internet : - www.nota10.pub.ro
www.electronica.pub.ro
www.bel.utcluj.ro
www.electronica-azi.ro
Laborator Circuite Electronice
|