U n i v e r s i t a t e a d i n p i t e s t i
c a t e d r a I e i t
Laboratorul de electronica auto
Lucrarea nr. 4:
STUDIUL sI TRASAREA CARACTERISTICILOR
APRINDERILOR ELECTRONICE CU CONTACTE
1. SCOPUL LUCRĂRII
În lucrare de studiaza 24224c218y scheme concrete de aprinderi electronice cu contacte mecanice în ambele variante constructive: inductive respectiv capacitive. Se studiaza modul în care functia ruptorului din aprinderile clasice a fost preluata de un element semiconductor (tranzistor sau tiristor). De asemenea se urmareste modul de comanda a etajelor finale precum si protectia acestora împotriva tensiunilor autoinduse inverse. În ultima parte a lucrarii se fac câteva consideratii despre simularea acestor aprinderi în MSIM 52.
2. CONSIDERENTE TEORETICE
2.1. Introducere
Aprinderea clasica prezinta o serie întreaga de inconveniente printre care amintim:
Uzura rapida, mecanica si electrica, a contactului ruptor datorita frecarilor cu cama si respectiv arcului electric ce apare la întreruperea curentului prin primarul bobinei de inductie.
Scaderea curentului de rupere, si deci a energiei scânteii, pe masura cresterii turatiei de lucru a motorului termic. Acest fenomen apare datorita reducerii timpului de conductie disponibil al bobinei de inductie.
La turatii mari de antrenare arcul ruptorului nu mai urmareste foarte bine conturul camei datorita inertiei mecanice astfel ca acesta sta mai mult timp deschis marind astfel efectul de scadere a tensiunii maxime din secundar, efect datorat reducerii timpului disponibil de conductie.
Dependenta curentului de rupere fata de tensiunea din sistemul de alimentare cu energie electrica. Acest aspect face ca energia scânteii electrice sa fie redusa la pornirea motorului termic, moment în care tensiunea de la baterie scade din cauza consumului ridicat al electromotorului de pornire (demarorului).
La turatii mici de antrenare viteza de rupere (de deschidere a contactului ruptor) este redusa si, în consecinta, arcul electric are o durata mai mare consumând o parte din enrgia stocata.
Nu exista posibilitatea de a regla pe cale mecanica durata de conductie a bobinei de inductie pentu a compensa o parte din efectele prezentate anterior.
Precizia redusa a momentului de declansare a scânteii electrice din cauza realizarii pe cale mecanica a avansurilor la aprindere. Datorita jocurilor si uzurilor mecanice, în timp, caracteristica de avans se modifică fapt ce duce la degradarea performantelor motorului termic (scaderea puterii, cresterea noxelor, cresterea consumului de benzina, etc).
Pentru eliminarea cel puțin partiala a unora dintre problemele enuntate anterior sistemele de aprindere au avut urmatoarea evolutie: aprinderi clasice, aprinderi electronice cu contacte mecanice - uneori denumite si "ruptoare electronice", aprinderi electronice fara contacte mecanice, aprinderi integral electronice - cu legea de avans memorata, aprinderi electronice cu aservire la detonatie.
Aprinderile electronice cu contacte mecanice, se deosebesc fata de cele clasice prin faptul ca ruperea curentului primar al bobinei de inductie nu mai este facuta de catre ruptor ci este facuta de catre un dispozitiv semiconductor - tranzistor sau tiristor de comutatie. Pe lânga contactul mecanic (ruptorul) - de aceasta data având doar rol informational, de sincronizare a scânteii cu pozitia pistoanelor motorului - aceasta categorie de aprinderi electronice foloseste în continuare legi de avans realizate mecanic. Din aceasta cauza o serie de neajunsuri ale aprinderii clasice se mentin si aici.
Din punct de vedere constructiv exista doua variante de aprinderi electronice: aprinderi inductive si respectiv aprinderi capacitive. Deosebirea între acestea consta în modalitatea prin care se stocheaza energia ce urmeaza a fi data scânteii. Pentru varianta inductiva acumularea se face în câmpul electromagnetic al bobinei de inductie iar pentru varianta capacitiva într-un condensator.
2.2. Aprinderea electronică inductivă
Aprinderea inductiva are în principiu o componenta ca cea din fig.1. Blocul electronic de comanda ce primeste informatie de la ruptor, trebuie astfel conceput încât tranzistorul Q sa se afle în conductie daca ruptorul este închis si sa fie blocat daca ruptorul este deschis. Functionarea acestui tip de aprindere este similara cu cea clasica cu deosebirea ca întreruperea curentului primar este facuta de tranzistorul Q.

Fig.1 Schema de principiu a unei aprinderi inductive
Observatii:
-tranzistorul Q lucreaza în comutatie pe o sarcina inductiva motiv pentru care trebuie luate masuri de protectie împotriva tensiunilor inverse de inductie;
-spre deosebire de aprinderea clasica nu mai este necesară prezenta condensatorului de stingere (montat în paralel pe ruptor);
-rezistenta R1 se calculeaza astfel încât prin ruptor sa circule un curent de "autocuratire" de cca 100mA;
-schemele mai elaborate pot contine etaje suplimentare cu rol în controlul unghiului Dwell sau în controlul valorii curentului de rupere - mai ales atunci când se lucreaza cu bobine de inductie rapide;
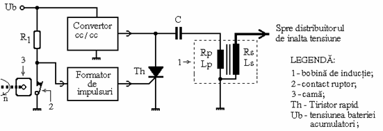
2.3. Aprinderea electronica capacitiva
Aprinderea electronica capacitiva foloseste pentru producerea scânteii energia electrica înmagazinata într-un condensator pe durata de timp în care ruptorul este închis. Schema de principiu a unei astfel de aprinderi este prezentata în fig. 2. Din aceasta figura se remarca faptul ca functionarea acestei aprinderi este putin diferita fata de cea anterioara.
Pe durata de timp în care ruptorul este închis, tiristorul Th este neamorsat, iar condensatorul se încarca de la convertorul cc-cc prin primarul bobinei de inductie la o tensiune mare (200 400V). La deschiderea ruptorului, formatorul de impulsuri comanda amorsarea tiristorului Th, care, odata amorsat, descarca condensatorul C pe primarul bobinei de inductie.

Fig. 2 Schema de principiu a unei aprinderi capacitive
Observatii:
-schemele mai elaborate dispun de blocuri suplimentare care blocheaza functionarea convertorului cc-cc pe durata de timp în care tiristorul este amorsat sau atunci când tensiunea de pe condensator depaseste o anumita valoare anterior impusa;
-convertorul cc-cc trebuie sa fie astfel dimensionat încât sa asigure încarcarea completa a condensatorului si la valori mari ale turatiei motorului termic;
-energia
scânteii electrice este conditionata de energia înmagazinata în
condensator si are expresia:
Pentru a creste energia scânteii se poate mari
valoarea capacitatii si/sau a tensiunii de încarcare.
Practic, se realizeaza un compromis între cele doua
posibilitati deoarece, nici condensatorul nu poate fi ales prea mare
din cauza dimensiunilor, si nici tensiunea de încarcare din cauza
bobinei de inductie care este dimensionata pentru lucrul cu aprinderi
inductive. Mentionam ca o tensiune prea mare a convertorului
cc-cc poate determina strapungerea izolatiei dintre spirele sau
dintre straturile bobinei de inductie;
-exista variante ale acestei aprinderi care, la deschiderea ruptorului, produc mai multe scântei electrice: una principala, de energie mare, urmata la scurt timp de alte câteva scântei secundare de energie mai mica. Aceste variante sunt denumite aprinderi electronice capacitive multiscânteie.
-rezistenta R1 se calculeaza astfel încât prin ruptor sa circule un curent de "autocuratire" de cca 100mA;
-nici în acest caz prezenta condensatorului de stingere (în paralel pe ruptor) nu mai este necesara;
-durata scânteii generate capacitiv este mai mare decât cea generata inductiv;
-energia scânteii capacitive este relativ independenta de turatia motorului;
-energia scânteii capacitive este relativ independenta de tensiunea bateriei, deci se comporta mai bine la pornirea motorului termic, atunci când tensiunea bateriei scade datorita consumului ridicat al demarorului;
-aprinderea capacitiva este ceva mai complicata datorita prezentei convertorului cc-cc;
Analizând comportamentul celor doua tipuri de aprinderi se trage concluzia ca fiecare prezinta atât puncte bune cât si puncte slabe. O aprindere care sa înglobeze calitatile ambelor variante anterioare ar trebui ca la începutul scânteii sa aiba caracter capacitiv, dupa care sa continue cu caracter inductiv. O astfel de apindere este realizabila si poarta denumirea de aprindere inductiv-capacitiva.
2.4. Aspecte privind simularea aprinderilor
Simularea aprinderilor, clasice sau electronice, trebuie sa tina cont de o serie de fenomene si caracteristici ale acestor montaje.
Simularea ansamblului cama-ruptor
W, iar factorul de umplere al semnalului generatorului trebuie sa respecte raportul Dwell ( cca. 0,57).
Exemplu:
.MODEL S_RUPT VSWITCH(
+ RON=10 ROFF=10MEG
+ VON=2V VOFF=.7V
V_CAMA $N_0009 0 ac 5
+PULSE 0 5 0 0u 0u 4.5m 7m
Simularea bobinei de inductie
Bobina de inductie poate fi descrisa de un transformator caracterizat de: inductanta primara L1=4 6mH, inductanta secundara L2=60 80H, factorul de cuplaj K=0,9, rezistenta înfasurarii primare R1=3 W, rezistenta înfasurarii secundare R2=10 15kW si o capacitate a secundarului C2=100pF.
Exemplu:
L1_TX1 $N_0001 $N_0002 5.93mH
L2_TX1 $N_0003 Vr 62.9H
K_TX1 L1_TX1 L2_TX1 .9
R_R1 $N_0003 Ubuj 11.691K
R_R2 Vr $N_0001 3
C_C2 0 Ubuj 100p
Simularea distribuitorului de înalta tensiune
Acest dispozitiv se poate descrie conectând în mod convenabil patru switch-uri comandate în tensiune. Rezistenta în starea off a acestor switch-uri trebuie sa fie foarte mare (sute de MW) deoarece numai în aceste conditii nu se "strapung" la tensiunile mari, de ordinul zecilor de kV, ce apar în secundarul bobinei de inductie.
Pe o perioada a semnalului ce simuleaza miscarea camei trebuie sa fie închis numai unul din switch-uri. Comanda acestora se poate face de catre un numarator cu iesiri decodate (Jhonson) ce este incrementat de semnalul ce simuleaza cama. Acest mod de lucru se poate urmari în fig. 3.

Fig. 3. Schema de simulare a unei aprinderi clasice
Simularea bujiei
Aceasta componenta a sistemului de aprindere este cea mai dificila de simulat deoarece implica cunoasterea în profunzime a etapelor si proceselor ce au loc pe durata arcului electric. În aceasta lucrare în locul bujiei se vor folosi rezistente electrice de diverse valori.
Simularea blocului electronic de comanda
În aceasta etapa nu apar dificultati deoarece simularea se face similar oricarei scheme electronice.
3. SOLUŢII CONSTRUCTIVE
3.1. Aprinderi inductive
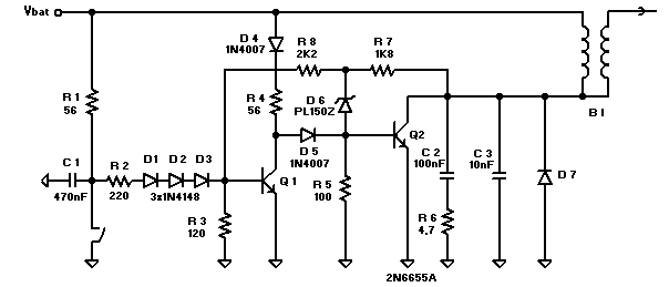
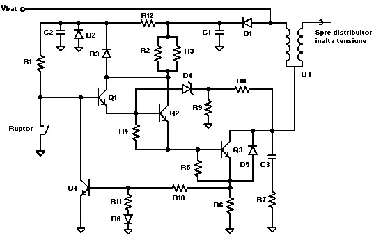
În cele ce urmeaza prezentam o serie de aprinderi inductive adoptate de diverse firme producatoare de echipament electronic pentru automobile. Schemele din figurile 4, 5 sunt fara controlul valorii curentului de rupere, iar în schemele din figurile 6, 7 aceasta facilitate este prezenta. Pentru toate variantele prezentate raportul Dwell este constant.

Fig. 4

Fig. 5
Fig.
6

Fig. 7

Fig. 8

Fig. 9
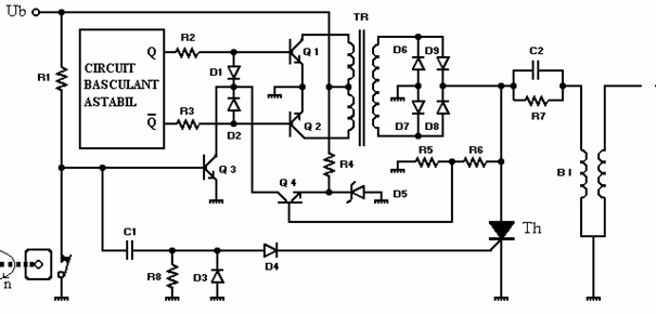
3.2. Aprinderi capacitive
Schemele de aprindere capacitiva se deosebesc, în principal, prin varianta de convertor cc-cc adoptata precum si prin modalitatile de protectie a acestui bloc functional. Doua variante posibile de aprinderi capacitive sunt prezentate în fig. 8 si 9.
3. DESFĂsURAREA LUCRĂRII
3.1. Studiul aprinderilor inductive la nivel de schema electrica.
Se vor studia particularitatile si functionarea schemelor electronice prezentate în figurile 4, 5, 6, 7.
Întrebari:
Care este rolul rezistentelor din emitoarele tranzistoarelor finale din schemele prezentate în fig. 6 si 7 ?
Care este rolul diodelor Zener din schemele aprinderilor inductive prezentate în aceasta lucrare ?
Care sunt metodele de protectie a tranzistorului final împotriva tensiunilor de autoinductie ?
Câte etaje inversoare poate contine o aprindere inductiva ce este comandata de ruptor ?
Ce se întâmpla cu bobina de inductie daca ruptorul ramâne blocat pe pozitia închis pentru un interval lung de timp ? Dar daca firul de legatura de la ruptor la placa cu montajul electronic este intrerupt ?
Cum ar trebui modificata schema din fig. 5 astfel încât, atunci când ruptorul a ramas blocat pe poziția închis, bobina de inductie sa fie decuplata automat dupa un interval de timp de câteva zecimi de secunda ?
3.2. Studiul aprinderilor capacitive la nivel de schema electrica.
Se vor studia particularitatile si functionarea schemelor de aprindere capacitiva prezentate în figurile 8, 9.
Întrebari:
Care este rolul si componenta convertorului cc-cc din schemele anterioare ?
Care este componenta si modul de lucru a formatorului de impulsuri ?
Imaginati o schema de convertor cc-cc care sa nu necesite un transformator cu patru înfasurari primare ci numai cu una singura.
Cum trebuie modificate schemele pentru a obtine o aprindere multiscânteie care, dupa scânteia principala sa mai genereze înca doua scântei secundare?
Cum se poate controla valoarea tensiunii de pe condensatorul aprinderii capacitive ?
Ce se întâmpla daca condensatorul de stingere care, în cazul aprinderii clasice este montat în paralel pe ruptor, este prezent si în situatia utilizarii unei aprinderi capacitive ?
3.3. Studiul experimental al aprinderilor inductive.
Pentru aprinderile inductive din cadrul laboratorului se studiaza cu ajutorul testerului variatia tensiuni din primarul si secundarul bobinei de inductie în doua situatii:
A) Tensiunea de alimentare este mentinuta
Pentru fiecare schema în parte rezultatele experimentale se trec în tabele similare celui de mai jos, dupa care se traseaza grafic evolutia celor doua tensiuni functie de turatie.

B) Pentru o turatie de antrenare a delcoului constanta, de exemplu 1500rpm, se modifica tensiunea de alimentare între 8 16V cu pasul de 1V.
Pentru fiecare schema în parte rezultatele experimentale se trec în tabele similare celui de mai jos, dupa care se traseaza grafic evolutia celor doua tensiuni functie de tensiunea de alimentare a montajului.
Întrebari:
Cum se explica dependenta tensiunii din secundarul bobinei de inductie functie de turatie ? Dar functie de tensiunea de alimentare ?
Care montaj, din cele testate, se comporta mai bine la variatia turatiei ? Dar la variatia tensiunii de alimentare ?
Cum se poate reduce influenta celor doua marimi asupra tensiunii din secundar si deci implicit asupra energiei scânteii ?
3.4. Studiul experimental al aprinderilor capacitive.
3.4.1. Studiul convertorului cc-cc
Folosind un osciloscop cu doua spoturi, pentru montajele din laborator se studiaza: frecventa de lucru a convertorului, forma tensiunilor de comanda a etajului final, tensiunea din secundarul transformatorului, tensiunea de mers în gol a convertorului cc-cc, asimetriile formelor de unda.
Întrebari:
Cum se explica asimetriile semnalelor generate de blocuri electronice ce au aceeasi schema electrica si acelasi tip de componenta ?
Cum poate fi marita tensiunea de iesire a convertorului cc-cc ?
Constructiv se pot realiza convertoare cu tensiuni de iesire mai mari, spre exemplu 2000V. Se poate utiliza un astfel de convertor într-o aprindere capacitiva? Motivati raspunsul.
3.4.2. Studiul tensiunii din secundarul bobinei de inductie
Masurarea tensiuni din secundarul bobinei de inductie ce lucreaza cu o aprindere capacitiva nu se poate face cu ajutorul testerului din laborator. Din acest motiv vom folosi un alt procedeu. Acesta consta în înlocuirea bujiilor cu un sistem de eclatori la care se poate modifica distanta dintre electrozi. Pentru aprecierea tensiunii din secundar se mareste distanta dintre electrozi (în mod progresiv) pâna când se întrerupe complet arcul electric. În acel moment se masoara distanta dintre electrozi si se înmulteste cu rigiditatea dielectrica a aerului.
Pentru aprinderile capacitive din laborator se studiaza, prin metoda mentionata anterior, variatia tensiunii din secundarul bobinei de inductie în doua situatii:
A) Tensiunea de alimentare este mentinuta
Pentru fiecare schema în parte rezultatele experimentale se trec în tabele similare celui de mai jos, dupa care se traseaza grafic evolutia tensiunii functie de turatie.

B) Pentru o turatie de antrenare a delcoului constanta, de exemplu 1500rpm, se modifica tensiunea de alimentare între 8 16V cu pasul de 1V.
Pentru fiecare schema în parte rezultatele experimentale se trec în tabele similare celui de mai jos, dupa care se traseaza grafic evolutia tensiunii secundare functie de tensiunea de alimentare a montajului.

Întrebari:
Cum se explica rezultatele obtinute ?
Comparati dependenta tensiunii din secundar pentru o aprindere inductiva cu dependenta pentru una capacitiva. Ce observatii si concluzii rezulta din aceasta comparatie ?
Cum se poate reduce influenta celor doua marimi asupra tensiunii din secundar ?
3.5. Simularea cu ajutorul calculatorului a aprinderilor electronice.
Folosindu-va de consideratiile facute la subpunctul 2.4. realizati programe de simulare a aprinderilor testate de dumneavoastra în laborator si comparati rezultatele acestor simulari cu cele obtinute experimental.
4. CONŢINUTUL REFERATULUI
Prelucrarea datelor si trasarea caracteristicilor pe baza rezultatelor experimentale se vor realiza în MATLAB. Referatul trebuie sa contina în mod obligatoriu urmatoarele:
tabelele cu datele experimentale;
programele MATLAB pentru prelucrarea si trasarea caracteristicilor;
programele PSPICE sau MSIM 52 utilizate în simularea aprinderilor testate;
comentarii si observatii la rezultatele experimentale obtinute;
raspunsul la întrebari;
|