Bestseller - Pentru tinerii constructori - Aventura stabilizatorului
de YO5OSF - Flonta Sorin,
YO5PBS - Mihoc Adrian
A. Stabilizator cu 7812

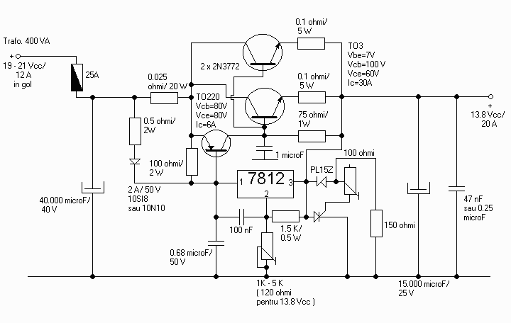
Fig.1 Stabilizator cu 7812 si tranzistoare 2N3772 sau 2N3055
Mai intai am construit un stabilizator cu
7812. Aici am intalnit urmatoarele
probleme :
- dupa finalizarea constructiei
am incercat sa masor curentul debitat de alimentator
si am constatat ca utilizand ca sarcina un bec de 12 V/ 45 W scade tensiunea de 13.8 Vcc
de la iesirea stabilizatorului, foarte mult ( 8 Vcc );
- am adaugat in paralel condensatoare, dupa redresor ( la intrarea stabil 151d39b izatorului ) pana am
ajuns la valoarea de 23.000 microF/ 40 V;
- in acest moment am reusit sa obtin
un curent de aprox. 8 - 9 A fara
sa scada tensiunea de la iesirea
stabilizatorului ( sigur ca tensiunea din transformator scadea
foarte mult, riscand sa deteliorez
transformatorul );
- in concluzie nici transformatorul nu era adecvat, ceva de genul 3.3 cm X 4.5
cm, sarma din primar cu diametrul de 0.5 mm si cea din secundar cu diametrul de
1.8 mm, tensiunea din secundar fiind 20.5 Vca ( poate
si ea prea mica, in orice caz dupa filtrare, in gol
sunt 30.5 Vcc - tensiunea maxima de la intrarea 7812
este 35 Vcc).
Concluzie !
La un stabilizator de la care se cer curenti
mai mari este necesar un transformator care sa debiteze o tensiune de circa 20
- 21.5 Vca si un curent cat mai mare - la un curent
stabilizat de 20 A este necesar un transformator de 400 VA ( dar trebuie tinut cont si de dimensiunea transformatorului ).
De asemenea este necesara o filtrare cat mai buna la intrarea
stabilizatorului ( a se vedea tabelul de mai jos ).
|
Amperi |
Capacitate |
|
1500µF |
|
|
7500µF |
|
|
15000µF |
|
|
22500µF |
|
|
30000µF |
|
|
37500µF |
|
|
45000µF |
|
|
52500µF |
|
|
60000µF |
Daca exista un transformator de 30 - 50 A la 18 Vca
se poate adopta varianta sursei de alimentare Vectronics
PS - 30 F sau PS
- 50 F, de 30 si respectiv 50 A la 13.8 Vcc (
vezi manualele din www.mods.dk ). La aceste surse condensatorul este are o
valoare mai mica, ne mai fiind necesara o compensare a tensiunii, deoarece
transformatorul debiteaza un curent suficient pentru
ca tensiunea din transformator sa nu scada in consum.
In acest caz scade pretul de cost al condensatorului
scade foarte mult, dar creste mult prea mult costul transformatorului, care
oricum este mult mai mare decat al condensatorului -
varianta nerecomandata.
Bibliografie !
- Sursa de tensiune 13.8 Vcc/ 20 A - cu
7812 + BD236 PNP si 6 x 2N3055
Radioamatorul nr. 2/ 1996/ pag. 9
- Alimentator stabilizat 5 - 15 Vcc/ 20 A
- cu LM324 + tranzistor TO220 de 7 A + 4 x 2N3772
Radioamatorul nr. 3/ 1996/ pag. 17
- Alimentator 13.2 Vcc/ 20 A - cu 7812 +
BD238 + 3 x SDT2908
Radioamatorul nr. 4/ 1996/ pag. 17
- Alimentator 13.5 Vcc/ 20 A cu 7812 + BD? + 2 x 2N3772
Radioamatorul nr. 2/ 1993/ pag. 3 si 2 si nr. 2/ 1996/ pag. 9
B. Stabilizator cu 723

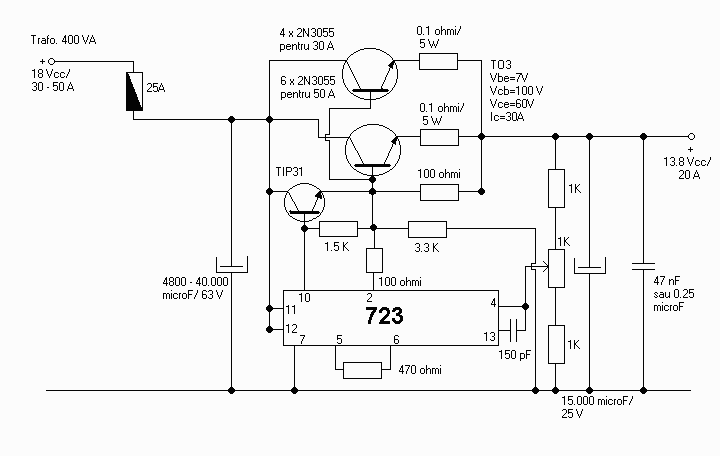
Fig.2 Stabilizator cu 723 si tranzistoare 4 x 2N3772 sau 2N3055
Dupa finalizarea constructiei
montajului, masurand curentul debitat de stabilizator
si utilizand ca sarcina un bec de 12 V/ 21 W am constatat ca tensiunea de la iesirea
stabilizatorului scade foarte mult pana la 0.65 Vcc.
Am incercat acest test cu un bec de 12 V/ 5 W si in acest caz tensiunea era de 11.0 Vcc. Ce se intampla?
Am schimbat transformatorul ( care cu toate ca avea sarma litata cu diametrul de 0.5 mm in primar si in secundar
sarma de CuEm cu diametrul de 1.2 mm, nu aveam dupa redresor mai mult de 13.4 Vcc
- tensiune mult prea mica pentru stabilizatorul 723 ) cu transformatorul de la
pct. -ul A. ( stabilizatorul cu 7812 ). Am obtinut un curent de 8 - 9 A la o tensiune de 13.8 Vcc.
Concluzia este aceeasi cu cea de la punctul A.
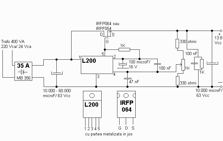
C. Stabilizator de mare putere, usor de realizat

Fig.3 Stabilizator cu C.I. L200 ( 2 A/ 40 V ) si tranzistor N - Fet IRFP 064 ( 70 A/ 60 V/ 300 W )
Pentru ca montajul sa nu fie costisitor se poate inlocui tranzistorul N - Fet cu tranzistoare 2N3055, ca si in schema lui OK1AYU, vezi https://www.qsl.net/ok1ayu/projects/zdroj.html.

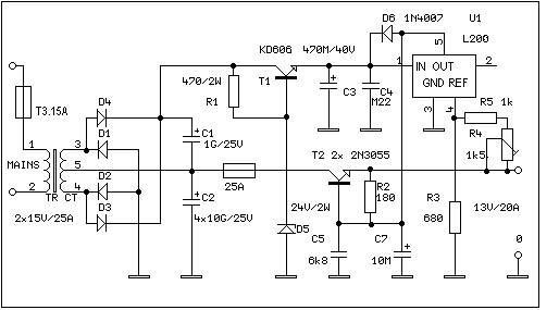
Fig.4 Stabilizator cu C.I. L200 ( 2 A/ 40 V ) si tranzistoare KD606 ( 10 A/ 60 V/ 50 W NPN ) si 2N3055 sau 2N3772
In continuare se poate vedea un stabilizator de 2.5 A si tensiune intre 5.1 Vcc si 40 Vcc, cu C.I. L4960. Pentru acest montaj se cere un transformator de 40 VA si o punte redresoare corespunzatoare de 4 - 8 A.

Fig.5 Stabilizator cu C.I. L4960
La sfarsitul acestei prezentari, pentru ca materialul sa fie complet in continuare se poate vedea un stabilizator de 4 A si tensiune intre 5.1 Vcc si 40 Vcc, cu C.I. L296.

Fig.5 Stabilizator cu C.I. L296
Bibliografie !
Schemele de la C.I. L4960 si L296 au fost preluate
din tableta tehnica a producatorului SGS - Thomson Microelectronics.

Fig.6 Circuit simplu de protectie a stabilizatoarelor
Scurt calcul al transformatoarelor
a. Calculul numarului de spirelor necesare infasurarilor primare si secundare
S = a*b = c ( cm
);
( lungimea * latimea pachetului de tole )
50 : c = n ; ( nr. spire/ volt )
b. Calculul puterilor
P
- puterea din secundar
P
= I
* U
rezulta I
= P
/
U![]()
P
- puterea din primar
P
= 1.25 * P![]()
S - sectiunea transformatorului
S = a * b ( lungimea * latimea )
S = ![]()
d - diametrul conductorului
d
0.8
*
pentru
j = 2 A/ mm![]()
|
Corespondente intre diametrul conductorului si curent debitat
|
Corespondente intre sectiunea pachetului de tole si puterea debitata
|
Exemple de calcul a unui transformator, in cazul puterilor si a curentilor
IN MONTAJ SE DA TENSIUNEA SI CURENTUL ( DIN INFASURAREA SECUNDARA A TRANSFORMATORULUI )
Mai intai se calculeaza puterea sectiunii secundare, in functie de tensiune si curentul necesar la intrare in stabilizator . Curentul I2 este cel necesar consumatorului, iar tensiunea este cea indicata de catalog pentru regulator, alegand o tensiune de aproximativ 70 % din tensiunea maxima admisa la intrarea regulatorului, deoarece tensiunea va creste la intrarea regulatorului sub actiunea condensatoarelor de la intrare.
U2 = 24 Vca si I2 = 20 A P2 = U2 x I2 P2 = 24 x 20 P2 = 480 ( W ), reprezentand puterea necesara in infasurarea secundara;
I2 = 20 A diametrul conductorului din infasurarea secundara = f 3 ( mm );
dar, avand in vedere relatia dintre infasurarile primar si secundar :
P1 = P2 x 1.25 si P2 = 480 ( W ) P1 = 480 x 1.25 P1 = 600 ( W ) reprezentand puterea absorbita de infasurarea primara de la retea si care va influenta si aria sectiunii pachetului de tole, astfel :
S = a x b =
S =
S = 24,5 ( cm
)
= a x b;
Daca P1 = 600 ( W ) si U1 = 220 ( Vca ), tensiunea de retea, I1 = P1/ U1 I1 = 600/ 220 I1 = 2.72 ( A ) diametru conductorului infasurarii primare = f 1 ( mm ).
AVEM UN PACHET
DE TOLE CU ARIA SECTIUNII S = 45 cm
.
S =
P1 = S
P1 = 45
P1 =
2025 ( W ), reprezentand puterea pe care poate sa o
debiteze sectiunea primara;
P1 = U1 x I1 I1 = P1/ U1 I1 = 2025/ 220 I1 = 9.2 ( A ), reprezentand curentul absorbit de la retea de transformator diametru conductorului infasurarii primare = f 2 ( mm );
dar, avand in vedere relatia dintre infasurarile primar si secundar :
P1 = P2 x 1.25 P2 = P1/ 1.25 P2 = 2025/ 1.25 P2 = 1620 ( W ), reprezentand puterea maxima admisa in secundar;
Stiind ca P2 = U2 x I2 I2 = P2/ U2 I2 = 1620/ 24 I2 = 67.5 ( A ),
diametrul conductorului infasurarii secundarului = f 24 mm.
In incheierea acestui
material, o recapitulare a problemelor :
1) mai intai trebuie facut
un calcul al transformatorului, pentru a vedea daca pachetul de tole permite
debitarea unui curent cerut in infasurarea
secundarului si daca grosimea conductorului din infasurarea
secundarului va permite obtinerea unui curent dorit (
se verifica in tabel );
2) toate legaturile trebuiesc facute cu conductoare multifilar groase, diametru 2 - 4 mm, chiar 6 in unele
cazuri si conexiunile foarte bine executate, altfel curentul debitat de
alimentator pe sarcina va fi foarte mic, chiar daca toate componentele
alimentatorului ar anunta un curent debitat foarte
mare; ar fi bine sa nu existe intreruperi in
conductoare, sa se utilizeze un singur conductor, eliminandu-se
cat mai mult conexiunile; conductoarele sarcinii, de asemenea trebuie sa aibe un diametru mare, eliminandu-se
pierderile in conductoare;
3) puntea redresoare trebuie sa aibe o valoare corespunzatoare curentului cerut, eventual montata pe un
radiator; ea nu se va incalzi daca este aleasa o
punte de o valoare putin mai mare;
4) condensatoarele trebuie sa asigure o compensare indestulatoare,
sa reziste la o valoare a tensiunii de dupa redresor
de cel putin 40 Vcc, iar
conexiunile de asemenea facute foarte bine si cu un
conductor gros; se recomanda a se utiliza condensatoare cu borne de legatura groase, chiar daca sunt mai costisitoare;
5) se recomanda utilizarea schemei L200 + BD 235 (
eventual alt tranzistor de curent mai mare, aceeleasi
tensiuni ) + 6 x 2N3772 ( tranzistorul 2N3055 va stabiliza un curent destul de
mic ), chiar daca aceasta varianta de montaj ar implica costuri mai mari;
6) radiatorul trebuie sa fie corespunzator ca si suprafatata si ca si material din care este confectionat ( sa nu fie casant ), altfel tranzistoarele se vor incalzi in
timpul functionarii indelungate;
7) rezistoarele din emitoarele tranzistoarelor
2N3772 trebuie sa aibe o valoare cat mai apropiata de
0.1 ohmi si sa reziste la un curent cat mai mare.
Material preluat din www.qsl.net/yo5osf/stab.html.
Pentru alte info rog e-mail
pe adresa [email protected] sau pe adresa din call book.
|