Automat de scara
Montajul reprezinta un temporizator
proiectat in principal pentru automat de comanda pentru iluminatul in
scari de bloc. Insa montajul poate f 16116k1023q i folosit si la alte
aplicatii de
temporizare.
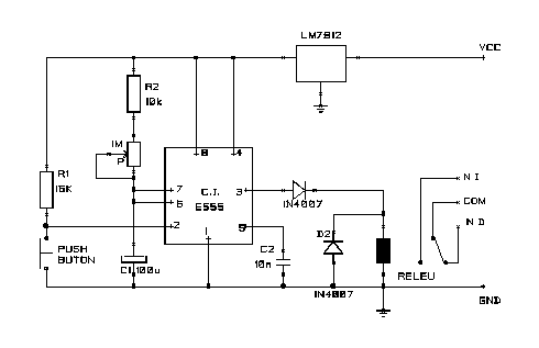
Reglajul timpului de asteptare se face din porentiometrul semireglabil P, durata maxima fiind de aproximativ 120 secunde. In cazul folosirii montajului pentru alte aplicatii se vor modifica valorile potentiometrului P, ale rezistorului R2 si ale condensatorului C1 in functie de cerintele aplicatiei.
Schema electrica a montajului:

Tensiunea de alimentare a montajului este de 12..30Vcc.
Contactele releului sunt normal-deschis si sunt accesibile la
pinii OUT. Releul suporta la 220Vca cca 2A (si la
12Vcc cca 10A).
Schema de amplasare a componentelor:

Aceasta schema
electrica a fost pusa la dispozitie de AD ELECTROCOM iar kitul sau
cablajul imprimat poate fi achizitionat de la sediul din B-dul CALEA GRIVITEI
nr.34
Sector1, Telefon : 0722.260.797 , 0788.336.093.
|