Un amplificator este un circuit capabil sa mareasca amplitudinea semnalului aplicat la intrarea sa. Un amplificator bun trebuie sa fie liniar, īn sensul ca trebuie sa amplifice toate formele de unda prezente la intrare īn acelasi mod, adica sa multiplice amplitudinea fiecareia cu un numar constant, care reprezinta cāstigul amplificatorului. Unui amplificator i se spune de tensiune daca amplifica tensiunea; de curent daca amplifica curentul, sau de putere daca amplifica puterea.
4.6.1. Clasificarea amplificatoarelor
Clasificarea amplificatoarelor se poate face dupa mai multe criterii:
a) Dupa frecventa semnalelor, amplificatoarele pot fi īmpartite īn: amplificatoare de curent continuu (c.c.) si amplificatoare de curent alternativ (c.a.)
b) Amplificatoarele de curent continuu amplifica semnale avānd o variatie arbitrara si oricāt de lenta, dar pot sa lucreze si cu semnale de curent alternativ de joasa frecventa.
c) Amplificatoarele de curent alternativ au īn structura cuplaje care nu permit trecerea componentelor de c.c. Se clasifica dupa domeniul frecventelor semnalelor īn:
amplificatoare de banda īngusta;
amplificatoare de banda larga.
d) Dupa nivelul semnalului, amplificatoarele se impart īn:
amplificatoare de semnal mic caracterizate printr-o dependenta liniara a semnalului de iesire de semnalul de intrare, īncāt pentru analiza lor pot fi utilizate modele liniare pentru dispozitivele electronice, modele ce considera parametri constanti cu valori determinate īn punctul static de functionare;
amplificatoare de semnal mare caracterizate printr-o dependenta neliniara a semnalului de iesire, de semnalul de intrare.
e) Dupa clasa de functionare, amplificatoarele se īmpart īn: amplificatoare īn clasa A, B, AB, C. Clasele de functionare sunt de fapt, regimuri de lucru ale amplificatoarelor ce depind de pozitia punctului static de functionare si de amplitudinea semnalului
Observatie. Exista si alte clase de functionare. De exemplu, amplificatoarele selective de putere lucreaza īn clasele C, S si D.
Regimul dinamic cvasistationar se numeste regim de semnal mare daca punctul dinamic de functionare, evoluānd amplu īn jurul pozitiei de repaus, patrunde īn regiunea neliniara a caracteristicilor statice.
Regimul de semnal mare este specific dispozitivelor active din circuitele analogice care prelucreaza puteri de ordinul zecilor sau sutelor de w sau mai mari (pot ajunge de ordinul kW īn cazul etajelor de radiofrecventa din statiile de emisie).

Evident, orice amplificator este un cuadripol care are propriul
sau cāstig īn tensiune dat de relatia AU = Uies/Uintr si
propriul cāstig de curent dat de formula AI Iies Iintr. De asemenea, are o impedanta de intrare Zintr = Uintr/Iintr si o impedanta de
iesire Zies = Uies/Iies (fig. 78 )
|
Fig. 81. Reprezentarea comparativa a functionarii amplificatorului īn clasele A, AB, B si C. |
Figura 81 prezinta comparativ durata de conductie īntr-o perioada, a semnalului sinusoidal īn diferitele clase de functionare ale amplificatoarelor. Aici, suprafetele īn care tranzistoarele nu conduc sunt marcate prin hasuri.
Randamentul amplificatoarelor īn functie de clasa de amplificare īn care functioneaza se poate stabili relativ usor. Valorile medii sunt:
īn clasa A; η ~ 25%
īn clasa B; η ~ 75%
īn calsa AB; η ~ 30 - 70%
īn clasa C; η > 75%.
Amplificatoare de radiofrecventa (variante)
Amplificatoarele de putere de radiofrecventa se realizeaza īn diferite configuratii, alegerea schemei este determinata de puterea pe care trebuie sa o debiteze.
Din punctul de vedere al clasei de amplificare, aceasta, este determinata de asemenea de puterea pe care o livreaza amplificatorul respectiv. La puteri mici se functioneaza īn clasa A, iar la puteri de peste 20 w este preferata clasa AB.
Gama de puteri care se obtine de la amplificatoarele de radiofrecventa este foarte larga, pornind de la ordinul watilor pāna la cāteva sute de wati sau chiar depaseste 1 kW. De remarcat, ca puterile mari sunt obtinute prin īnsumari succesive a perechilor de tranzistoare.
Tranzistoarele utilizate sunt fie de tip bipolar sau īn tehnologie MOSFET, simple sau duble.
Pentru disiparea temperaturii degajate de tranzistoare, se foloseste radiatia prin convectie de catre radiatoare, sau racirea fortata cu aer cu o anumita presiune si debit, sau īn unele cazuri racirea se face cu apa. Unii producatori utilizeaza si racirea mixta, aer + apa.
Ideile de baza pentru realizarea unui amplificator de radiofrecventa constau īn:
alegerea unui tranzistor care sa raspunda cerintelor referitoare la puterea pe care trebuie sa o debiteze īntr-un domeniu de frecventa impus;
adaptarea impedantei de intrare si de iesire a tranzistorului la etajul precedent respectiv la impedanta sarcinii;
polarizarea tranzistorului corespunzator recomandarilor din datele de catalog.
Amplificatoarele de putere de radiofrecventa sunt de regula, amplificatoare liniare (de banda larga).
Alte criterii care stau la baza realizarii (proiectarii) amplificatoarelor de RF au īn vedere: - procesul de exploatare (blocuri identice, interschimbabile);
"service"-ul;
scheme logice care sa ofere posibilitatea preluarii functiei de catre un bloc de rezerva, īn caz de avarie (fara interventie umana);
monitorizarea regimurilor electrice si termice;

Schema de principiu a unui etaj de amplificare de putere īn RF cu
un singur tranzistor este prezentata īn figura 82
Fig. 82. Etaj de amplificare RF - schema de baza
Circuitele de adaptare, realizeaza cu elemntele sale componente LC adaptarea impedantelor de intrare respectiv de iesire ale tranzistorului, la impedanta de 50 Ω dintre etaje sau cu sarcina, īn cazul ca amplificatorul īn cauza este cel final. Circuitul de polarizare are rolul de a mentine constant punctul de functionare al tranzistorului corespunzator clasei de functionare, īn conditiile variatiilor de curent prin tranzistor īn functie de semnalul aplicat.
Pentru puteri mai mari se utilizeaza ca element activ un tranzistor dublu (fig. 83). Īn acest caz, avānd un etaj de amplificare cu intrarea simetrica conectat la o sursa de excitatie asimetrica, este necesara asigurarea unei distributii egale a semnalului de atac al amplificatorului.
Fig. 83. Amplificator RF īn push-pull cu cuplor Wilkinson
Aceasta cerinta poate fi īndeplinita utilizānd un divizor de puteri egale (cuplor Wilkinson). La iesirea din etajul amplificator puterile se īnsumeaza tot īntr-un cuplor Wilkinson care īn acest caz joaca rolul de combinor (sumator). (Modul de functionare si de realizare a cuplorului este tratat la § 5.
Circuitele de adaptare de la intrare si de la iesire - componente ale amplificatorului - au acelasi rol ca si īn cazul tratat al amplificatorului cu un singur tranzistor.
Ca si īn exemplul precedent, cānd este necesar ca de la o singura sursa de semnal de RF, sa fie excitate doua etaje de amplificare si a caror putere apoi, trebuie īnsumata, se utilizeaza un dispozitiv care asigura trecerea de la o linie asimetrica catre una simetrica. Acest dispozitiv poarta denumirea de cuplor de 3 dB si īn configuratie identica el poate fi utilizat atāt īn regim de divizare, cāt si īn regim de īnsumare a puterii semnalelor de radiofrecventa.
Īn figura 84 este prezentata schema bloc a unui amplificator de putere format din doua etaje atacate simultan de semnalul de radiofrecventa, si a carui putere este egala cu suma puterilor partiale ale celor doua etaje.
Fig. 84. Schema bloc a unui etaj de amplificare de RF care utilizeaza cuplori de 3 dB
Acest lucru este posibil numai daca sunt īndeplinite anumite conditii de faza īntre semnalele respective.

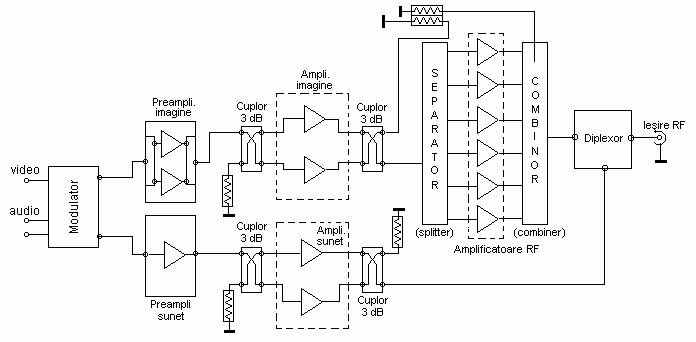
O varianta de emitator de TV care are īn
componenta si etajele de putere este prezentata īn figura
85.
Fig. 85. Emitator TV - schema bloc
Numarul de amplificatoare individuale (considerānd tranzistoare simple sau duble) dintr-un bloc amplificator de RF, este dependent strict de puterea pe care trebuie sa o debiteze emitatorul (vezi anexele 4, 5 si 6).
|