CIRCUIT DE AMPLIFICARE INVERSOR

Analiza directa:
Consideram A.O. ideal => IB+=IB-=0, V+=V~=0;

Sa analizam circuitul daca IB+¹IB-¹0, VID¹

CIRCUIT DE AMPLIFICARE DIFERENTIAL

Se poate analiza circuitul folosind teorema superpozitiei fie direct ,fie indirect:

Daca R4/R3=R2/R1 => R4/(R3+R4)=R2/(R1+R2);


Daca R2=R4 si R1=R3 se minimizeaza semnalul de eroare =>

Circuitul se
numeste circuit de amplificare pentru ca in banda de frecventa amplifica
diferenta semnalelor
;

A.O. ideal:
![]()
Daca R1=R2=.=Rn => -U0=Rf/R1 (U1+U2+.+Un);

Consideram R1=R2=.=Rn =>


Cand
si
>>1 =>

Circuitul se numeste amplificator sumator pentru ca semnalul util de la iesirea circuitului reprezinta suma amplificator a semnalelor de la intrare de faza cu (2k+1)p
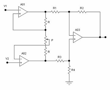
AMPLIFICATOR DE INSTRUMENTATIE CU A.O.

Consideram mai intai A.O. ideale:

Consideram R3/R4=R1/R2
=>![]()
CIRCUITUL DE DIFERENTIERE CU A.O.


Proprietatile neideale ale A.O. faca ca utilizarea practica a circuitului de derivare in forma de mai sus sa intampine dificultati (tendinta de instabilitate datorita defazajului introdus de circuitul de reactie si amplificarea pronuntata a zgomotului de frecventa relativ ridicata de la intrare datorita cresterii castigului cu frecventa ).


Abaterile comportarii A.O. fata de situatia ideala se impart in trei categorii de erori: de calcul (erori ce apar in functia de transfer ,asociate valorilor reale ale Ri ,R0 si a ),statice (rerori ce modifica nivelul de curent continuu ale potentialului de iesire ) si dinamice (erori de regim tranzitoriu =>limitari in frecventa ale castigului ui ,bucla inchisa ,a curentului maxim ce poate fi debitat sau ales, de iesirea A.O. ,generatoare de zgomot, etc).
METODELE DE COMPENSARE a tensiunii de decalaj sunt:
a)plasarea unor generatoare de curent sau tensiune care sa compenseze generatoarele de eroare la intrare. Amplificatoarele operationale sunt prevazute cu terminale pentru compensarea Us;
b)introducerea unui dezechilibru ajustabil din exterior in etajul de intrare al A.O.;
c)compensare automata-la iesirea lui A.O. apare un semnal de ...daca u01¹0. Circuitul contine doua condensatoare care memoreaza semnalele de ...si de iesire.
CONVERTOARE TENSIUNE CURENT CU A.O.
Convertoarele tensiune -curent asigura o relatie liniara intre tensiunea de comanda si curentul care parcurge impedanta de sarcina ,indiferent de natura si valoarea sarcinii. Sarcina unui astfel de convertor poate sa fie: a)-flotanta, b)-conectata cu un terminal la masa, c)-conectata cu un terminal la o sursa de alimentare.
a) Cele mai simple convertoare tensiune curent ( U- I ) bisens ,cu sarcina flotanta sunt ilustrate in figura de mai jos:

Limitari: ILMAX=I0MAX al A.O. (10.15mA) sau ILMAX=IMAX al sursei de semnal. VLMAX=tensiunea maxima pe care o poate furniza la iesire A.O. la o anumita tensiune de alimentare (V+,V-) notata cu V0MAX.
Pentru a inlatura limitarea in curent a sursei de semnal (Vi) primul circuit se poate inlocui cu cel din figura de mai jos

Daca se alege R1<<R limitarea in curent va fi numai din partea A.O.
![]()
O marime importanta a unei surse de curent este impedanta interna.

Limitarile introduse de A.O. pot fi depasite prin introducerea unui tranzistor, dar in acest caz sursa de curent nu va mai fi bisens.
b) Exemplu de convertor U-I cu sarcina conectata cu un terminal la o sursa de tensiune este dat in figura de mai jos:

Se constata ca marimea stabilizata nu este curentul de colector (curentul ce strabate sarcina ) ci cel de emitor.
![]()
Datorita faptului ca b b(iL) apar erori. Micsorarea acestei erori se poate realiza folosind un Darlington sau prin folosirea tranzistoarelor cu efect de camp al caror curent de sursa este egal cu cel de drena.
iL=Vi/R.
In curent alternativ au loc relatiile:

Se observa ca acest tip de convertor U-I are o rezistenta de iesire foarte mare. In multe aplicatii pe langa o eroare mica da liniaritate se cere si o valoare mare p[a curentului de sarcina .In aceste cazuri se poate folosi o pereche Darlington formata dintr-un TB si un TU. Pentru reducerea erorilor provocate de curentul nenul al intrarilor A.O. se pot folosi circuite integrate cu IB mic, de exemplu: ROB308, ROB74, BA740 etc.
c) Convertor U-I cu intrare diferentiala si cu sarcina conectata cu un terminal la masa.

Limitarile curentului si tensiunii pe sarcina sunt date de valorile limita ale curentului si tensiunii de iesire ale A.O. Pentru ca circuitul sa nu oscileza, reactia pozitiva trebuie sa fie egala cu reactia negativa. Introducand sarcina, reactia negativa devine mai puternica decat cea pozitiva. Deci:
Din reactia (*) obtinem:

Deci ![]()
La proiectarea circuitului ,cunoscand iLMAX se adopta pentru R5 o valoare corespunzatoare unei caderi de tensiune de 1 pana la 2V. Rezistenta unei ramuri R1+R3 se alege =100R5 si se respecta R1+R3=R2+R4+R5. Toleranta rezistentelor folosite trebuie sa fie 0,1% deoarece:
![]()
CONVERTOARE CURENT-TENSIUNE (I-U)
Transformarea unei surse de curent cu rezistenta interna mare intr-o sursa de tensiune cu o rezistenta interna redusa se poate realiza utilizand un A.O. Sursa de curent poate fi: o celula fotoelectrica, o dioda semiconductoare polarizata invers, o fotodioda sau un fototranzistor. Principiul de functionare rezulta din schema:

In scopul micsorari zgomotului de inalta frecventa la iesire se recomanda suntarea rezistentei R cu un condensator C , a carui valoare este determinata de frecventa maxima de variatia curentului i, fmax. Deci C=1/2p 10fmax.
|