Procesele din industria chimica, metalurgica, industria constructiilor de masini, industria materialelor de constructii si din industria energetica au o caracteristica comun 525h73f 9;: sunt procese lente, adica sunt definite prin functii de transfer în care intervin constante mari de timp, care în anumite cazuri ajung la zeci de minute sau chiar ore. O alta caracteristica generala a proceselor lente consta în faptul ca uneori timpul mort nu este neglijabil si trebuie luat în consideratie în proiectarea echipamentelor de automatizare.
Parametrii principali ce trebuie reglati în cadrul acestor procese sunt: temperatura, presiunea, debitul, nivelul, concentratia, pHul, umiditatea.
Procesele cu constante de timp mari pun o serie de conditii dificile aparaturii de reglare, ai carei parametri trebuie sa corespunda acestor procese.
Un salt calitativ în constructia aparaturii de reglare automata s-a facut odata cu introducerea circuitelor integrate în structura echipamentelor. În aceste conditii s-au putut realiza aparate cu functiuni noi si performante îmbunatatite pentru domenii foarte largi ale conditiilor ambiante de functionare. Astfel, regulatoarele sunt mai complexe, mai precise si cu mai multe posibilitati de interconectare cu alte aparate sau echipamente, circuitele de calcul analogic efectueaza calcule mai complicate si mai variate, unele detectoare si adaptoare se interconecteaza cu restul aparaturii mai simplu.
Pentru ca un sistem automat sa poata fi utilizat pentru a regla o mare varietate de procese, el este realizat într-o forma unificata din punct de vedere constructiv si functional. În cadrul unificarii functionale, blocurile componente utilizeaza marimi (curent sau tensiune continua) care variaza între aceleasi limite.
Sistemele de reglare automata elaborate de diverse firme functioneaza cu marimi unificate care difera între ele prin domeniul de variatie. Astfel, exista sisteme denumite de zero, la care marimea unificata poate lua valori între zero si o valoare maxima X si sisteme fara zero sau cu zero fals, la care marimea unificata poate varia între o valoare minima x si una maxima X. Sistemele de zero au avantajul ca permit cuplarea directa la calculatoare, în timp ce sistemele fara zero au avantajul obtinerii performantelor ridicate cu scheme electronice mai simple si mai ieftine. Aceasta rezulta din faptul ca obtinerea unei liniaritati si a unei stabilitati satisfacatoare în jurul valorii zero este mai dificila la sistemele de zero.
În mod curent, valorile capetelor de scara x si X se aleg în raportul 1:5, în asa fel încât sa existe o corespondenta cu sistemele unificate pneumatice, la care standardizarea internationala a fixat semnalul unificat în domeniul 0,2 1 kgf / cm2.
Aparatele din sistemele de reglare automata produse de FEA se caracterizeaza prin marimi unificate care variaza în unul dintre domeniile: 2 10 mA; 4 20 mA; 1 5 mA; 0 5 mA; 0 10 mA; 1 5 V; 0,4 2 V; 0 5 V; 0 10 V.
Clasificarea echipamentelor de automatizare:
a) dupa principiul constructiv si de functionare: relee, traductoare si adaptoare, regulatoare, elemente de conversie, elemente de calcul;
b) dupa rolul îndeplinit într-un sistem de conducere automata: elemente de masura, elemente de reglare, elemente de executie, elemente de comparatie;
c) dupa tipul energiei utilizate: electrice, hidraulice, pneumatice si mixte.
Evolutia aparaturii de automatizare este legata de doua aspecte: constructiv-tehnologic si conceptual.
Structura generala a unui sistem unificat de automatizare cuprinde urmatoarele blocuri:

Figura 2.1.
Traductoarele transforma marimea masurata în semnal electric, preluat de adaptor, liniarizat si transformat în semnal unificat.
Indicatoarele si înregistratoarele urmaresc si înregistreaza evolutia marimilor semnificative din proces. Convertoarele au rolul de a transmite semnal de comanda de la regulator la elementele de executie. Regulatorul este cel mai important aparat din sistemul de automatizare. El are sarcina de a elabora o comanda astfel încât abaterea de reglare sa tinda la zero, sau daca este posibil sa se anuleze.
Un sistem unificat de reglare include un numar mare de tipuri de regulatoare automate, adaptoare, convertoare electronice, indicatoare, înregistratoare etc. Pentru ca realizarea acestor aparate sa se faca în conditii tehnologice moderne si cu cost redus, este necesar ca dintr-un numar finit de subansambluri sa se poata realiza orice aparat. Pe aceasta linie a fost proiectat si realizat sistemul electronic unificat de reglare SEROM, produs la început de FEA Bucuresti, iar apoi de IEIA Cluj Napoca.
Subansamblurile care sunt comune pentru mai multe aparate se mai numesc module tipizate. În sistemul unificat e-line modulele tipizate se noteaza cu litera H, dupa care urmeaza un numar de ordine. În sistemul SEROM, modulele tipizate se noteaza cu litera F, urmata de asemenea de un numar. De exemplu modulul tipizat F806 este un circuit de intrare realizat cu amplificatoare operationale.
Prin tipizarea modulelor componente ale aparatelor creste productivitatea muncii în productie, calitatea si fiabilitatea produselor si scade costul. De asemenea, se usureaza munca de întretinere, reducându-se timpul necesar pentru depanarea si repunerea în functiune a aparatelor, în cazul defectarii acestora.
Problema tipizarii modulelor componente ale aparatelor electronice într-un sistem unificat este favorizata de existenta unui semnal unificat. Cele mai utilizate semnale unificate sunt semnalele de curent continuu cu zero fals 2 10 mA si 4 20 mA, sau cele cu zero real 0 10 mA si 0 20 mA, respectiv de tensiune continua cu zero fals 1 5 V sau cel cu zero real 0 5 V. Utilizarea semnalelor unificate permite folosirea unor module tipizate de intrare si iesire pentru fiecare aparat.
Tipizarea modulelor componente ale aparaturii de automatizare este favorizata si de restrângerea tipurilor de componente active utilizate. Astfel, utilizând în majoritatea aparatelor amplificatoare operationale integrate, rezulta posibilitatea tipizarii unor module de alimentare pentru tensiunile de 15 V, diversificate dupa puterea consumata de diferite aparate. De asemenea, utilizarea pe scara larga a circuitelor integrate TTL permite utilizarea unor module tipizate de alimentare pentru tensiunea de 5 V, diversificate si acestea dupa puterea consumata.
Din enumerarea conditiilor care favorizeaza proiectarea si utilizarea modulelor tipizate, a aparut conceptul de modul tipizat, diversificat dupa anumite conditii de utilizare. Rezulta astfel module tipizate diversificate printrun anumit grad de echipare cu componente active sau pasive.
Modulul de intrare
De regula, la echipamentele electronice din componenta sistemelor de reglare, semnalul de intrare este amplificat si adus într-o anumita gama si apoi supus prelucrarii conform functiei principale a aparatului. În figura 2.2. este prezentat un modul de intrare pentru doua semnale.

Figura 2.2.
Fiecare semnal de intrare este aplicat pe borna neinversoare a amplificatorului operational. Pentru depolarizarea semnalului de intrare (crearea zeroului real) se aplica o tensiune pozitiva pe intrarea inversoare si prin ajustarea valorii rezistentei reglabile se realizeaza zero real la iesire pentru zeroul fals al semnalului de intrare. De regula, semnalele de iesire vor fi în gama 0 5 V sau 0 10 V, fiind transmise modulului urmator pentru obtinerea functiei principale a aparatului.
Rezistenta de intrare (R i) converteste semnalul în curent unificat, de regula în gama 2 10 mA (R i = 500 W) sau 4 20 mA (R i = 250 W), aplicat la intrarea aparatului întro tensiune (u i) cuprinsa între 1 si 5 V (figura 2.3.).

Figura 2.3.
Un condensator conectat în paralel cu rezistenta de intrare filtreaza semnalul de la intrarea în aparat, cu scopul de a micsora influenta zgomotelor pe liniile de conexiuni. Daca se considera un amplificator operational ideal (rezistenta de intrare si amplificare în bucla deschisa infinite) se poate scrie:
![]()
de unde:
.
Pentru depolarizarea semnalului de intrare, respectiv la u i = 1 V sa avem u e = 0 V se aplica prin R 2 o tensiune pozitiva pe intrarea inversoare. Pentru valorile rezistentelor din figura 2.3., respectiv R 1 = 1.5 KW, R 3 = 15 KW, R 4 = 2.5 KW, se poate scrie:
,
valoare ce se obtine din potentiometrul 10 KW în serie cu o rezistenta de 24.9 KW
Pentru u i = 5 V va rezulta:
.
Rezulta ca la iesirea acestui modul vom avea un semnal în gama 0 5 V.
Modulele de intrare, utilizate în sistemul unificat SEROM sunt produse în mai multe variante, diferentiate prin al doilea numar dupa codul F806.
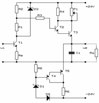
Modulul de iesire
Modulul, denumit si etaj final (figura 2.4.), are rolul de a converti semnalul u i aplicat la intrarea sa, într-un semnal de curent continuu în gama adoptata. Circuitul modulului de iesire cuprinde un tranzistor separator T 1 si etajul final format din tranzistoarele T 2 si T 3 conectate în montaj Darlington. În cazul când semnalul de iesire este cu zero real se foloseste un generator de curent constant, format din tranzistoarele T 4 si T 5, conectate tot în montaj Darlington. Deoarece acest montaj aplica un curent de sens contrar prin rezistenta de sarcina, prin ajustarea valorii rezistentei potentiometrului P 1 se stabileste semnalul minim la iesire pentru intrare zero. Prin acest procedeu se înlatura efectul pragului neliniar al tranzistoarelor în zona semnalelor mici.

Figura 2.4.
Adaptoarele sunt blocuri electronice care, prin intermediul detectoarelor, preiau si prelucreaza informatia referitoare la variatia parametrilor tehnologici ai unui proces industrial. Ele primesc la intrare marimi electrice diverse si le convertesc în marimi unificate.
Datorita utilizarii circuitelor integrate, a fost posibil ca adaptoarele sa raspunda exigentelor ridicate ale tehnologiilor industriale moderne.
O performanta specifica a acestor circuite este precizia ridicata; aceasta deoarece ele fac parte din schemele de masurare, reglare, si comanda. Majoritatea producatorilor realizeaza aceste blocuri în clasa de precizie 0,5 sau uneori, chiar mai buna.
Caracteristic adaptoarelor este faptul ca se monteaza în diverse puncte ale instalatiei, în apropierea detectorului sau facând corp comun cu el. Din acest motiv adaptoarele au o gama de temperatura de functionare mai larga decât celelalte aparate si conditii severe de protectie la medii corosive, etanseitate si protectie antiexploziva.
Transmisia semnalelor în tensiune, în cazul unor distante mari între adaptoare si dulapurile de automatizare, este supusa perturbatiilor electromagnetice. Daca semnalul este transmis în curent unificat, acesta este usor de refacut la receptie si este mai putin afectat de lungimea liniei de transmisie.
Blocurile adaptoare se împart în mai multe categorii, dupa tipul detectorului la care se conecteaza:
- adaptoare pentru detectoare de temperatura (ELT 162, ELT 163-FEA);
- adaptoare pentru detectoare de pH (ELT 630, ELT 632-FEA);
- adaptoare pentru detectorul de potential redox (oxidoreducere) (ELT 633-FEA);
- adaptoare pentru detectorul de conductivitate (ELT 730, ELT 733-FEA);
- adaptoare pentru detectorul electromagnetic de debit (FE 96-FEA; E 96 Foxboro - SUA).
În aceasta categorie intra blocurile adaptoare pentru termocupluri si pentru termorezistente. Adaptorul ELT 162 poate functiona cu unul dintre cele doua detectoare, iar la iesire genereaza marime unificata (curent sau tensiune). În figura 2.5. se da schema bloc a adaptorului ELT 162 pentru termorezistenta.

Figura 2.5.
Schema cuprinde urmatoarele circuite:
- circuitul de masurare, constituit din puntea P, care da la iesire tensiunea continua lent variabila U p, dependenta de valoarea R T a termorezistentei montate într-unul dintre bratele puntii si implicit de temperatura reglata;
- amplificatorul operational AO (realizat în tehnica integrata) si amplificatorul de iesire AE;
- circuitul de reactie negativa CR, de mare stabilitate, care include si circuite pentru liniarizarea caracteristicii curent de iesire (I e) - temperatura (q
Capacitatea de liniarizare este suficienta pentru orice tip de detector si pentru orice domeniu de masurare.
Caracteristica statica a amplificatorului în bucla deschisa
Amplificatorul în bucla deschisa (figura 2.6.) cuprinde amplificatorul operational (AO) si amplificatorul de iesire realizat în montaj Darlington cu tranzistoarele T 1, T 2.

Figura 2.6.
Dioda Zener are rol de limitator, iar R e reprezinta rezistenta echivalenta la intrarea circuitului de reactie. Tensiunea de iesire a amplificatorului operational are expresia:
.
Daca
, dioda Zener este blocata,
.
Curentul de iesire are valoarea:
![]()
sau
.
Caracteristica statica a amplificatorului în bucla deschisa este deci liniara. La valori mari ale tensiunii U 1 (U 1 > U Z) dioda Zener se deschide si:
constant.
Rezulta
constant, ceea ce justifica rolul de limitator al diodei
Zener.
Caracteristica statica a termorezistentei
Utilizând o termorezistenta de platina tip Pt 50, ea are o caracteristica neliniara, data de relatia:
,
în care: R T0 reprezinta rezistenta la 0 C; a C; b C)2.
Dependenta de temperatura a valorii rezistentei este reprezentata în figura 2.7. Eroarea de neliniaritate este de 0.4 C pentru temperaturi de pâna la 100 C, 2.4 C pentru temperaturi de pâna la 250 C, 10 C pentru temperaturi de pâna la 500 C si 43 C pentru temperaturi de pâna la 1000 C.


|
Figura 2.7. |
Figura 2.8. |
Pentru liniarizarea caracteristicii statice a ansamblului termorezistenta - adaptor se considera caracteristica statica aproximata prin cinci segmente cu panta variabila (figura 2.8.).
Daca se iau ca variabile variatiile marimilor respective fata de valorile lor la capatul segmentelor:
![]()
ecuatia segmentelor, va fi:
.
Panta segmentelor K 1, descreste la cresterea temperaturii.
Caracteristica statica a circuitului de masurat
Circuitul de masurare este o punte Wheastone. Daca se neglijeaza efectul unor rezistente mici în serie si mari în paralel, într-o forma simplificata ecuatia puntii poate fi scrisa sub forma:
.
Caracteristica statica a circuitului de reactie
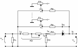
Circuitul de reactie este format din cuadripolul realizat cu reteaua de rezistente R 1, R 2, R 3, R 4 si tranzistoarele T 1, T 2, T 3, T 4 (figura 2.9.).

Figura 2.9.
Tranzistoarele sunt astfel polarizate pe baza încât intra în conductie pe rând, pe masura ce creste curentul I e. Se modifica astfel configuratia circuitului de reactie astfel încât ecuatia lui reprezentata grafic se compune din cinci segmente cu pante din ce în ce mai mici. În cazul în care T 1 T 4 sunt blocate, se poate scrie:
, dar ![]()
![]()
![]()

La cresterea curentului I e, scade U i, creste U BE a tranzistorului T 1 pâna când U BE > U g si T 1 se deschide. În acest caz se poate scrie:
![]()
în care:
.
Se poate observa ca:
.
Rezulta astfel:
![]()
si
![]()
iar
.
Se poate observa ca valoarea lui K 3 scade fata de cazul în care toate cele 4 tranzistoare T 1 T 4 erau blocate.
Pe masura ce intra în conductie tranzistoarele, valoarea lui K 3 scade (figura 2.10.). Prin modificarea potentialului U B al bazelor tranzistoarelor se realizeaza variatia coordonatelor punctelor de frângere ale caracteristicii statice, iar prin variatia rezistentei R E se ajusteaza panta segmentelor.

Figura 2.10.
Considerând variatiile marimilor de intrare si de iesire pentru amplificator, se poate scrie:
![]()
stiind ca U = U p U r sau DU = DU p DU r se poate scrie:
![]()
![]()
![]()
Deoarece K 1 si K 3 scad cu cresterea temperaturii si a curentului de iesire, raportul K 1/K 3 se mentine constant si caracteristica statica globala este liniara.
Se foloseste împreuna cu orice tip de detector de pH: W62, W63, W64, la masurarea pH-ului (figura 2.11.). Adaptorul primeste la intrare un semnal de tensiune continua în mV furnizat de catre detectorul de pH, pe care-l converteste în semnal de curent continuu unificat. Se realizeaza în mai multe variante constructive diferentiate prin domeniul de masura si domeniul semnalului de iesire. Rezistenta de sarcina poate avea între 0 W pentru 4 20 mA sau 0 W pentru 2 10 mA. Lungimea maxima a cablului de legatura este de 100 cm.

Figura 2.11.
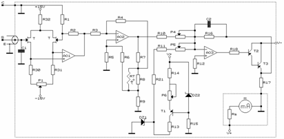
Schema electrica a aparatului este prezentata în figura 2.12.
Semnalul de intrare furnizat de detectorul de pH este aplicat unui amplificator diferential de curent continuu de impedanta de intrare foarte mare. Pentru AO uzuale cresterea impedantei de intrare se poate face cu ajutorul unor etaje de intrare de tip repetor cu TECJ. Etajul amplificator prezinta însa o tensiune de offset mai mare si o rejectie de mod comun mai mica, dependenta de asimetria etajului de intrare datorata tolerantelor de fabricatie a componentelor. Utilizarea unor amplificatoare de instrumentatie cu etajul de intrare cu TECJ integrat este mult mai avantajoasa, aceste amplificatoare asigurând rezistente de intrare de ordinul 10 12 W si curenti de polarizare de ordinul pA.

Figura 2.12.
Dupa o amplificare corespunzatoare, semnalul este aplicat unui amplificator în reactia caruia este conectata termorezistenta din detectorul de pH (pentru compensarea influentei temperaturii). Urmeaza un etaj de reglare prin intermediul caruia se realizeaza ajustarea punctului de zero (P 5) si a sensibilitatii (P 4) - capetele de gama. Semnalul furnizat de acest bloc se aplica etajului final de amplificare care asigura la iesire semnal unificat în curent continuu.
Adaptorul se conecteaza la detector numai cu cablu special de pH, format din patru fire, dintre care unul ecranat, întreg cablul fiind ecranat si izolat în polietilena.
La borna E se conecteaza ecranul conductorului electrodului de masura iar la borna S conductorul electrodului de masura. La borna C se conecteaza conductorul electrodului de referinta iar la bornele T, T, se conecteaza conductorii corespunzatori termorezistentei din detector.
Adaptorul
mai contine o sursa de tensiune continua redresata si
filtrata precum si o sursa stabilizata de
15 V.
Relatia dintre valoarea pH-ului si semnalul de iesire corespunzator I x este:
![]()
unde A este valoarea curentului de iesire în mA pe unitatea de pH:
![]()
unde pH max, pH min sunt limitele superioara si inferioara ale domeniului pH; pH mas - valoarea masurata a pHului, iar I max, I min limitele superioara si inferioara ale domeniului semnalului de iesire.
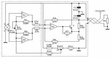
Pentru masurarea presiunilor în aplicatii industriale poate fi folosit un senzor de presiune piezorezistiv. MPX 2100DP este un senzor de presiune diferentiala, compensat cu temperatura si functioneaza în gama 0 1 bar. Un circuit simplu pentru amplificarea semnalului dat de senzor si transmisia în semnal unificat 4 20 mA pe linie telefonica cu trei fire cu lungime de pâna la 50 m si rezistenta de sarcina între 150 W este prezentat în figura 2.13.

Figura 2.13.
Circuitul este alimentat de la receptor cu o tensiune continua de 15 V. Senzorul se alimenteaza direct de la sursa de alimentare. Primul bloc este un amplificator diferential realizat cu A 1 si A 2. Conversia tensiune-curent se realizeaza cu un amplificator cu câstig unitar A 3 si tranzistorul T pentru amplificare în curent. Conectarea la primul bloc se face prin rezistentele R 3 si R 5. Pentru a asigura o buna rejectie de mod comun precum si liniaritatea circuitului este necesara sortarea rezistentelor R 3, R 4, R 5 si R 6 la aceeasi valoare. Pentru acelasi motiv este necesara si o buna împerechere a rezistentelor R 8 si R 9.
Pentru a asigura performantele în cazul unor linii de transmisie lungi, este necesara plasarea unor capacitati (C 1 si C 2) între alimentare si iesire pentru a preveni aparitia oscilatiilor.
Este important sa se realizeze echilibrarea montajului cu linia de transmisie conectata. Sunt necesare doua ajustari pentru a obtine la iesire curent în gama 4 20 mA:
- pentru presiune diferentiala zero se ajusteaza R off astfel încât sa se obtina 4 mA c.c. la receptor;
- pentru presiune maxima, conform domeniului de masura, se ajusteaza R G astfel încât sa se obtina 20 mA la receptor.
Iesirea se modifica proportional cu tensiunea de alimentare, adica daca la iesire se obtin 18 mA pentru o valoare a tensiunii de alimentare de +15 V, pentru o alimentare de +14 V se obtin la iesire în aceleasi conditii de presiune 16,8 mA.
Daca nu se poate asigura o alimentare cu tensiune stabilizata, se prevede montarea în schema a unui stabilizator de 12 V.
Masurarea debitelor de lichide bune conductoare de curent se poate face utilizând un detector de constructie speciala, numit detector electromagnetic de debit. Detectorul se compune din doua bobine L 1 si L 2, alimentate de la retea, care creeaza un câmp magnetic perpendicular pe axul conductei (figura 2.14.).
Se asimileaza masa de lichid cu un conductor care se deplaseaza perpendicular pe liniile de forta ale unui câmp magnetic cu viteza v. În conductor apare o tensiune electromotoare indusa care se culege cu doi electrozi (E) montati pe conducta.

Figura 2.14.
Deoarece bobina este realizata cu un factor de
calitate foarte mare, marimile B, H, I sunt defazate cu
în urma tensiunii U
care se aplica bobinei.
Tensiunea indusa este în faza cu curentul i si are expresia:
![]()
în care e u si b reprezinta valorile instantanee ale tensiunii induse, respectiv câmpului magnetic generat de bobina, iar l - lungimea conductorului (egala cu diametrul conductei).
Debitul de lichid are expresia:
![]()
unde D reprezinta diametrul conductei.
Având în vedere ca l = D, amplitudinea tensiunii induse se poate scrie sub forma:
![]()
Din aceasta relatie rezulta ca tensiunea indusa este proportionala cu debitul. În realitate, E u depinde si de amplitudinea tensiunii de retea prin intermediul lui B. Relatia între E u si tensiunea retelei U se poate deduce din:
![]()
![]()
![]()
Deoarece tensiunea retelei prezinta variatii, adaptorul contine circuite care compenseaza aceste variatii.
La intrarea în adaptor mai apare o tensiune parazita, generata prin inductie în firele de legatura cu detectorul. Marimea acestei tensiuni este diminuata considerabil printr-o ecranare deosebita a firelor de legatura. Fiecare din cele doua fire este înconjurat cu un ecran propriu, iar ansamblul este introdus în alte doua ecrane coaxiale.
Schema bloc a adaptorului este reprezentata în figura 2.15. Schema primeste la intrare doua tensiuni: tensiunea utila, E u si o tensiune de referinta, E r destinata sa compenseze variatiile tensiunii de retea. Tensiunea de referinta se obtine printr-un transformator de la aceeasi sursa (retea) care alimenteaza detectorul. Prin circuite de defazare corespunzatoare este adusa în faza cu E u.

Figura 2.15.
Cele doua tensiuni sunt redresate de doua redresoare sincrone, comandate de un circuit trigger de sincronizare.
Tensiunile redresate E c1, E c2 comanda un circuit de împartire (oscilator dubla rampa). La iesirea acestuia se obtin impulsuri dreptunghiulare a caror factor de umplere variaza liniar cu debitul si este independent de tensiunea de retea. Aceste impulsuri comanda un optocuplor care asigura o izolare galvanica între circuitele de intrare si iesire.
Tensiunea data de optocuplor se aplica unui circuit formator care genereaza impulsuri dreptunghiulare. Aceste impulsuri au amplitudinea determinata cu precizie, iar factorul de umplere este identic cu cel al impulsurilor generate de oscilatorul dubla rampa. Prin filtrare, se extrage componenta medie, care variaza liniar cu factorul de umplere, deci si cu debitul.
Amplificatorul de iesire asigura aducerea tensiunii utile în domeniul unificat de variatie si cuplarea sarcinii.
Indicatoarele si înregistratoarele electronice fac parte din categoria aparatelor secundare de panou. Acestea sunt aparate electronice fabricate într-un numar mare de variante constructive, oferind posibilitatea afisarii si înregistrarii continue a valorilor instantanee ale unor semnale, în special din instalatiile de automatizare a proceselor lente. Pot functiona cu semnal unificat la intrare sau cuplate direct la traductoare.
Concomitent cu indicarea si înregistrarea acestor semnale în raport cu timpul, aparatele realizeaza si o serie de functii suplimentare (adaptare, semnalizari de depasiri ale limitelor, prescriere de referinta etc.), care permit reducerea numarului aparatelor din buclele de reglare, rezultând însemnate economii în costul echipamentelor de automatizare si totodata cresterea fiabilitatii.
Pentru indicarea, sau înregistrarea, unor parametri de proces s-ar putea utiliza cu bune rezultate si aparatura cu precizie mai redusa (clasa 1 sau 1,5) dar, functiile suplimentare necesita o precizie mai ridicata, ceea ce confera si aparaturii de acest tip precizie superioara.
Principiul care sta la baza functionarii acestor aparate este cunoscut sub denumirea de principiul compensarii automate. În cazul semnalelor neunificate (tensiuni continue sau rezistente variabile), aparatele compara semnalul de intrare cu un semnal intern (tensiune continua sau rezistenta) a carui valoare depinde de pozitia acului indicator, sau a penitei. În cazul semnalelor de tensiune, comparatia se face prin metoda potentiometrica, iar în cazul rezistentelor, comparatia se face cu ajutorul unei punti Wheatstone. Daca exista diferente între cele doua semnale comparate, rezulta un semnal de eroare, care este aplicat unui amplificator de c.c. cu circuite integrate. Semnalul de iesire al amplificatorului de eroare este aplicat etajului final ce comanda un servomotor electric. Acesta deplaseaza acul indicator si cursorul potentiometrului de reactie pâna când semnalul de eroare se anuleaza, moment în care acul indicator arata valoarea semnalului aplicat la intrarea aparatului.
În cazul semnalelor de c.c. unificate, principiul de functionare este identic cu cel descris, cu precizarea ca în cazul semnalelor unificate, acestea se aplica unor rezistente calibrate (de valoare dependenta de domeniul semnalului unificat), care transforma informatia de curent într-o tensiune proportionala cu acesta.
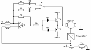
În functie de tipul motorului electric utilizat pentru actionarea mecanismului de deplasare a penitei sau a acului indicator, se realizeaza trei tipuri de indicatoare si înregistratoare: cu motoare de c.c., cu motoare de cuplu si cu motoare liniare.
Indicatoarele cu motor de curent continuu necesita utilizarea unor reductoare electromecanice între motor si cursorul reostatului de reactie.

Figura 2.23.
Circuitul de comanda (figura 2.23.) poate avea trei stari, asociate starii celor doua tranzistoare: starea în care T 1 este saturat iar T 2 blocat; starea în care T 2 este saturat iar T 1 blocat si starea în care ambele tranzistoare sunt blocate. La intrarea amplificatorului operational se aplica o tensiune egala cu diferenta dintre tensiunea de la intrare u i si tensiunea de pozitie u p a cursorului potentiometrului de reactie. Potentiometrul de reactie este alimentat de la o sursa de curent.
Reactia negativa aplicata de la tensiunea de comanda a motorului de c.c. printr-un element caracterizat printr-o functie de transfer de ordinul întâi are rolul de a amortiza socurile.
Schema electronica a indicatoarelor cu motor de cuplu este similara cu cea prezentata pentru motoarele de c.c., cu deosebirea ca motorul de cuplu necesitând o amplificare mai mare, dupa amplificatorul operational se folosesc si etaje de amplificare cu tranzistoare. Utilizarea motoarelor de cuplu prezinta avantajul ca nu mai sunt necesare reductoare electromecanice între motor si cursorul reostatului de reactie.
Înregistratoarele electronice analogice sunt dotate, în plus fata de indicatoare, cu un motor sincron, care, printr-un sistem de roti dintate, antreneaza hârtia în fata penitei de înregistrare. Banda înregistratoare de hârtie, de o anumita lungime si latime este deplasata prin intermediul unui tambur care se roteste cu o viteza constanta, fiind actionat de catre un motor electric printr-un reductor. Acest sistem asigura o viteza constanta de deplasare a benzii.
Functiile auxiliare cu care sunt dotate aceste aparate pot fi individuale, simultane sau cu excludere reciproca (în cazul aparatelor cu doua sau mai multe intrari).
Principalele functii auxiliare sunt:
1. Functia M: semnalizeaza prin contact de releu depasirea limitelor inferioara sau superioara a semnalului masurat. Limitele sunt usor de fixat si se evidentiaza pe scala printr-un index;
2. Functia K: identica cu functia M dar fara evidentierea indexului pe scala aparatului;
3. Functia S: exista doar la înregistratoarele în mai multe puncte si se utilizeaza împreuna cu unul sau mai multe elemente de semnalizare tip X 71 prin care se semnalizeaza depasirea unei limite sau a unei zone prestabilite pentru parametrul masurat;
4. Functia C: transmiterea semnalului de eroare dintre pozitia acului indicator (înregistrator) si pozitia unui index de referinta fixat manual în orice punct al scalei;
5. Functia TS: transmiterea unui semnal de referinta în domeniul 0,4 2 Vc.c. proportional cu pozitia unui index fixat manual;
6. Functia T: transmiterea unui semnal proportional cu valoarea indicata în gama 0,4 2 Vc.c.;
7. Functia R: extragerea radacinii patrate din semnalul de intrare. Indicatia aparatului este proportionala cu radacina patrata a semnalului de intrare. Este necesara în cazul masurarilor de debite pe principiul presiunii diferentiale;
8. Functia B: semnalizarea la întreruperea circuitului de intrare prin deplasarea acului indicator spre una din extremitatile scalei si actionarea unui întrerupator. Functia este des utilizata în cazul masuratorilor de temperatura cu termocuplu (fara adaptor);
9. Functia D: comutarea automata (sau manuala) pe doua domenii diferite de masurare;
10. Functia H: transmiterea semnalului masurat pentru a comanda un regulator bipozitional în mai multe puncte, de tipul X 74;
11. Functia Q: transmiterea unui semnal pentru corectia debitului în functie de valoarea presiunii statice. Aparatul primeste semnale de la un traductor de presiune statica si unul de presiune diferentiala. La iesire furnizeaza un semnal de tensiune de forma: U 0 = K . DP . P/P 0, unde P reprezinta presiunea instantanee absoluta, P 0 presiunea absoluta standard, iar DP este caderea de presiune statica pe diafragma. Se utilizeaza la masurarea debitului de gaze împreuna cu elementul de compensare de temperatura si presiune statica, de tipul ELX 242.
Aceste aparate servesc pentru contorizarea unor marimi masurate si sunt utilizate în instalatiile de automatizare a proceselor lente ca elemente secundare.
Integratorul electronic liniar ELI 212
Functia principala a acestui element consta în contorizarea debitelor, dar poate fi folosit si în alte aplicatii. Aparatul poate fi prevazut cu functii suplimentare ca: aducere la zero (manual sau electric), limitarea inferioara a integrarii, introducerea unei valori prescrise pentru dozare si indicarea semnalului de intrare.

Figura 2.33.
Schema bloc simplificata (figura 2.33.) include blocul surselor de alimentare, un element DP pentru depolarizarea semnalului de intrare, un amplificator diferential AD pentru aducerea semnalului amplificat în gama 0 10 V. Acest semnal este convertit printr-un convertor tensiune-frecventa în semnal în impulsuri cu o frecventa în gama 0 10 KHz. Divizarea acestei frecvente se face cu un coeficient reglabil necesar pentru modificarea vitezei maxime de integrare (numarul de unitati acumulate în contor într-o ora pentru un semnal de intrare 100 %), si care se fixeaza între 100 si 1000. Impulsurile de la iesirea divizorului sunt amplificate în putere si transmise la bobina contorului electromagnetic. Modulul contorului electromagnetic este prevazut cu un element pentru fixarea valorii limita inferioara L inf a semnalului contorizat. Daca semnalul de tensiune este mai mic decât valoarea limitei inferioare, elementul de limitare blocheaza numaratoarele ce alcatuiesc divizorul reglabil.
Optional aparatul poate fi echipat si cu un bloc de afisare numerica. Pentru aceasta semnalul analogic amplificat este convertit într-o marime numerica pe 3 digiti care sunt transmisi la blocul de afisare. Afisarea serveste pentru indicarea procentuala a valorii instantanee a semnalului integrat.
Integratorul electronic de radacina patrata ELI 203
Se foloseste pentru contorizarea debitelor, primind de la intrare un semnal unificat obtinut cu traductoare de presiune diferentiala. În principiu are aceeasi constructie ca si integratorul ELI 212, având în plus un circuit extractor de radical dupa amplificatorul diferential. De asemenea, semnalul rezultat la iesirea extractorului de radical, proportional cu radacina patrata a semnalului de intrare, poate fi transmis la un bloc pentru convertirea în semnal unificat de iesire. Aceasta functie suplimentara permite transmiterea în exterior a unui semnal unificat, proportional cu debitul masurat.
Integrator electronic specializat pentru contorizarea cantitatii de caldura ELI 200
Se utilizeaza în sistemele de reglare automata a proceselor termice si în sistemele de masura a cantitatii de energie termica. Aparatul primeste la intrare trei semnale: un semnal D de la traductorul de debit si doua semnale T 1 si T 2 de la traductoarele de temperatura montate pe conducta de tur si pe cea de retur. În urma prelucrarii semnalelor de intrare pe baza unei relatii de tipul:

Indicatorul afiseaza numeric, pe 6 cifre, cantitatea de energie termica. În relatia de mai sus s-a notat prin Q C cantitatea de energie termica; K coeficientul de scara al contorului; t = 0 momentul conectarii integratorului iar prin t 1 momentul citirii contorului.
În figura 2.34. se prezinta schema bloc pentru obtinerea semnalului ce se integreaza.

Figura 2.34.
Semnalul de la traductorul de debit este depolarizat (DP) si amplificat, fiind adus în gama de valori 0 10 V. Semnalele T 1, T 2 de la traductoarele de temperatura sunt amplificate si dupa efectuarea operatiei de scadere semnalul rezultat este adus în gama 0 10 V. Cele doua semnale sunt aplicate la un modul de calcul care efectueaza operatiile de multiplicare si daca este necesar, de extragere a radacinii patrate. Semnalul de la iesirea acestui modul reprezinta valoarea instantanee a debitului de caldura si este transmis, identic ca la integratorul ELI 203, la modulul contorului electromagnetic de impulsuri care realizeaza operatiile de integrare si afisare numerica a consumului de energie termica. Optional poate fi afisata, procentual, valoarea instantanee a semnalului integrat, sau poate fi generat la iesire un semnal unificat proportional cu acesta.
|