Am uitat parola
x
Creaza cont nou
Home
Exploreaza
Upload
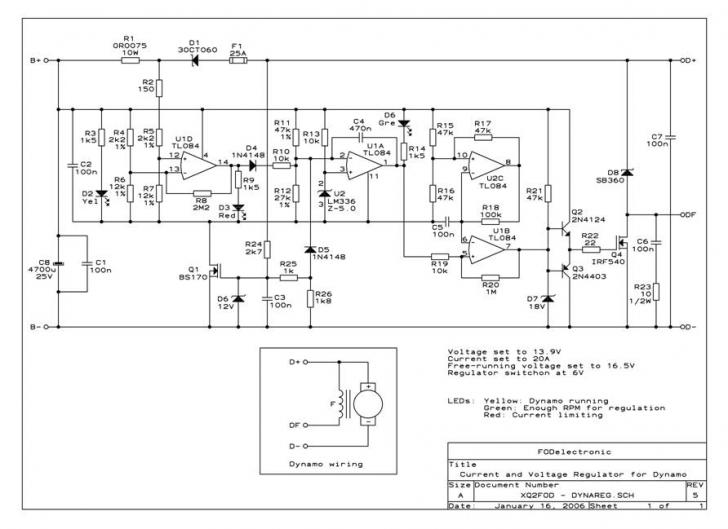
Regulator electronic modern pentru Dinam
tehnica mecanica
ALTE DOCUMENTE
PRELUCRAREA MATERIALELOR
PROCESUL TEHNOLOGIC
Inventii si inovatii în tehnica
CALCULUL ANTICIPAT AL PESCAJELOR PROVA SI PUPA
Stantarea
Actionarea electrica de curent continuu cu grup motor -generator
Realizarea unei sonde geotermale de mare adancime pentru extragerea caldurii prin intermediul unui circuit inchis
Precizia de prelucrare
eTrex Venture
Algoritm pentru asistolie
Regulator electronic modern pentru Dinam
>
Document Info
Accesari: 2298
Apreciat:
Comenteaza documentul:
Nu esti inregistrat
Trebuie sa fii utilizator inregistrat pentru a putea comenta
Creaza cont nou
A fost util?
Daca documentul a fost util si crezi ca merita
sa adaugi un link catre el la tine in site
Copiaza codul:
in pagina web a site-ului tau.
Regulator electronic modern pentru Dinam
eCoduri.com - coduri postale, contabile, CAEN sau bancare
Politica de confidentialitate
|
Termenii si conditii de utilizare
Copyright
©
Contact
(
SCRIGROUP Int. 2025
)