Metodele utilizate pentru masurarea frecventei se pot grupa in metode:
10.1 METODE DIRECTE
Aceste metode au la baza:
numararea perioadelor semnalului
intr-un interval de timp (frecventmetre
numerice sau digitale).
Principiul acestor frecventmetre se bazeaza pe masurarea curentului din circuitul de incarcare al unui condensator. Aplicand un semnal sinusoidal:
(10.1)
unui capacitor de capacitate C, amplitudinea curentului care circula prin
circuit depinde de frecventa f prin relatia:
(10.2)
Daca C si U sunt
constante, curentul va depinde numai de f. Valoare C constanta presupune
folosirea unui condensator de buna calitate, iar amplitudine constanta se
obtine prin limitarea semnalului aplicat condensatorului (cu doua diode Zener).
Curent 343i83d ul se masoara cu un instrument magnetoelectric, deci este necesara
redresarea lui prealabila. Curentul mediu este:
Daca in circuitul de compensare se monteaza o inductanta, sensibilitatea frecventmetrului creste, deoarece curentul de compensare nu mai este constant, ci scade cu frecventa. O sensibilitate si mai buna se obtine daca in locul capacitorului C se monteaza un circuit oscilant serie.
Frecventmetrele cu citire directa acopera domenii de masurare de 10 Hz500 kHz. Precizia, in functie de tip, variaza intre 0,12,5 %. Cele mai bune precizii le au cele cu domeniu limitat si sensibilitate marita.
In figura 10.1 se da schema bloc a masurarii frecventei cu o punte redresoare bialternanta.

Pentru schema din fig. 10.1 semnificatia blocurilor este: AL - amplificator limitator; CD - circuit derivator si CBM - circuit basculant monostabil. Aceasta schema permite si masurarea frecventei unor impulsuri de scurta durata in comparatie cu perioada lor de repetitie.
10.1.2. Frecventmetre cu rezonanta
Acestea utilizeaza fenomenul de rezonanta care are loc in circuitele oscilante LC atunci cand frecventa semnalului aplicat este egala cu frecventa de rezonanta a circuitului oscilant.

Circuitul LC oscilant paralel (fig.10.2) contine un inductor de valoare fixa L si un condensator variabil C pentru acord. Cu cat circuitul are un factor de calitate mai mare, cu atat maximul curbei de rezonanta este mai pronuntat (curba este mai ascutita) - fig.10.3.

Frecventa de rezonanta este:
(10.5)
Pe axul
condensatorului variabil se monteaza o scara gradata direct in unitati de
frecventa.
La frecvente
foarte mari, in locul circuitului oscilant se folosesc cavitati rezonante,
iar scara este gradata in unitati de lungime de unda x0 ale
radiatiei:
(10.6)
unde c este viteza luminii, iar L si C sunt parametrii de rezonanta ai
cavitatii. In acest caz aparatul se numeste undametru.
Circuitul rezonant este cuplat inductiv cu circuitul de semnal. Aceste cuplaj nu trebuie sa fie prea strans, deoarece poate aparea fenomenul nedorit de 'tarare' a frecventei (sincronizarea fortata a circuitului oscilant cu frecventa tensiunii exterioare). Situatia de rezonanta se detecteaza cu un voltmetru electronic montat la bornele circuitului oscilant. Deoarece el este folosit numai pentru detectarea maximului tensiunii din circuit, el nu trebuie etalonat.
Domeniile de utilizare ale acestor frecventmetre sunt cuprinse intre 100 kHz si 10 GHz. Precizia de masurare este de ordinul 0,1.1 %.
10.1.3. Frecventmetre numerice
Se bazeaza pe masurarea numerica a frecventei, care consta, in principiu, in numararea a N perioade ale semnalului periodic respectiv intr-un interval de timp t:
(10.7)
Daca t = 1 s, frecventa este numeric egala cu numarul gasit de perioade N.
Schema bloc de principiu pentru masurarea numerica a
frecventei este data in fig.10.4, in care: AF - amplificator formator; CP - circuit
poarta; ND - numarator decadic; A - afisaj; OC - oscilator cuart; DF - divizor
frecventa; CB - circuit basculant.
Semnalul a carui frecventa se masoara este amplificat si transformat in impulsuri dreptunghiulare de catre amplificatorul formator AF. Acestea ajung la numaratorul decadic ND prin circuitul poarta CP si sunt numarate in intervalul in care la a doua intrare a CP se aplica impulsul produs de circuitul basculant CB. Acest impuls are o durata etalon (1 ms.100 s, in decade), stabilita de divizorul de frecventa DF, prin divizarea frecventei oscilatorului cu cuart OC. Raportul de divizare poate fi modificat din exterior, in functie de frecventa semnalului masurat, iar precizia duratei acestor impulsuri este egala cu precizia oscilatorului cu cuart OC. Rezultatul numararii este afisat la un dispozitiv de afisaj A, putand fi valorificat si de alte dispozitive numerice. Comanda reluarii procesului de masurare se poate da manual sau automat.
Intrucat schema bloc contine aceleasi blocuri functionale care servesc si la masurarea intervalelor de timp, se construiesc aparate care indeplinesc ambele functii (cronometru si frecventmetru), denumite numaratoare universale.
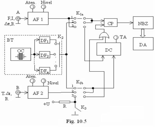
10.1.3.1 Numaratorul universal

In fig.10.5 semnificatia notatiilor sunt:
o AF1,2 - amplificatoare formatoare;
o CP - circuit poarta principala;
o BT - baza de timp;
o DC - dispozitiv de comanda;
o NBZ - numarator binar - zecimal;
o DA - dispozitiv de afisare;
o OC - oscilator cu cuart;
o DF - divizor de frecventa;
o TA - timp de afisare;
o K1a, K1b - comutatorul modului de lucru.
Dispozitivul de comanda DC are rolul de a declansa procesul de masurare si de a asigura reluarea lui automata sau la o comanda manuala. El furnizeaza la iesire impulsuri de durata riguros egala cu perioada tensiunii aplicate prin comutatorul K1b, sectiunile 1 sau 2.
Parametrul masurat cu aparatul la un moment dat este stabilit prin pozitiile comutatoarelor K1a, K1b (CRM), si anume: F- frecventa, T - perioada, I - numarul de impulsuri, Dt - intervalul de timp dintre doua impulsuri, R - raportul a doua frecvente. Aparatul are doua borne de intrare, A si B, la care se aplica semnalele necesare la fiecare masurare, in functie de parametrul ales.
Tensiunea cu frecventa fx se aplica la borna A, este transformata de AF1 in impulsuri dreptunghiulare cu perioada riguros egala cu perioada semnalului de intrare. K1a fiind in pozitia 1, aceste impulsuri se aplica la o intrare a circuitului poarta CP. K1b fiind tot in pozitia 1, tensiunea cu frecventa etalon data de BT fe se aplica la una din intrarile circuitului de comanda CD, rezultand la iesirea circuitului SAU un impuls cu durata egala cu perioada acestui semnal. Pe durata acestui impuls Te circuitul poarta CP permite trecerea spre numaratorul binar - zecimal NBZ a unui numar de impulsuri:
nx = fx Te (10.8)
sau:
(10.9)
Intrucat Te poate fi reglata in trepte decadice la o valoare in concordanta cu ordinul de marime al frecventei fx, continutul dispozitivului de afisaj DA va fi chiar aceasta frecventa, exprimata in multipli sau submultipli de Hz.
In aceste caz CP va fi deschis un
interval de timp egal cu perioada Tx a semnalului masurat. Acesta se aplica la
intrarea B si, prin K1b = 2 va determina la iesirea DC un impuls de durata Tx, prezent la una
din intrarile CP. In acest interval se vor numara nx impulsuri de durate
etalon Te, provenind de
Tx = nx Te (10.10)
Alegand pe Te ca multiplu sau submultiplu de 10 al secundei, prin actionarea lui K2 va rezulta Tx in aceleasi unitati de marime.
3. Masurarea intervalelor de timp
In aceasta situatie, la comutatorul
modului de lucru K1a se realizeaza conexiunile 2 si 3, iar
Dt = nx Te
rezultatul fiind afisat direct.
Cele doua tensiuni de frecvente diferite, una mai mare fM si alta mai mica fm se aplica intrarilor A, respectiv B. Rezulta ca CP va fi deschis o durata TM corespunzand perioadei tensiunii de frecventa mai mica si in acest interval se vor numara impulsurile de durata mica Tm ale tensiunii de frecventa ridicata fM. Deci:
(10.12)
Impulsurile de numarat se aplica la intrarea A, si prin K1a = 1, la o intrare a CP. Ele vor fi numarate atata timp cat K este deschis, deci prin K1b = 3 si circuitul SAU aplica un '1' logic la cealalta intrare a CP. Reglajul TA (timp de afisare) al dispozitivului de comanda DC permite fixarea timpului dintre doua masurari succesive si, prin aceasta, durata intervalului de mentinere la afisaj a rezultatului masurarii precedente. Este un reglaj specific acestui gen de aparate.
Frecventele joase pot fi masurate cu o precizie satisfacatoare in urmatoarele moduri:
Intrucat la masurarea directa a frecventelor cu numaratoarele universale nu se pot depasi frecvente de ordinul 500 MHz, la frecvente superioare acestei valori se aplica una din metodele:
1) divizarea de frecventa (prescalarea): se divide frecventa semnalului prin 2, 4, 8 sau 10 si apoi se masoara direct cu frecventmetrul digital. Divizorul trebuie sa foloseasca circuite foarte rapide (ECL, diode tunel). Pentru afisarea directa a frecventei masurate, timpul de deschidere a portii este marit cu acelasi factor cu care este divizata frecventa semnalului de intrare. Aceasta metoda are avantajul ca permite masurari rapide si cu citire directa, frecventa maxima este insa limitata.
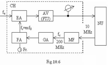
2) conversia de frecventa cu heterodinare consta in coborarea frecventei de intrare prin mixarea (amestecul) cu un semnal de frecventa usor diferita de frecventa de masurat si cunoscuta cu mare precizie, conform schemei din fig. 10.6.
o
NU - numarator universal;
o GA - generator de armonici;
o FA - filtru acordabil;
o AV - amplificator de videofrecventa (FTJ la frecventa de lucru);
o MF - multiplicator de frecventa;
o CH - convertor heterodina.
Frecventa de 10 MHz a BT a NU este multiplicata cu 20 in MF; la iesirea GA se obtine un spectru bogat de armonici (fundamentala si primele 60). Se regleaza FA si se poate selecta oricare din armonici (ordinul m) in scopul mixarii in etajul de amestec.
La iesirea FTJ se selecteaza semnalul cu frecventa cea mai joasa, care poate fi:
fx - fs, daca fx > fs = mf0 (10.13)
fs - fx, daca fx < fs
Frecventa necunoscuta se determina prin calcul:
fx - mf0 = fN (10.15)
fx = fN + mf0 (10.16)
sau fx = mf0 - fN (daca fs = mf0 > fx (10.17)
unde:
3)
conversia de frecventa cu oscilator de transfer
(fig.10.7). Diferenta fata de convertorul heterodina este ca frecventa cu care
se face amestecul poate fi modificata continuu si reprezinta semnalul ce se
masoara cu NU. Modificarea se face in asa fel incat la iesirea AVF (FTJ) sa
rezulte batai nule, caz in care:
fx - mf0 = 0 (10.18)
fx = mf0 (10.19)
fx se determina cunoscand rangul m al armonicii.
Desi simpla, schema se utilizeaza rar datorita erorilor introduse de instabilitatea pe termen scurt a oscilatorului. In fig.10.7: - IBN - indicator de batai nule (osciloscop, instrument magnetoelectric, etc). Precizia poate creste atat prin inglobarea oscilatorului intr-o bucla PLL, cu posibilitatea reglarii manuale a frecventei, cat si prin comanda in tensiune a frecventei oscilatorului (fig.10.8). In aceasta figura:
- DF
- discriminator de faza;
- OCT - oscilator comandat in tensiune, celelalte blocuri pastrandu-si aceleasi semnificatii ca in figurile anterioare.
Initial bucla PLL nu este conectata si f0 este reglata manual pana cand diferenta fx - mf0 se incadreaza in banda de trecere a AVF. SE conecteaza bucla PLL, in care DF regleaza automat frecventa f0 pana cand:
fx - mf0 = fR (10.20)
deci:
fx = mf0 +fR (10.21)
unde fR este frecventa etalon a NU. Stabilitatea lui f0 este data, la fx = const., de stabilitatea lui fR, care este foarte buna.
Proceduri de masurare:
A) fx este cunoscuta cu aproximatie: se deconecteaza bucla PLL si se regleaza manual frecventa oscilatorului de la frecvente joase spre inalte, pana cand se obtin batai nule deci cand:
(10.22)
unde: -
este valoarea aproximativa a lui fx;
- f0 este valoarea frecventei indicata de NU.
Apoi
se stabileste
(10.24)
(10.25)
Masurarea continua ca in cazul a).
Oscilatorul de transfer de mai sus poate fi automatizat, eliminand reglarea manuala a lui f0 si calcularea parametrului m (fig. 10.9).
o GTBT - generator de tensiune BT;
o DA detector de armonice.

In lipsa semnalului de masurat, nu exista tensiune nici la iesirea AVF. Impulsurile in dinte de fierastrau ale GTBT vor modifica frecventa OCT periodic, intre limita maxima si minima. La aplicarea unui semnal de intrare, aparitia unei tensiuni la iesirea AVF, corespunzator interferentelor nule, va determina blocarea GTBT si intrarea in functiune a buclei PLL. Functionarea este aceeasi, se exclude reglarea manuala a frecventei. DA stabileste valoarea lui m si o transfera numaratorului NU.
Avantajele convertoarelor cu oscilator de transfer sunt:
o posibilitatea efectuarii de masuratori intr-un domeniu larg de frecvente;
o precizia ridicata.
Cu ajutorul convertoarelor de frecventa se pot masura frecvente pana la 40 GHz.
10.1.3.4 Erori la folosirea frecventmetrelor numerice
Eroarea de masurare cu frecventmetrele digitale se poate calcula diferentiind relatia:
(10.26)
Se obtine expresia:
(10.27)
in care:
o DN este eroarea de numarare a numaratorului decadic si are valoarea de 1 digit;
o
este eroarea relativa e a oscilatorului cu cuart al frecventmetrului si este de ordinul 5 10-10,
functie de tipul oscilatorului;
o N = bf este numarul indicat de frecventmetru, unde b este intervalul de timp in secunde in care se face masurarea semnalului de frecventa f.
Ecuatia va deveni:
(10.28)
Precizia de masurare este mai mare daca:
o la frecvente joase se masoara perioada in locul frecventei;
o la frecvente inalte se micsoreaza frecventa.
10.2 METODE DE COMPARAtIE
10.2.1 Metode osciloscopice
In cadrul acestor metode, sunt necesare semnalul de frecventa necunoscuta si un semnal de frecventa cunoscuta si foarte stabila. Ele se aplica la intrarile osciloscopului, permitand determinarea frecventei necunoscute in unul din modurile urmatoare.
a) Metoda figurilor Lissajous
Se aplica semnalul de frecventa necunoscuta fx la intrarea X a osciloscopului, deconectand baza de timp proprie prin pozitia specifica a comutatorului bazei de timp (X), incat acest semnal ajunge la placile de deflexie pe orizontala. La placile de deflexie pe verticala se aplica tensiunea de frecventa cunoscuta fe (de la un generator de JF. Daca valorile celor doua frecvente se afla intr-un raport exprimat printr-un numar rational, figura formata pe ecranul tubului catodic consta dintr-o curba inchisa (figura Lissajous), a carei forma depinde de raportul frecventelor. La o anumita valoare a defazajului dintre cele doua tensiuni:
(10.29)
unde: - ny este numarul de puncte de tangenta ale figurii cu o dreapta verticala;
- nx este numarul punctelor de tangenta cu o dreapta orizontala.
Metoda se aplica in cazurile in care raportul frecventelor este mai mic decat 10.
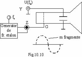
b) Metoda modularii axei Z
Semnalul de masurat se aplica placilor de
deflexie verticala (intrarea Y); semnalul generatorului etalon pe grila
osciloscopului catodic - borna Z. Pe ecran se obtine imaginea semnalului
aplicat la intrarea Y cu intreruperi cu frecventa semnalului etalon. Pentru
determinarea frecventei fx este necesar ca imaginea de pe ecran sa
fie stabila, ceea ce se obtine prin reglarea frecventei etalon fe.
Daca numarul marcarilor obtinute intr-o perioada a fx este m, aceasta frecventa
se poate calcula cu relatia:
(10.30)
c) Metoda sincronizarii bazei de timp
Baza de timp se sincronizeaza cu o tensiune exterioara de frecventa fe cunoscuta, data de un generator de frecventa etalon. Pe placile de deflexie verticala se aplica tensiunea U2 cu frecventa fx care trebuie determinata.
In cazul in care cele doua frecvente sunt riguros egale, pe ecran apare o singura sinusoida care reda curba tensiunii de frecventa fx, valoare care se determina prin citirea frecventei fe a generatorului etalon.
Daca perioada bazei de timp Te = 1/fe este mai mica
decat perioada Tx a semnalului U(fx), pe ecran apare o fractiune de sinusoida, astfel incat aparent imaginea
se deplaseaza spre dreapta. In cazul in care Te> Tx, pe ecran apare mai mult
decat o sinusoida si aparent imaginea se misca spre stanga. Masurand perioada Ta a miscarii
imaginii pe ecran, vom avea urmatoarele relatii:
(10.31)
deci:
(10.32)
(10.33)
Metoda este aplicabila si cand tensiunea U2 este nesinusoidala, determinandu-se in acest caz frecventa undei fundamentale a tensiunii U2.
Erorile acestei metode sunt minime cand baza de timp este sincronizata cu tensiunea generatorului etalon, depinzand exclusiv de erorile acestuia si de instabilitatea frecventei lui.
10.2.2 Metoda mixarii
Amestecand doua semnale de frecvente f1 si f2 rezulta un spectru de frecvente discrete, printre care si diferenta lor. Daca aceasta diferenta este mica, apar batai cu perioada T data de relatia:
(10.34)
Daca cele doua frecvente sunt egale, perioada batailor este infinita (batai nule). Punerea lor in evidenta se poate face cu o casca sau cu un aparat magnetoelectric montat la iesirea circuitului de amestec (heterodinare). Casca este sensibila la frecvente cuprinse intre 30 Hz si cativa kHz; aparatul magnetoelectric este utilizat pentru detectarea unor frecvente mai mici de 10 kHz.
Aparatele care masoara frecventa prin
detectarea batailor nule sunt numite frecventmetre heterodina. Ele se compun
din (fig.10.17):
A - amestecator;
OL - oscilator local cu frecv. variabila;
OC - oscilator cu cuart;
D - detector de batai.
Frecventa de masurat fx si frecventa oscilatorului cu frecventa variabila se aplica etajului de amestec.
Se modifica frecventa OL pana cand se obtin batai nule. Valoarea frecventei de masurat se citeste pe scara gradata a oscilatorului de frecventa variabila in momentul obtinerii batailor nule.
Se masoara astfel frecvente intre 100 kHz.1 GHz, cu erori de 5
Batai nule se obtin si in cazul in care frecventa de masurat este egala cu frecventa unei armonici a oscilatorului cu frecventa variabila.
|